Esempio di diagramma dei casi d'uso
Questo modello funziona sui seguenti prodotti:
*Per i piani Team e Aziendale
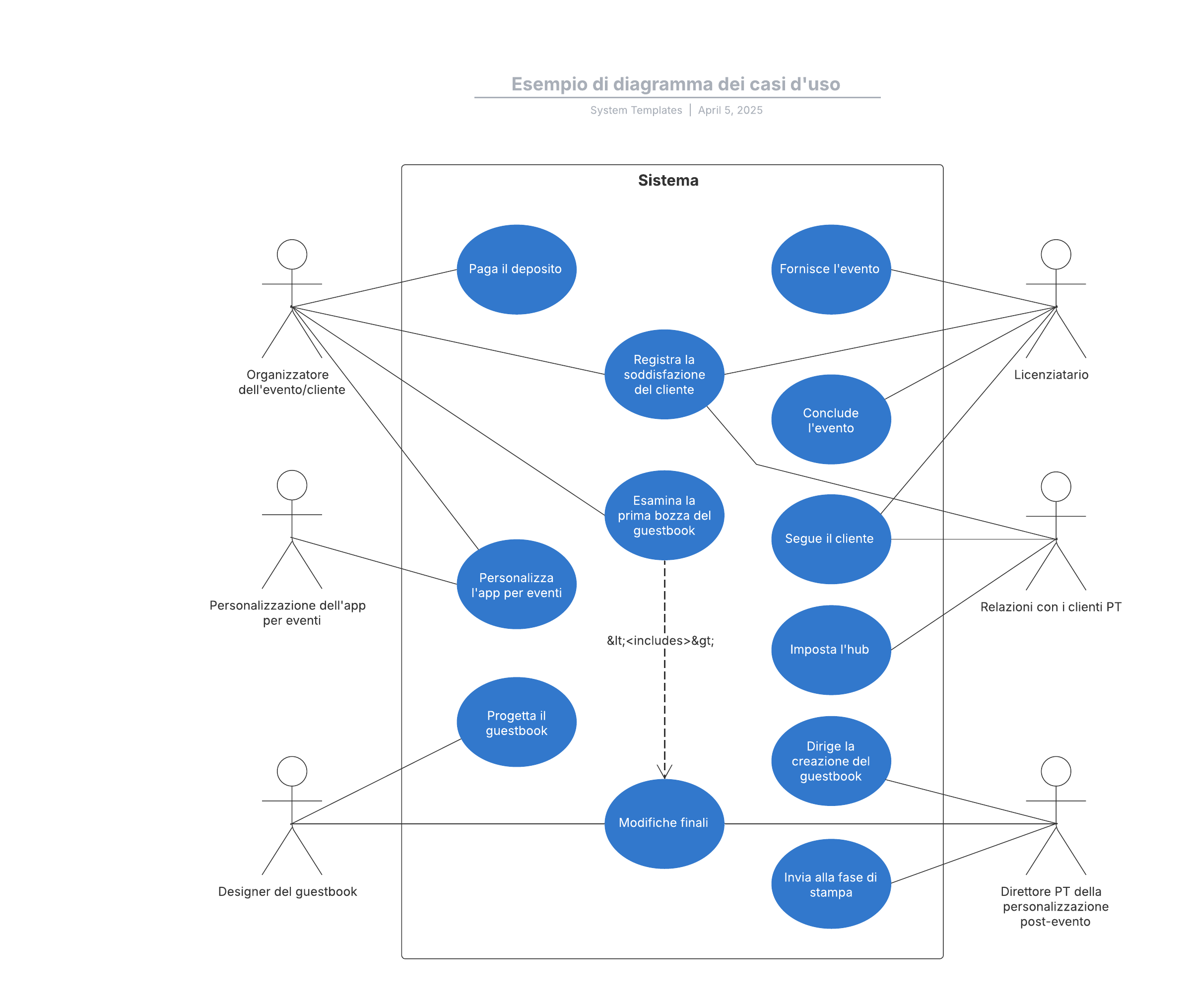
Questo modello di diagramma dei casi d'uso di base può aiutarti a:
- Riassumere i dettagli degli utenti del tuo sistema (noti anche come attori).
- Mappare le interazioni
di base degli utenti con un sistema. - Accedere alle librerie di forme UML.
Apri questo modello per visualizzare un esempio dettagliato di un diagramma dei casi d'uso di base, che puoi personalizzare in base alle tue esigenze.
Modelli correlati
Esempio di diagramma di macchina a stati UML
Usato con:

Vai al modello Esempio di diagramma di macchina a stati UML