
The solution architect’s toolkit for effortless documentation
Reading time: about 5 min
Topics:
A solutions architect is crucial to align a company’s business goals with its IT services and software products. One of the most important aspects of this role is communicating with technical and non-technical audiences alike—which is no small task.
Because of those demanding communication needs, documentation plays an essential role in a solution architect’s daily workflow. But it’s difficult to convey complex processes and systems in a digestible format.
That’s why we created this template toolkit for solution architects. With Lucid, you can create visual and dynamic documentation to record your processes better and connect with both internal and external stakeholders.
Jump to:
Templates for planning and analysis
As a solutions architect, you want to understand your customers and their needs deeply. These templates were created to help you do exactly that by holding engaging discovery sessions, building comprehensive roadmaps, and more.
Discovery workshop
Having a visual template to guide interactive discovery workshops lets you better understand customers’ needs, goals, and technical requirements. With a template to lead the conversation, you can also set clear expectations and establish the next steps.

Facilitator agenda
To have a successful discovery workshop, the facilitator needs to have a clear vision of the workshop’s flow. You can use this facilitator agenda template to build the framework, including time blocks, activity planning, and more.

Current vs. future state flowchart
The current vs. future state flowchart template combines two types of flowcharts into a single document. It helps you easily see what you have while giving you insight into where you want to go. Plus, it makes communicating that vision with stakeholders easy.

Business capability map
This template can help teams discover gaps in performance, determine how well applications support business capabilities, determine strategic action, and align teams. Visualize this crucial information in a central location by creating your own business capability map.

DevOps roadmap
Need a solution for streamlining processes and uncovering opportunities for innovation? You’ll want to check out our DevOps roadmap template. Use this template to visualize your processes and reveal impediments, then easily share your findings with your team.

Timeline
Every team needs a timeline template in their toolkit. This flexible, adaptable template can come in handy when planning projects, visualizing dependencies, creating deployment plans, and much more.

Templates for architectural design and documentation
Visualizations can help smooth out the often tangled, complex nature of a business’s architecture. These templates provide a paved road to help you get started.
Application architecture diagram
Use this application architecture diagram template to show how applications connect to other systems, visualize the current and future state, and effortlessly collaborate with your team members.

Architecture design
Using a virtual whiteboard to brainstorm architecture design issues and solutions is a game changer. Import your architecture design diagrams directly into this template and brainstorm directly on the board. It’s easy to invite your colleagues to join, too (either live or asynchronously).
Functional decomposition diagram
Use this functional decomposition template to help you determine if your projects are on target by seeing if smaller sub-functions are creating bottlenecks that impede the process. Also, by breaking down the complex into simpler parts, it's easier for you to help key stakeholders understand the overall process.

System landscape diagram
A system landscape diagram can help you understand how these software systems fit and work together in an enterprise. It’s basically a high-level map that gives you a visual representation of the software systems at the enterprise level.
This template can help you create this map and understand how specific products or technologies fit into a specific solution.

Templates for visual representation and modeling
Presenting complicated infrastructures, models, or other diagrams to stakeholders can be difficult. Using visual diagrams can make understanding these essential documents much easier because they’re more digestible. Check out these templates to get started:
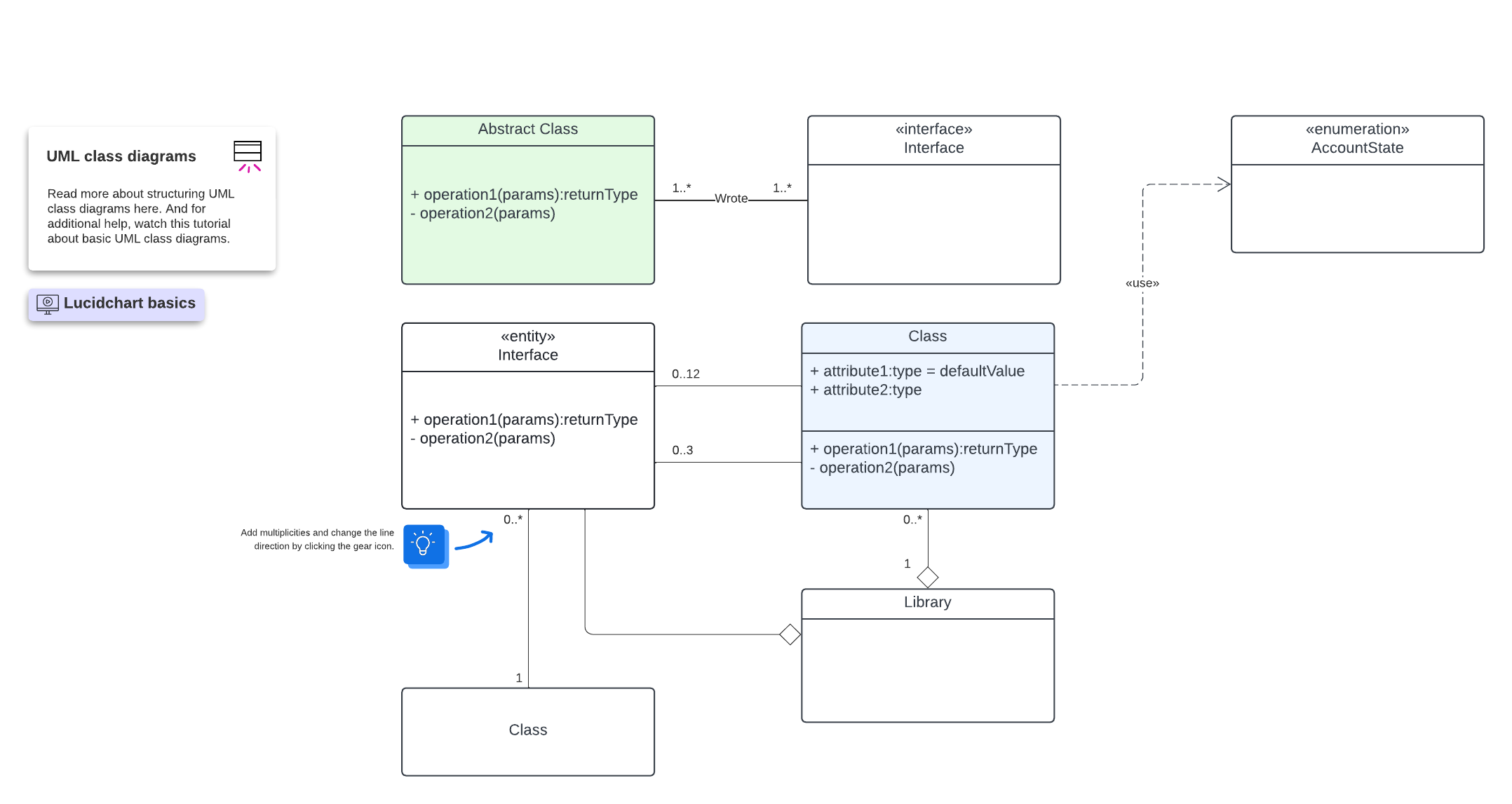
UML class diagram
This UML class diagram template can help you visually document a system’s classes, attributes, operations, and the relationships among these components.

ER diagram
Using this diagram, you can visualize entities and relationships and document a database structure. As with all of these templates, it’s customizable, so feel free to tailor it to your needs.

UML use case diagram
Use our UML use case diagram to synthesize the details of your system’s users, record relationships between users and use cases, and access our UML shape libraries.

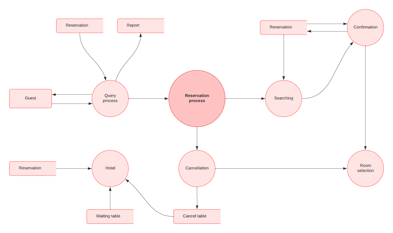
Data flow diagram (DFD): Level 2
Data flow diagrams are key to visualizing how information flows through processes or systems. Using Lucid’s vast shapes library, you can make this complex information digestible for your team. And you can share it directly with stakeholders for streamlined communication.

Let Lucid streamline your documentation processes
Lucid is a powerful solution that can equip solutions architects with the tools they need to meet customer needs. From hosting engaging discovery sessions to visualizing customer systems to building future-state proposals, Lucid has you covered.
You can dive in and get started with these templates or search our large Lucidspark and Lucidchart template libraries for more inspiration.
Once you’ve created your documents, you can use team hubs in Lucid to create a repository of shared demos and visuals. Plus, you can create your own custom templates to populate that space for tailored solutions and hours of saved time.

Ready to learn more about how Lucid can help solution architects?
Find outAbout Lucid
Lucid Software is the leader in visual collaboration and work acceleration, helping teams see and build the future by turning ideas into reality. Its products include the Lucid Visual Collaboration Suite (Lucidchart and Lucidspark) and airfocus. The Lucid Visual Collaboration Suite, combined with powerful accelerators for business agility, cloud, and process transformation, empowers organizations to streamline work, foster alignment, and drive business transformation at scale. airfocus, an AI-powered product management and roadmapping platform, extends these capabilities by helping teams prioritize work, define product strategy, and align execution with business goals. The most used work acceleration platform by the Fortune 500, Lucid's solutions are trusted by more than 100 million users across enterprises worldwide, including Google, GE, and NBC Universal. Lucid partners with leaders such as Google, Atlassian, and Microsoft, and has received numerous awards for its products, growth, and workplace culture.
Related articles
Collaboration technology guide: How to build a tech stack that accelerates work
Evaluating collaboration technology? Explore examples and get tips for choosing workplace collaboration tools that support your business goals.
Guide: How to use an innovation framework to turn ideas into action
Don't leave innovation up to chance. Learn how to use Lucid’s innovation framework to make innovation a repeatable, scalable occurrence.
3 ways go-to-market teams use Lucid to facilitate alignment
Go-to-market (GTM) teams are tasked with generating revenue for the business. Here are three ways Lucid helps with that mission.
How enterprise architects use Lucid to enhance agility and visibility
Check out these real-world examples of how enterprise architects around the world have used Lucid.
Bring your bright ideas to life.
By registering, you agree to our Terms of Service and you acknowledge that you have read and understand our Privacy Policy.