
Process improvement toolkit for go-to-market teams
Reading time: about 4 min
Topics:
Key takeaways
-
Centralize your GTM processes in a cloud-based environment to create a single source of truth and eliminate documentation friction.
-
Drive alignment across GTM processes by mapping service-level agreements, customer onboarding, and more in a shared, visual space.
-
Lucid’s customizable templates jump-start productivity and improve visualization of go-to-market processes.
A go-to-market (GTM) strategy is only as strong as its execution, and execution is partially determined by the quality of your documentation. When your sales, marketing, and customer success teams are scattered across versions of process documents, alignment becomes nothing more than a pipe dream. Efficiency requires a single source of truth, where the latest version is always available.
By centralizing your workflows in a cloud-based environment such as Lucid, you eliminate the friction of hunting for context and can spend your time more effectively.
This toolkit includes ready-to-use templates divided up by the GTM team: sales, customer success, and marketing. Each template is customizable and easy to share, giving you a starting point for documenting GTM processes and enabling effective collaboration.
Templates for sales teams
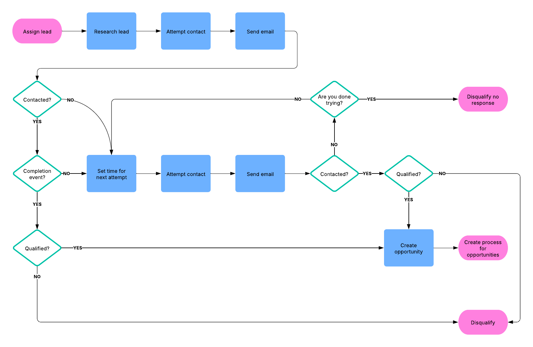
Sales process example
Improving your sales process starts with visualization. This sales process example template allows you to map every touchpoint from the time you assign a lead, providing the clarity needed to identify bottlenecks and uncover areas of optimization. Beyond that, this template will help you get aligned with your teams, collaborate confidently, and qualify or disqualify leads more efficiently.

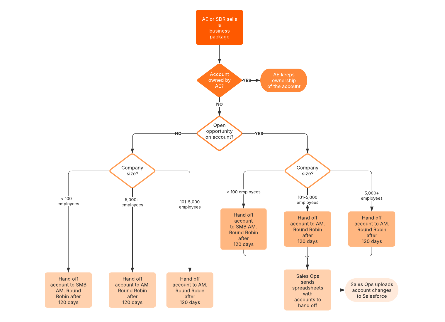
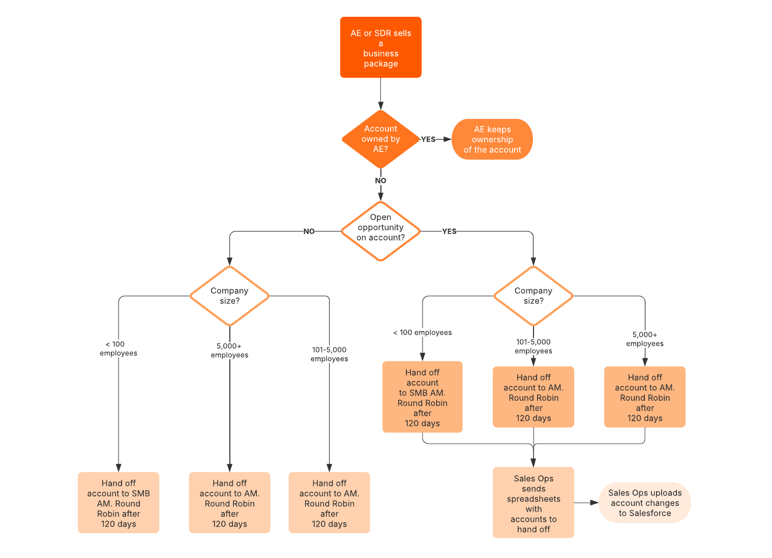
Account ownership flow
This account ownership flow template will help you understand the flow of an account within your organization from the moment a business package is sold. When teams can visualize the journey of account ownership, they can quickly get aligned and give their customers a more seamless experience.

Owned accounts example
Similar to the account ownership flow template, the owned accounts example provides a clear visual blueprint for processing leads. It eliminates the ambiguity of account handoffs by clearly mapping how sales reps move prospects through the pipeline and into the right hands.

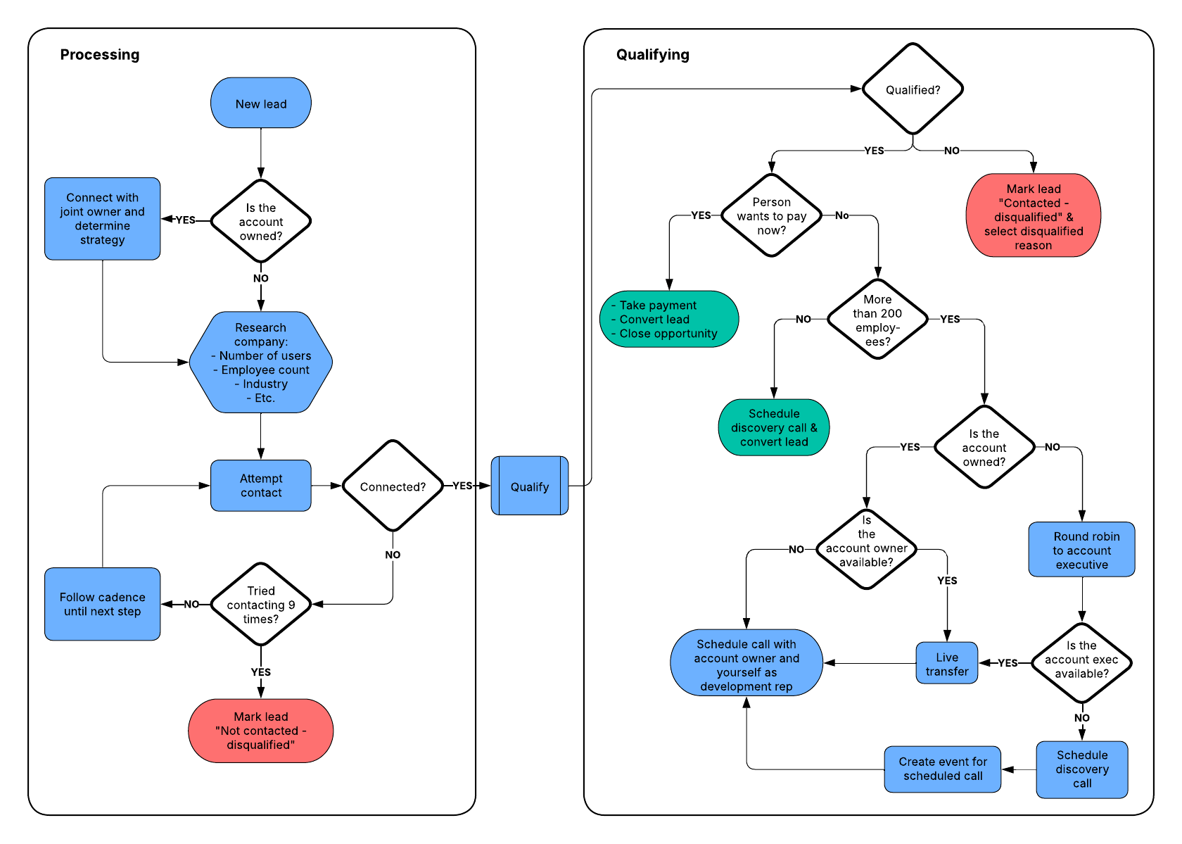
Processing and qualifying leads example
Eliminate ambiguity and streamline your sales pipeline with this processing and qualifying leads example template. By visually distinguishing lead processing from lead qualification, your team can proactively vet prospects and reduce friction in the handoff process. Use flowchart shapes to highlight key decision points, ensuring every lead follows a clear path to the right account manager.

Templates for customer success teams
Customer success onboarding
Improve your relationship with customers using the customer success onboarding template. Build trust by visualizing the entire customer lifecycle, from pre-boarding to renewal. Use layers to toggle between different onboarding paths.

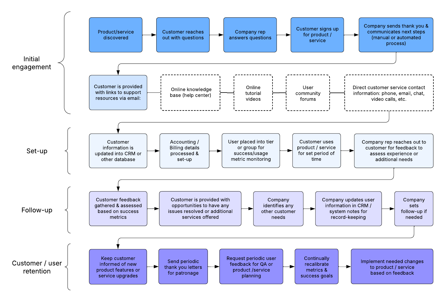
New customer or user onboarding example
Effective onboarding can be challenging with so many moving parts to manage. Our new customer onboarding template helps you streamline this vital customer success process by mapping the journey from initial engagement and setup through follow-up and customer retention. By visualizing the entire lifecycle, your team can more easily analyze performance and find opportunities to improve the customer experience.

Templates for marketing teams
Marketing workflow diagram example
There are many processes within a marketing organization. Having a space to visualize how different roles interact is key to connecting silos, collaborating effectively, and aligning your teams. The marketing workflow diagram template will help you gain a bird’s-eye view of your entire department. Additionally, leverage our flowchart shape library to map out cross-functional dependencies and ensure efficient communication.

Content marketing workflow example
Content marketing teams have to continuously balance competing requests and shifting priorities. Use this content marketing workflow example template to streamline the content marketing workflow with clear documentation. Add team responsibilities with swimlanes and share your diagram with stakeholders to keep everyone aligned.

Conversion funnel
The conversion funnel template allows you to easily map every stage of the customer journey from initial awareness and interest to decision and action. By visualizing these transitions on a single canvas, you can pinpoint exactly where prospects are dropping off and precisely where to tweak your messaging or UX. You eliminate the guesswork and hone in on your strategy.

Onboarding email flow and template example
Onboarding emails are a cornerstone of user adoption. These emails contain vital information to help customers get started with your product or service and ensure a smooth experience. The onboarding email flow template helps you visualize the entire journey from the first welcome email to the final activation milestone. Leverage data linking to import performance metrics directly into your diagram, gauge email success, and refine your strategy if needed for a comprehensive data-driven experience.

Marketing and sales service-level agreement example
The marketing and sales service-level agreement is the blueprint for cross-functional alignment. Outline goals, metrics, lead qualification requirements, and more to ensure both sales and marketing teams are moving toward the same targets. By documenting these expectations in a shared space, you eliminate ambiguity and promote clarity and alignment.

Continuous process improvement is key to success for go-to-market teams. When you clearly visualize your current-state processes, it is much easier to identify areas of improvement, eliminate friction in handoffs, and keep everyone moving forward with clarity.

Take your GTM process improvement to the next level with the Process Accelerator.
Learn moreAbout Lucid
Lucid Software is the leader in visual collaboration and work acceleration, helping teams see and build the future by turning ideas into reality. Its products include the Lucid Visual Collaboration Suite (Lucidchart and Lucidspark) and airfocus. The Lucid Visual Collaboration Suite, combined with powerful accelerators for business agility, cloud, and process transformation, empowers organizations to streamline work, foster alignment, and drive business transformation at scale. airfocus, an AI-powered product management and roadmapping platform, extends these capabilities by helping teams prioritize work, define product strategy, and align execution with business goals. The most used work acceleration platform by the Fortune 500, Lucid's solutions are trusted by more than 100 million users across enterprises worldwide, including Google, GE, and NBC Universal. Lucid partners with leaders such as Google, Atlassian, and Microsoft, and has received numerous awards for its products, growth, and workplace culture.
Related articles
A step-by-step guide to business process improvement
How do you go beyond the methodologies and create real change? It’s time to learn the process of process improvement.
Developing a go-to-market strategy
We're diving into the details of a solid go-to-market strategy, including tips to create one for your next product launch.
3 ways go-to-market teams use Lucid to facilitate alignment
Go-to-market (GTM) teams are tasked with generating revenue for the business. Here are three ways Lucid helps with that mission.
How to effectively implement business process change
Learn why implementing business process change can be challenging, plus get some tips for pivoting processes efficiently.
Bring your bright ideas to life.
By registering, you agree to our Terms of Service and you acknowledge that you have read and understand our Privacy Policy.