Owned accounts example
This template works on the following products:
*For Team and Enterprise plans
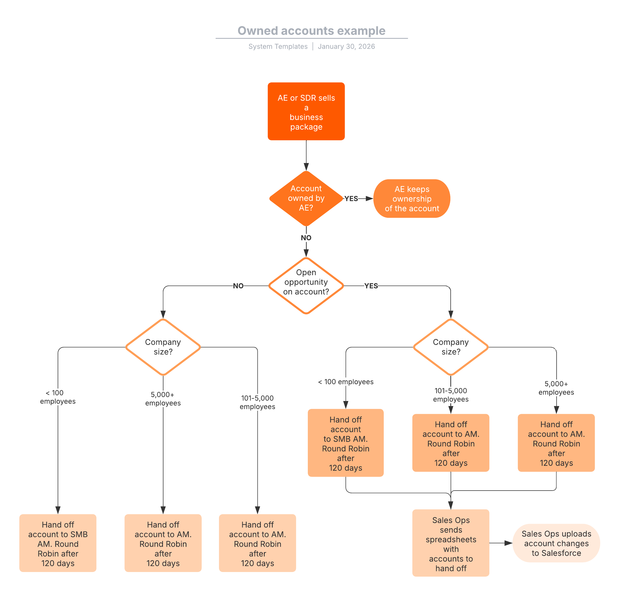
This owned accounts example template can help you:
- Visually diagram your lead processing methodology.
- Visualize how sales representatives should process and hand off leads.
- Diagram your process of assigning leads to the appropriate account manager.
Open this template to view a detailed example of an owned accounts template that you can customize to your use case.
Related templates
Education Cloud Academic Operations Data Model
Used with:

Go to Education Cloud Academic Operations Data Model template