Public Sector Solutions - Investigative Case Management
This template works on the following products:
*For all Lucid plan types
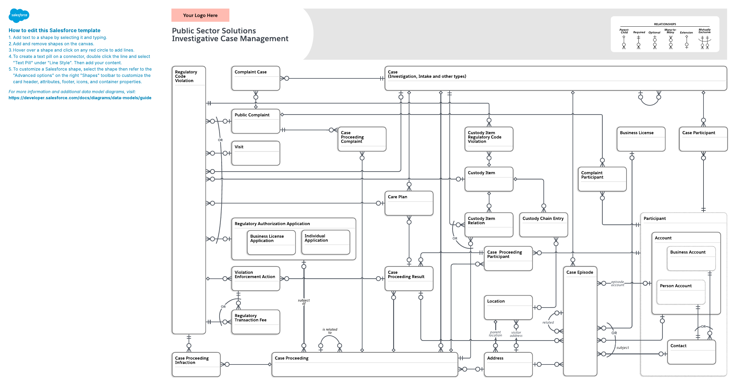
This Salesforce data model can help you:
- Document the objects provided with Salesforce Public Sector Solutions.
- Visualize the relationships between entities.
- Understand the meaning of the relationship between two entities.
Open this Public Sector Solutions Court & Investigative Case Mgmt. and add content to customize this template to your use case.
Related templates
How to Manage Releases for Apps Using Data Cloud & CRM
Used with:

Go to How to Manage Releases for Apps Using Data Cloud & CRM template