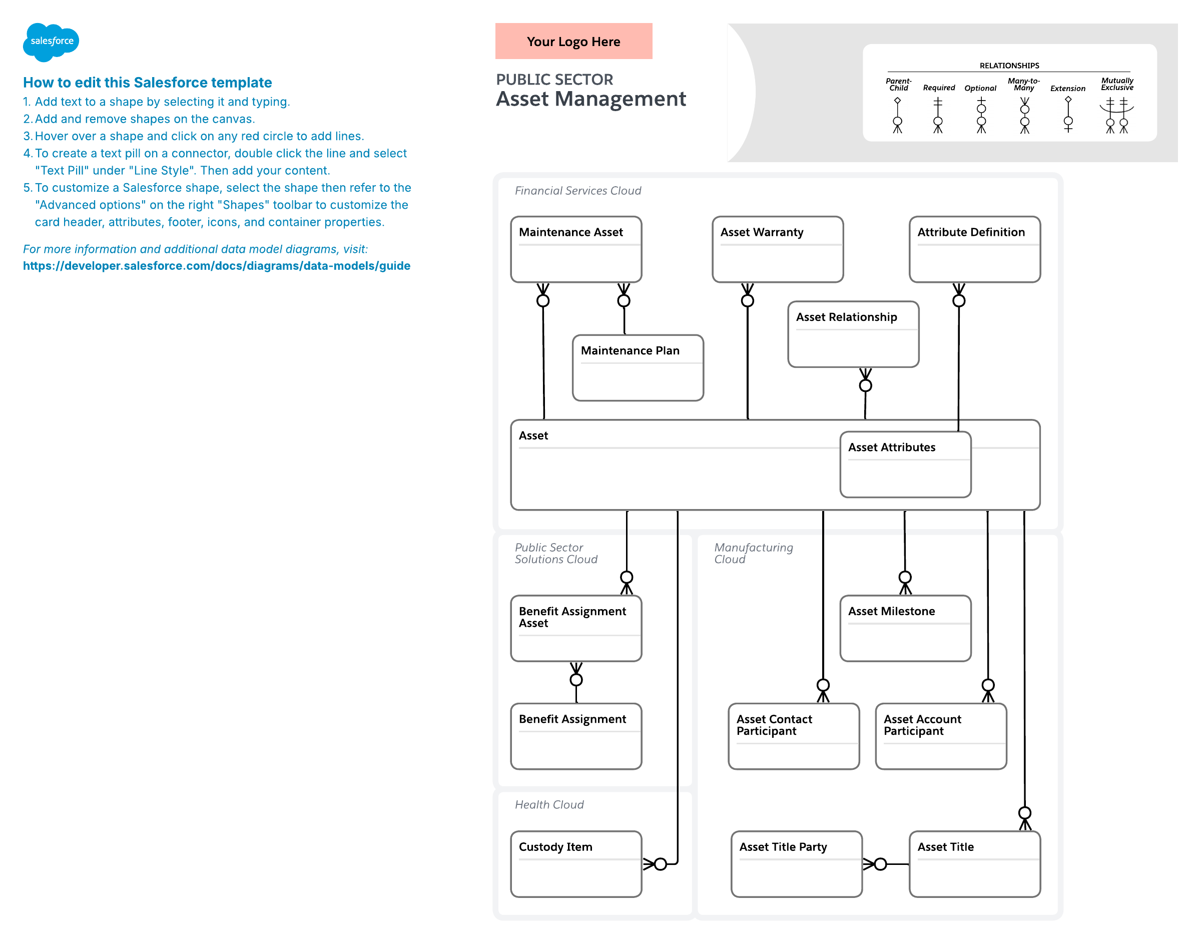
Public Sector – Asset Management
This template works on the following products:
*For all Lucid plan types
Related templates
Salesforce Data 360 & GCP: Architecting the Hyper Connected Enterprise
Used with:

Go to Salesforce Data 360 & GCP: Architecting the Hyper Connected Enterprise template
Consumer Goods – Route, Tour and Warehouse
Used with:

Go to Consumer Goods – Route, Tour and Warehouse template