Personal OKR mind map: PMM example
This template works on the following products:
*For Team and Enterprise plans
This personal OKR mind map template can help you:
- Come up with small, individual tasks to support large organizational goals.
- Brainstorm new ideas and solutions.
- Find connections between different goals and tasks.
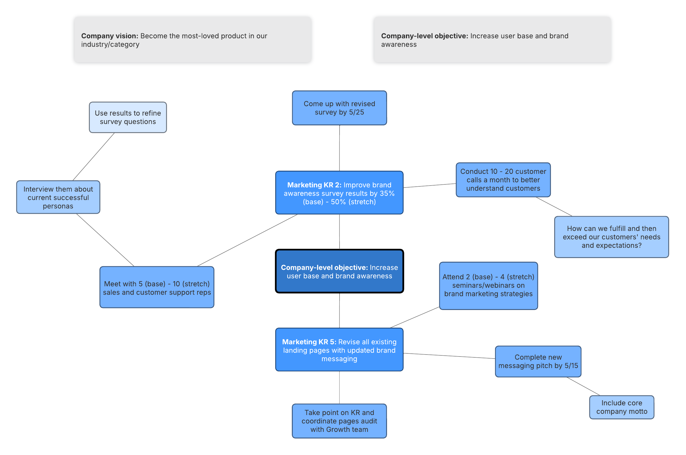
Open this template to view a detailed example of a personal OKR mind map for a product marketing manager that you can customize to your use case.
Related templates
Fishbone diagram for service industry example
Used with:

Go to Fishbone diagram for service industry example template