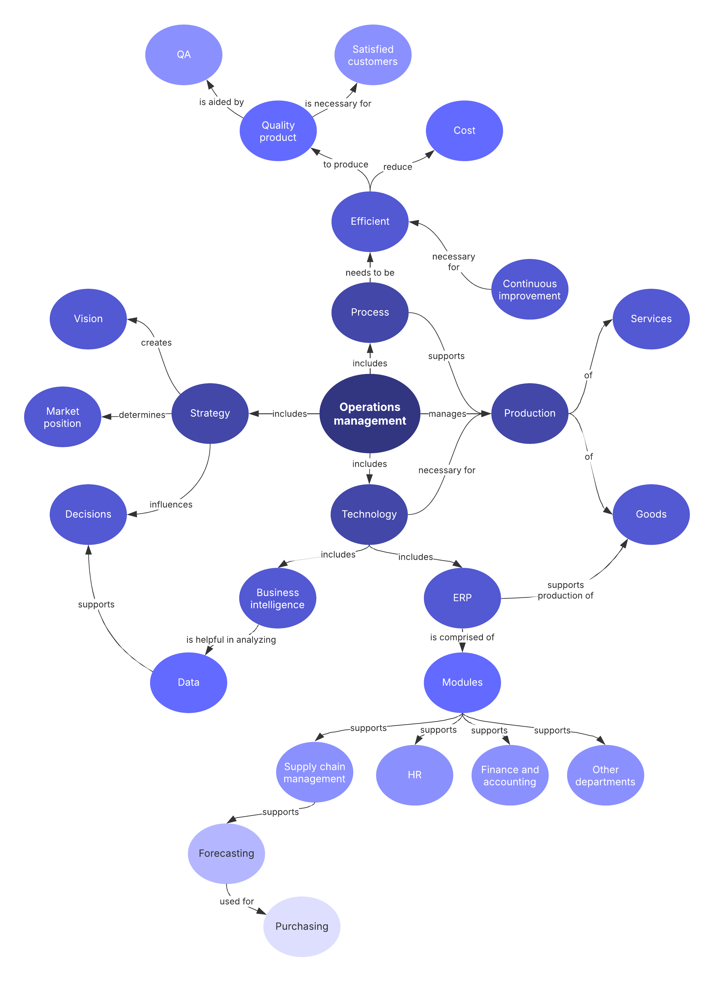
Operations concept map example
This template works on the following products:
*For Team and Enterprise plans
This spider concept map template can help you:
-Visually represent relationships between concepts and ideas related to operations management.
- Explain connections between concepts.
- Organize your concepts by placing your main concept in the middle and your sub-concepts around it.
Open this template to view a detailed example of a spider concept map that you can customize to your use case.
Related templates
Fishbone diagram with sub-causes example
Used with:

Go to Fishbone diagram with sub-causes example template