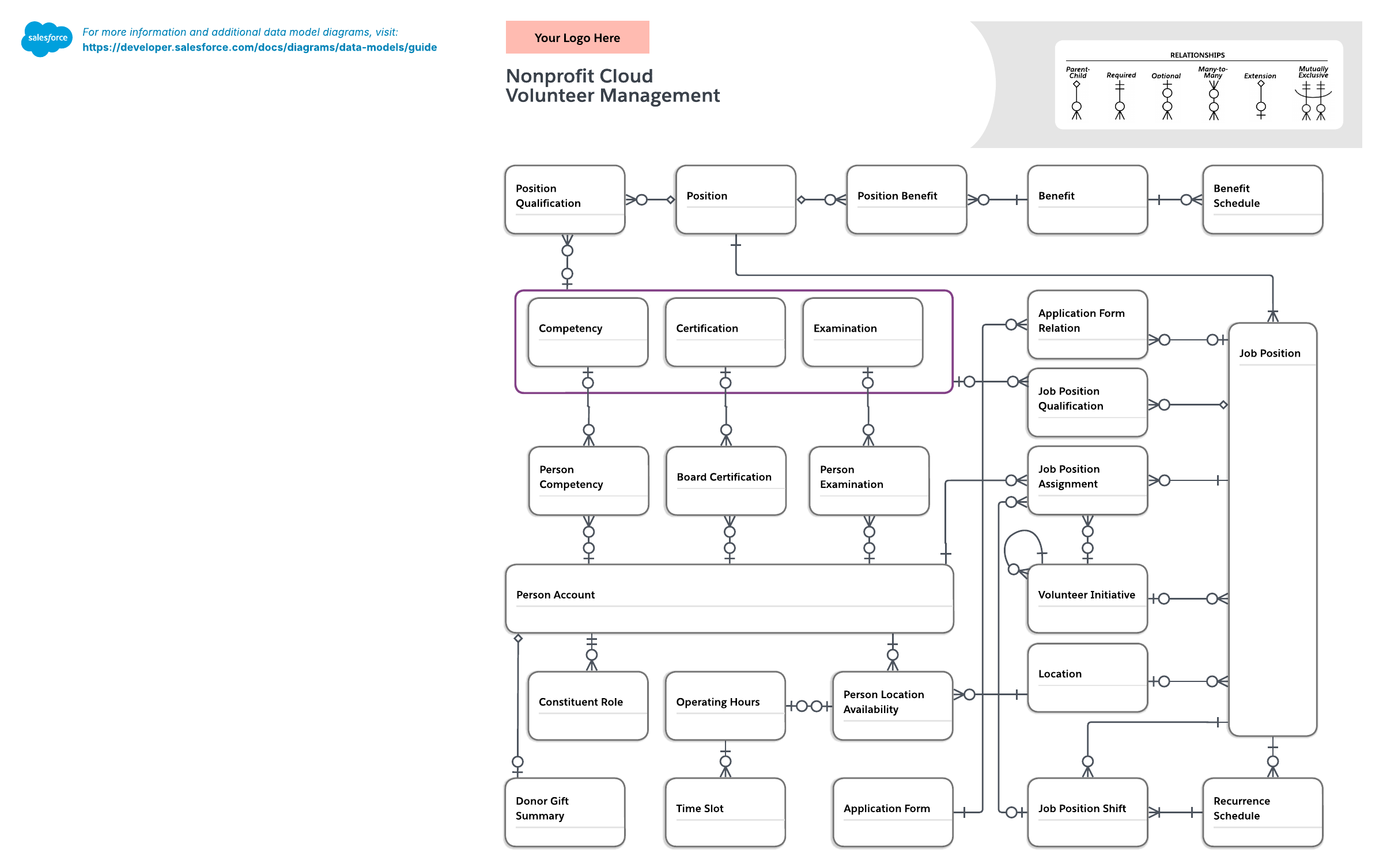
Nonprofit Cloud Volunteer Management Data Model
This template works on the following products:
*For all Lucid plan types
This System Landscape diagram can help you:
- Show a wider view of a system landscape or solution.
- Clearly convey the 'big picture' of a technical solution.
- Show the products or technologies involved in a specific solution or implementation.
Open this template and add content to customize this System landscape to your use case.
