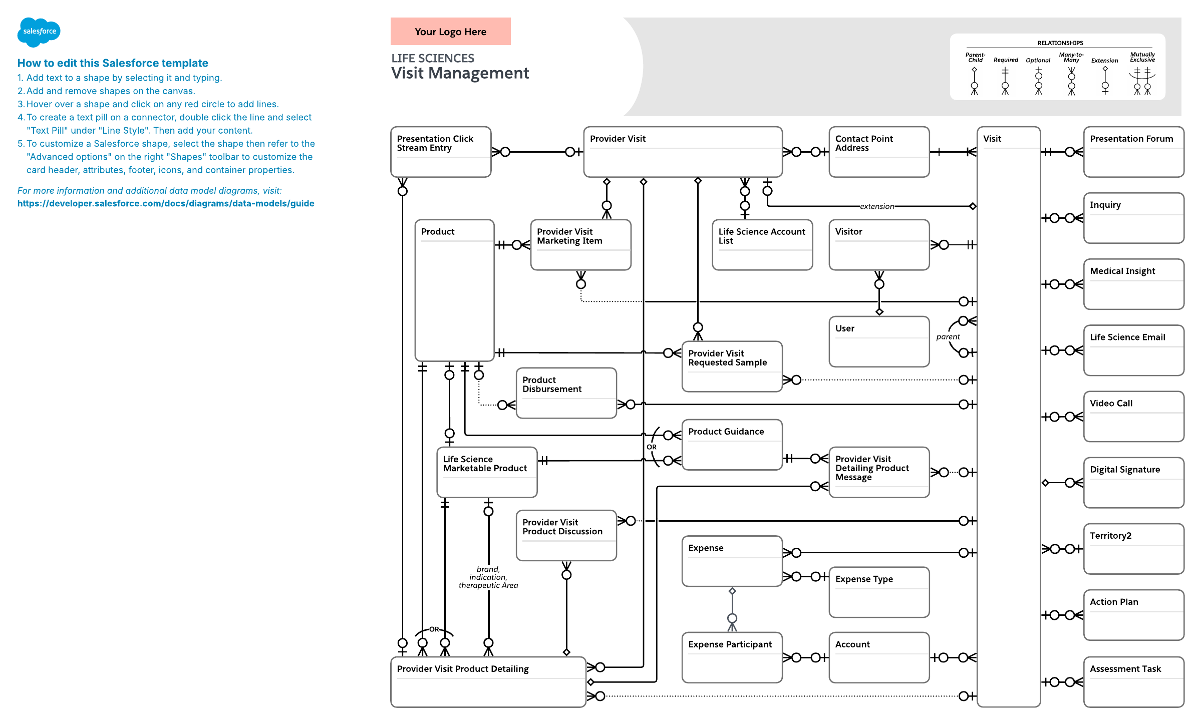
Life Sciences – Visit Management
This template works on the following products:
*For all Lucid plan types
Related templates
AI implementation current vs. future state
Used with:

Go to AI implementation current vs. future state template
This template works on the following products:
*For all Lucid plan types
Used with:

Go to AI implementation current vs. future state template