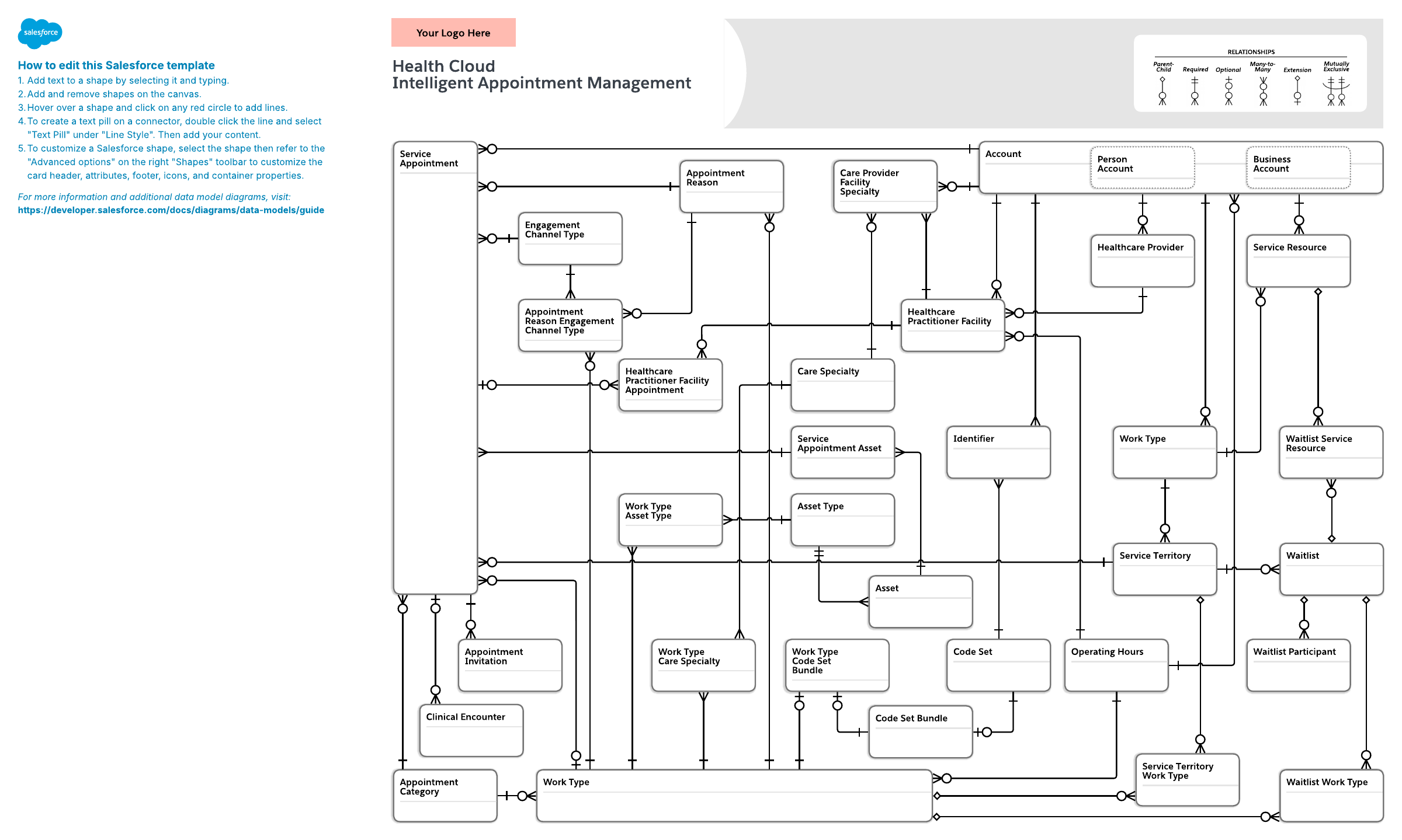
Health Cloud: Intelligent Appointment Management
This template works on the following products:
*For all Lucid plan types
Related templates
Current reality tree root cause analysis
Used with:

Go to Current reality tree root cause analysis template
This template works on the following products:
*For all Lucid plan types
Used with:

Go to Current reality tree root cause analysis template