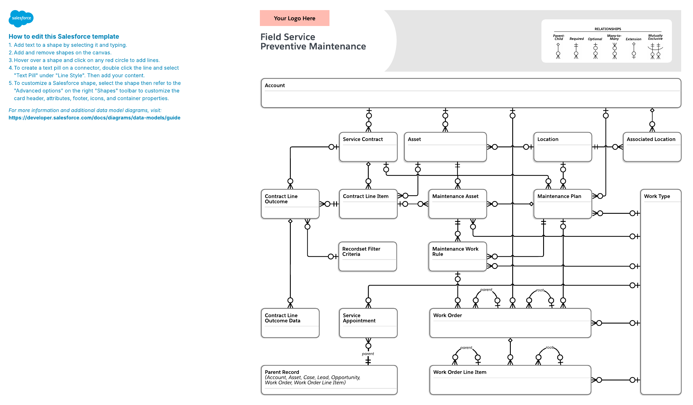
Field Service: Preventive Maintenance
This template works on the following products:
*For all Lucid plan types
Related templates
Health Cloud: Advanced Therapy Management
Used with:

Go to Health Cloud: Advanced Therapy Management template
This template works on the following products:
*For all Lucid plan types
Used with:

Go to Health Cloud: Advanced Therapy Management template