Event management process
This template works on the following products:
*For Team and Enterprise plans
This event management process template can help you:
- Monitor IT infrastructure events
- Detect and escalate exception conditions.
- Decide on the best control actions.
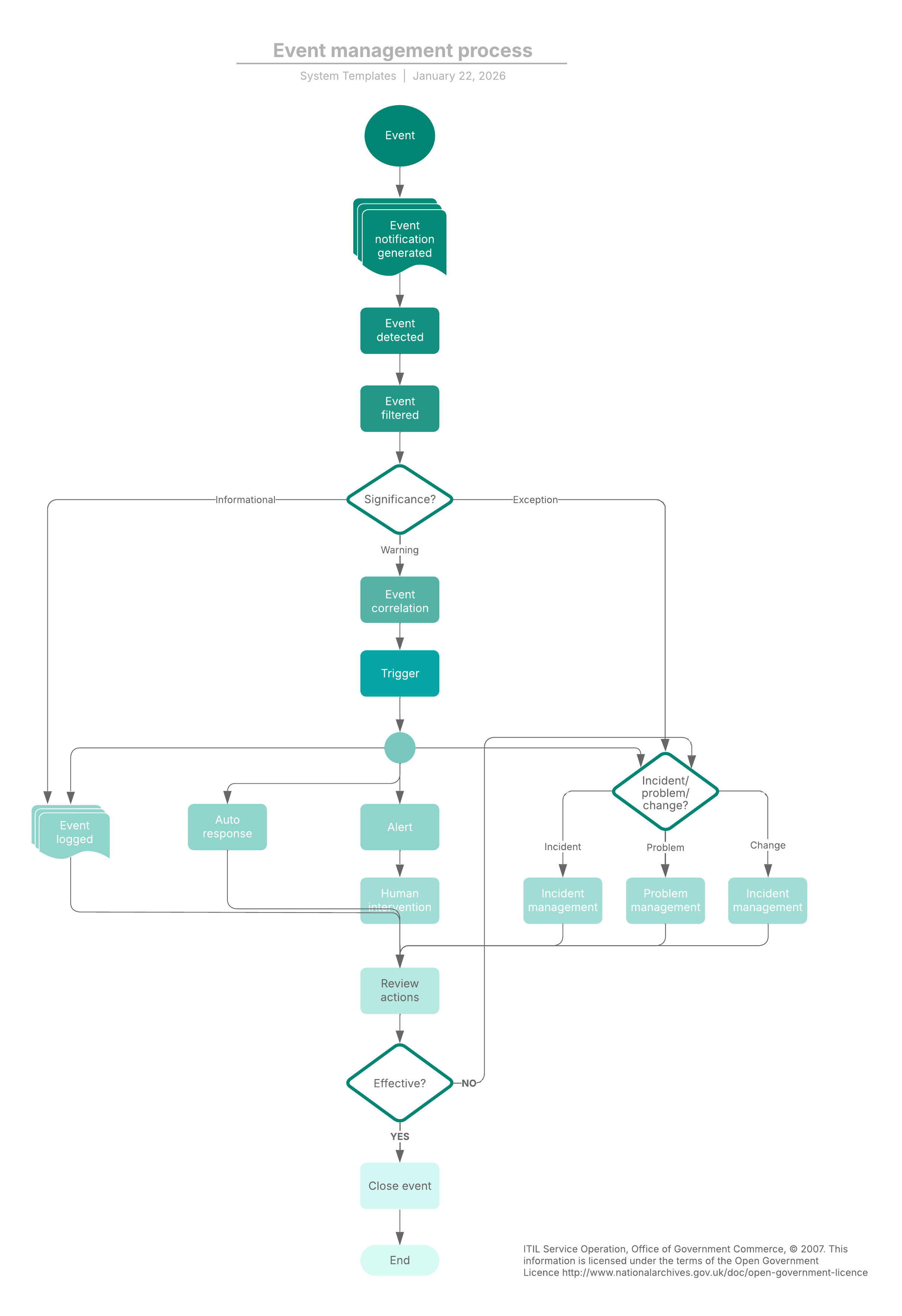
Open this template to view a detailed example of an event management process diagram that you can customize to your use case.
What is the event management process template?
When something happens in your system, you need to know your process for detecting and responding to that event. The event management process template helps you visualize and monitor events in your IT infrastructure to detect and escalate exception conditions.
Benefits of using the event management process template
When you use this template to diagram your event management process flow, you can visualize your entire event management process simultaneously. This enables you to spot any places that need tweaking so that you can detect events, understand them, and decide on the best control action for them.
The event management process template is customizable to your infrastructure. You can edit it to reflect the systems you’re working with. It’s also easy to collaborate on if you need input from other people on your team.
Because the template outlines your process visually, it will clarify complex information about your event management process. This makes it a useful training tool for new team members, and you’ll be able to keep your entire IT team aligned so that everyone understands the proper processes.
How to use the event management process template in Lucidchart
Begin by creating a diagram key so that everyone who views the event management process flow will be able to understand it. From there, you can import data and fill out your event flow to customize the template fully.
If you plan to collaborate on this template with others, you can share it quickly via Lucidchart’s integrations, including Slack, Zoom, and Microsoft Teams. Your collaborators can add their contributions, and everyone can leave comments on other people’s work to give feedback or ask questions—use @mentions to get someone’s attention quickly for time-sensitive issues.
Related templates
How to Build Data Security into Data Cloud & CRM
Used with:

Go to How to Build Data Security into Data Cloud & CRM template