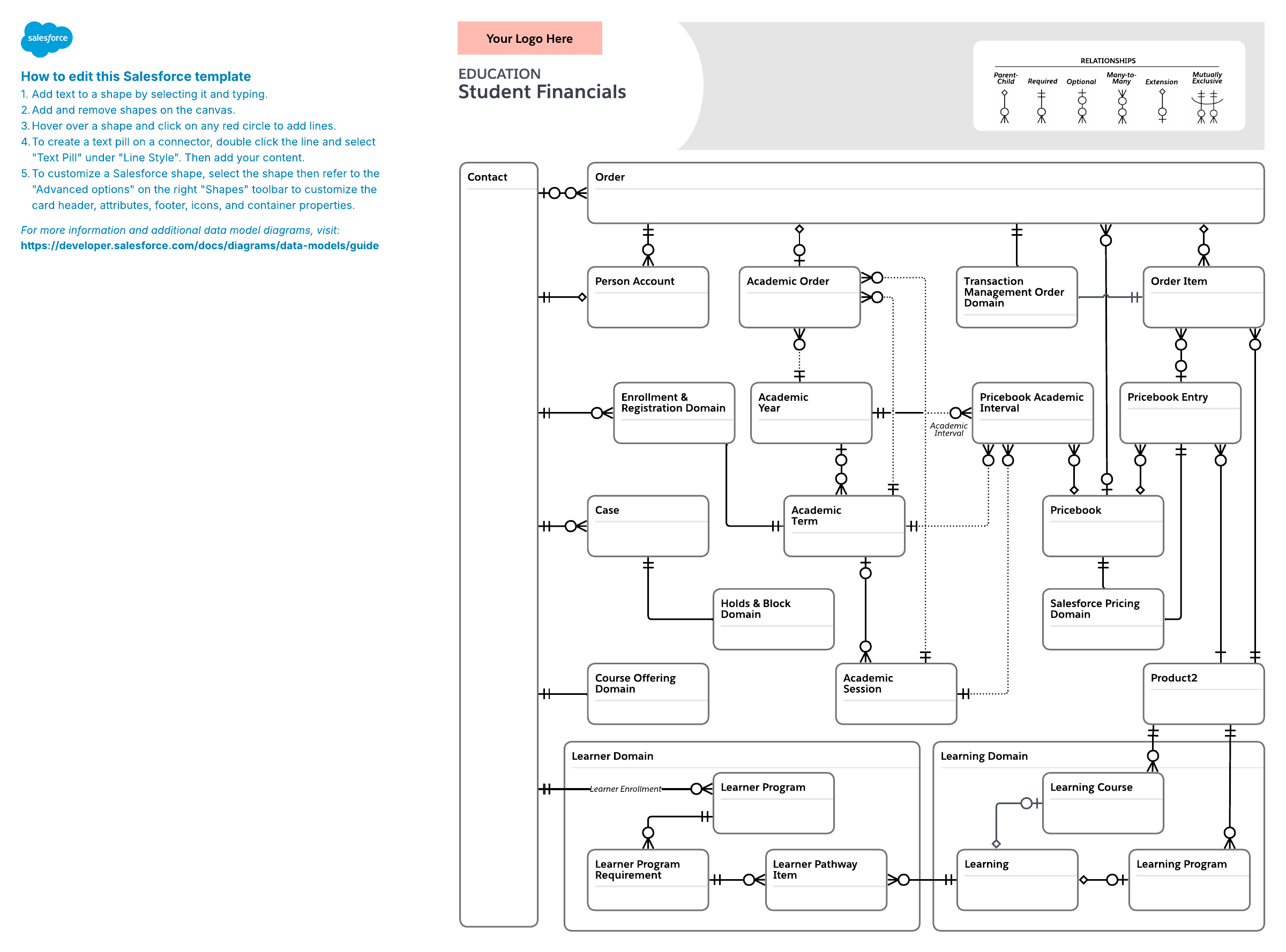
Education – Student Financials
This template works on the following products:
*For all Lucid plan types
Related templates
Current vs. target balanced scorecard example
Used with:

Go to Current vs. target balanced scorecard example template
This template works on the following products:
*For all Lucid plan types
Used with:

Go to Current vs. target balanced scorecard example template