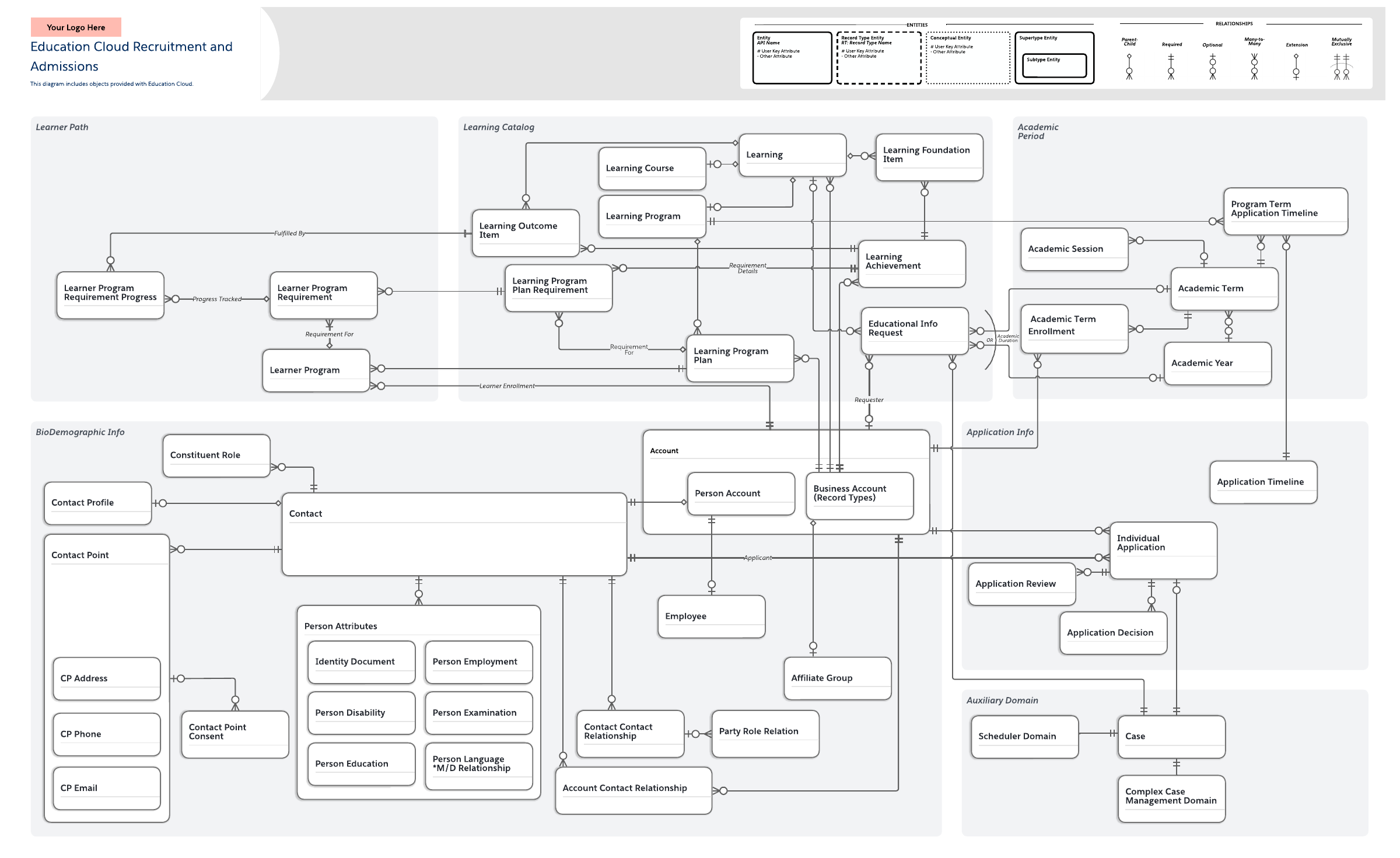
Education Cloud Recruitment and Admissions Data Model
This template works on the following products:
*For all Lucid plan types
This Salesforce data model can help you:
- Document the objects provided with Salesforce Education Cloud.
- Visualize the relationships between entities.
- Understand the meaning of the relationship between two entities.
Open this Education Cloud Recruitment and Admissions data model template and customize it to your use case.
Related templates
Field Service: Service Territory Management & Resource Availability
Used with:

Go to Field Service: Service Territory Management & Resource Availability template