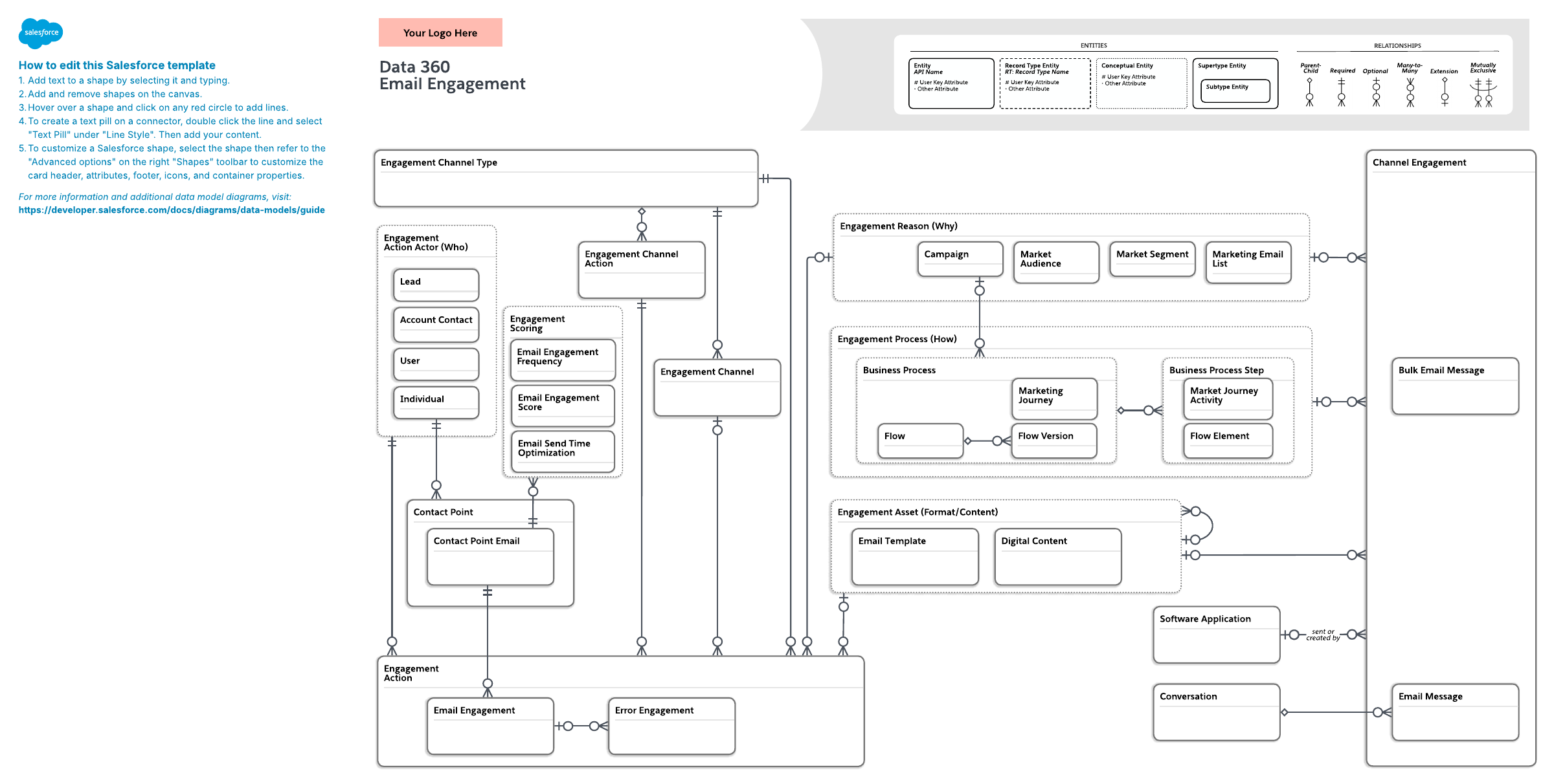
Data 360: Email Engagement

This template works on the following products:

Lucidchart logo
Use this template

*For all Lucid plan types

Related templates

Go to Waste analysis template

Waste analysis

Used with:

Go to Waste analysis template

Go to Consensus building template

Consensus building

Used with:

Go to Consensus building template

Go to HR concept map example template

HR concept map example

Used with:

Go to HR concept map example template

Get Started

  • Enterprise
  • Contact Sales
  • Pricing
PrivacyLegalCookie privacy choicesCookie policyYour privacy choices iconYour privacy choices
  • LinkedIn
  • Twitter
  • Instagram
  • Facebook
  • YouTube
  • Glassdoor
  • TikTok

© 2026 Lucid Software Inc.