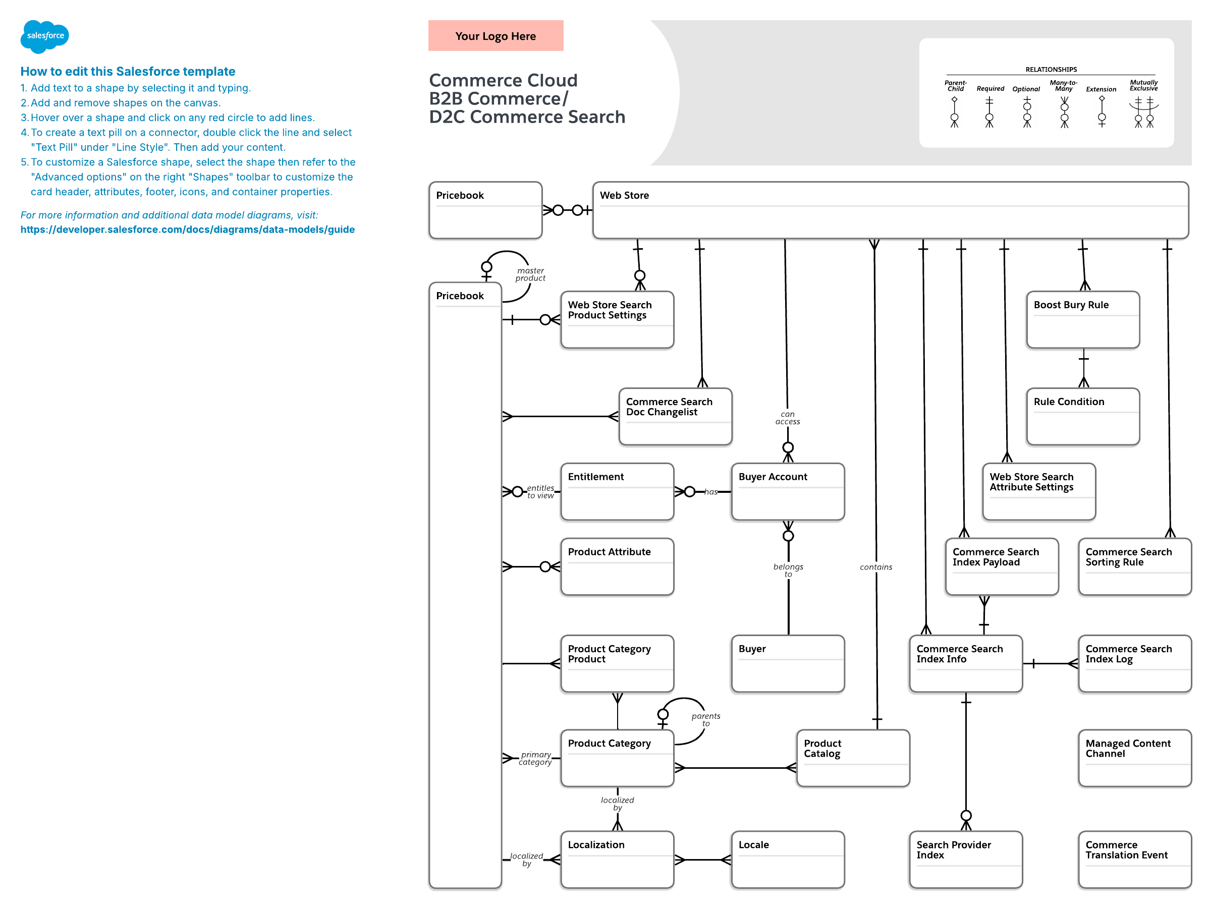
Commerce Cloud: B2B Commerce/ D2C Commerce Search

This template works on the following products:

Lucidchart logo
Use this template

*For all Lucid plan types

Related templates

Go to Warehouse floor heat map example template

Warehouse floor heat map example

Used with:

Go to Warehouse floor heat map example template

Go to Revenue Cloud - Billing: Accounting template

Revenue Cloud - Billing: Accounting

Used with:

Go to Revenue Cloud - Billing: Accounting template

Go to 5s dashboard template

5s dashboard

Used with:

Go to 5s dashboard template

Get Started

  • Enterprise
  • Contact Sales
  • Pricing
PrivacyLegalCookie privacy choicesCookie policyYour privacy choices iconYour privacy choices
  • LinkedIn
  • Twitter
  • Instagram
  • Facebook
  • YouTube
  • Glassdoor
  • TikTok

© 2026 Lucid Software Inc.