Пример диаграммы классов для продажи билетов
Этот шаблон работает с следующими продуктами:
*Для тарифных планов Team и Enterprise
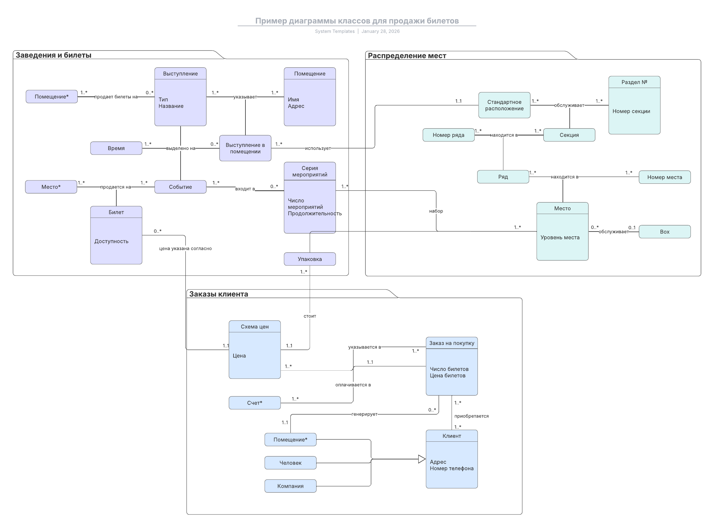
Этот шаблон диаграммы классов UML поможет вам:
— наметить структуру конкретной системы;
— наглядно представить связи между объектами;
— познакомиться с библиотекой фигур UML.
Чтобы подстроить нашу диаграмму классов UML под свой проект, просто откройте шаблон и внесите необходимую информацию.
Похожие шаблоны
ER-диаграмма с цветовым кодированием (в нотации UML)
Используется с:

К шаблону ER-диаграмма с цветовым кодированием (в нотации UML)