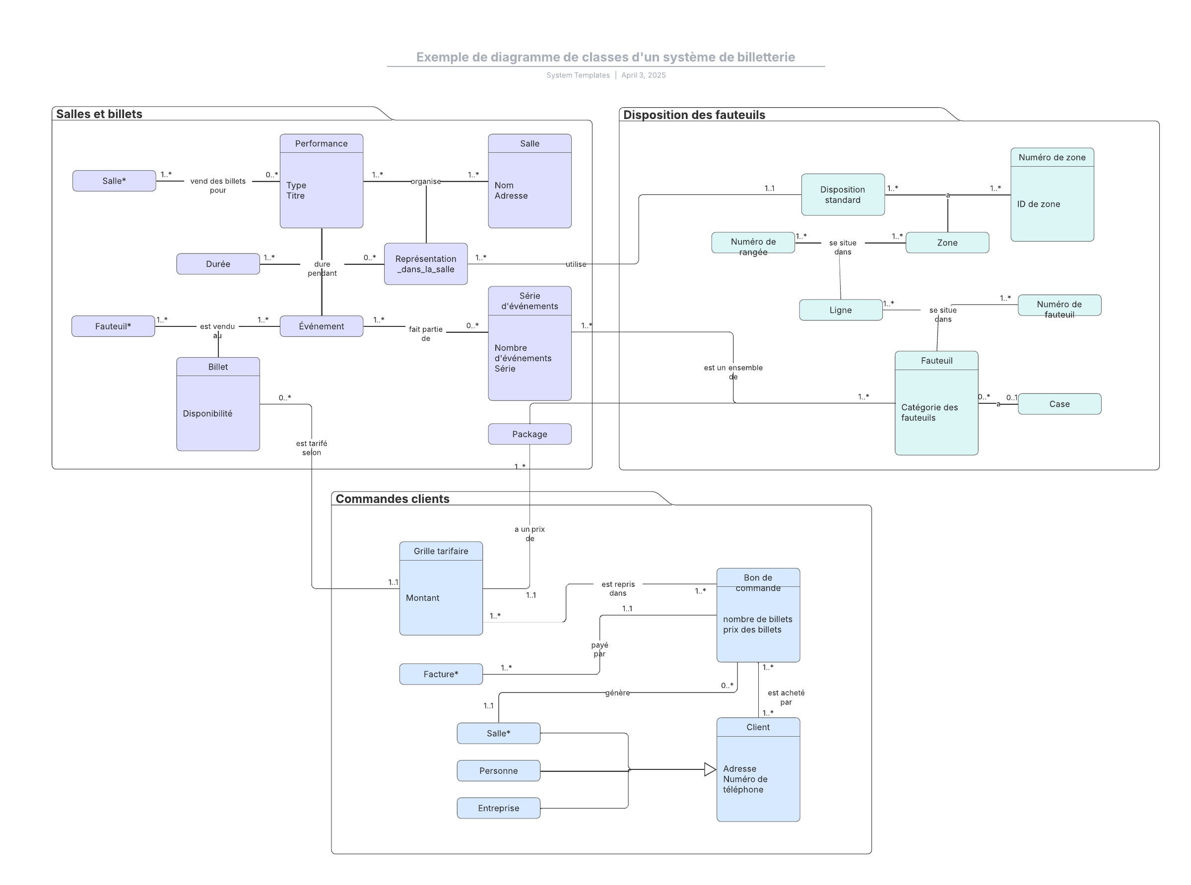
Exemple de diagramme de classes UML d'un système de billetterie
Ce modèle fonctionne sur les produits suivants :
*Pour les forfaits Équipe et Entreprise
Ce modèle de diagramme de classes de système de billetterie peut vous aider à :
- cartographier la structure d'un système donné ;
- représenter les liens entre les objets ;
- accéder aux bibliothèques de formes UML.
Ouvrez ce modèle de diagramme de classes de système de billetterie et ajoutez-y du contenu pour le personnaliser selon votre cas d'utilisation.
Modèles connexes
Diagramme entité-association de hockey
Utilisé avec:

Accéder au modèle Diagramme entité-association de hockey
Exemple de diagramme de composants logiciels
Utilisé avec:

Accéder au modèle Exemple de diagramme de composants logiciels
Exemple de diagramme d'activités UML
Utilisé avec:

Accéder au modèle Exemple de diagramme d'activités UML