Árvore de decisão com fórmulas
Este modelo funciona nos seguintes produtos:
*Para os planos Equipe e Corporativo
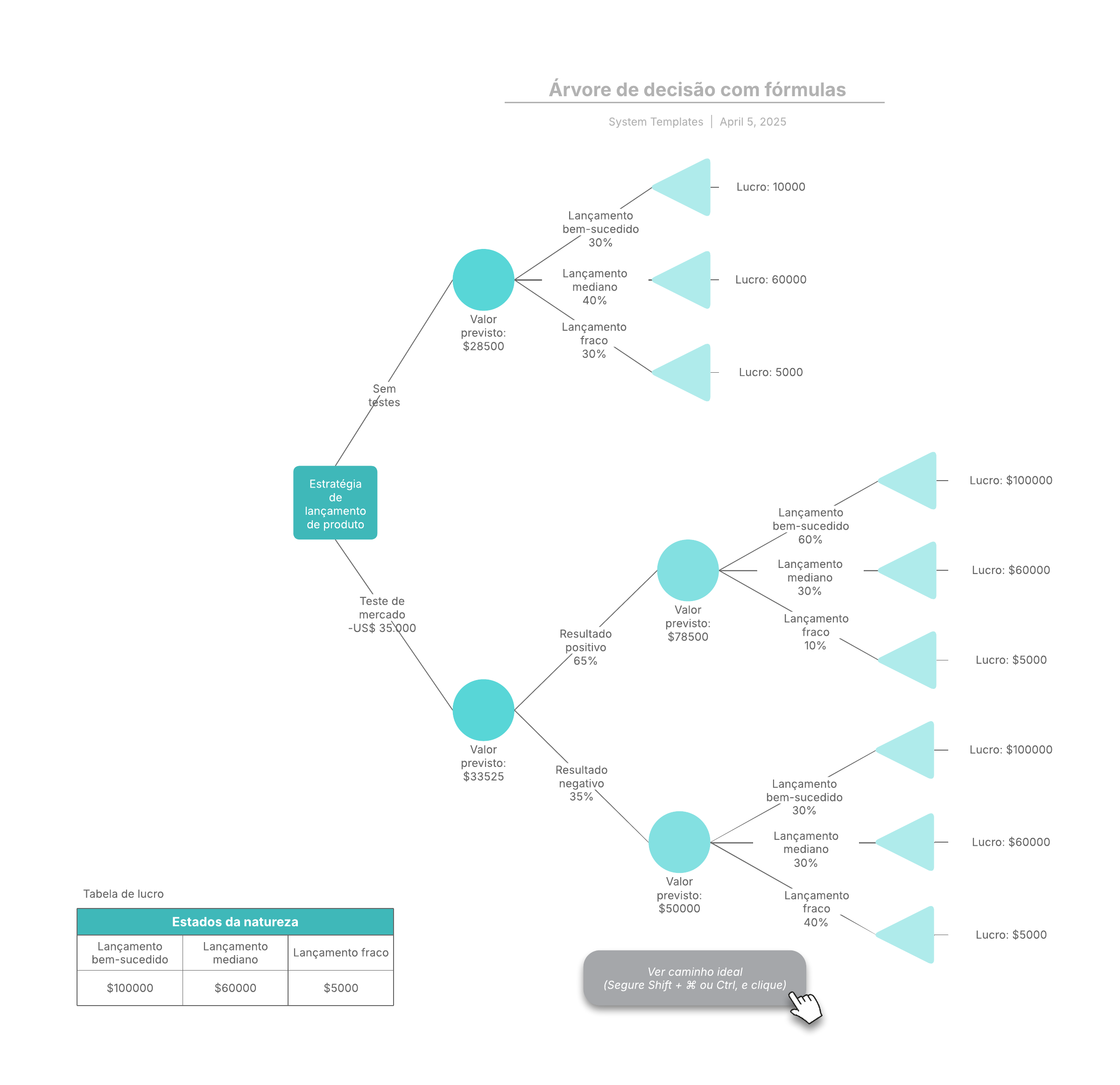
A árvore de decisão mapeia os possíveis resultados de uma série de escolhas relacionadas. Ela permite que um indivíduo ou organização compare possíveis ações com base em seus custos, probabilidades e benefícios.

