Exemple d'arbre de décision avec formules
Ce modèle fonctionne sur les produits suivants :
*Pour les forfaits Équipe et Entreprise
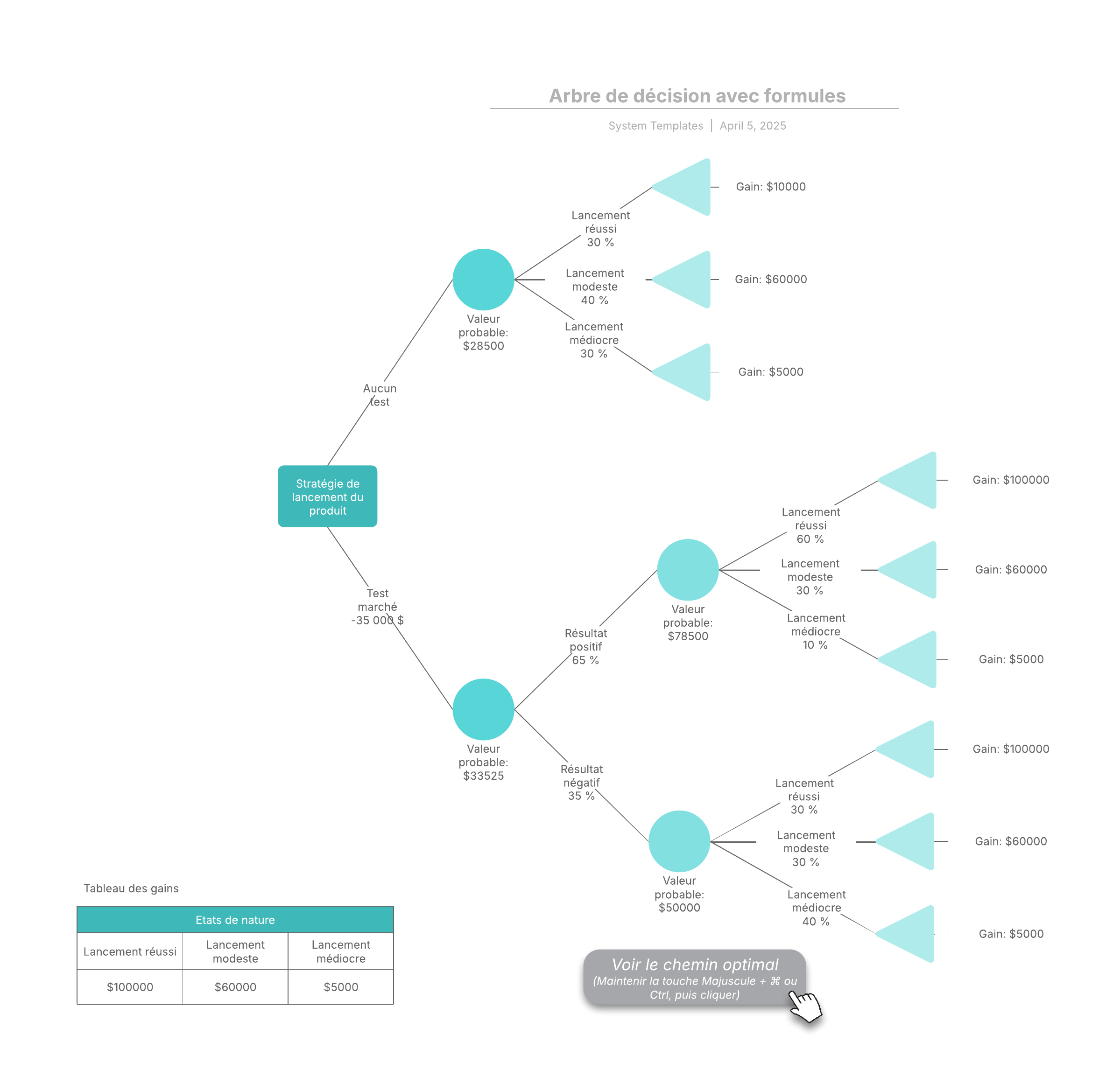
Un arbre de décision schématise les résultats possibles d'une série de choix interconnectés. Il permet à une personne ou une organisation d'évaluer différentes actions possibles en fonction de leur coût, leur probabilité et leurs bénéfices.
Modèles connexes
Analyse des hypothèses et des contraintes
Utilisé avec:

Accéder au modèle Analyse des hypothèses et des contraintes