Árbol de decisión con fórmulas
Esta plantilla funciona en los siguientes productos:
*Para los planes Team y Enterprise
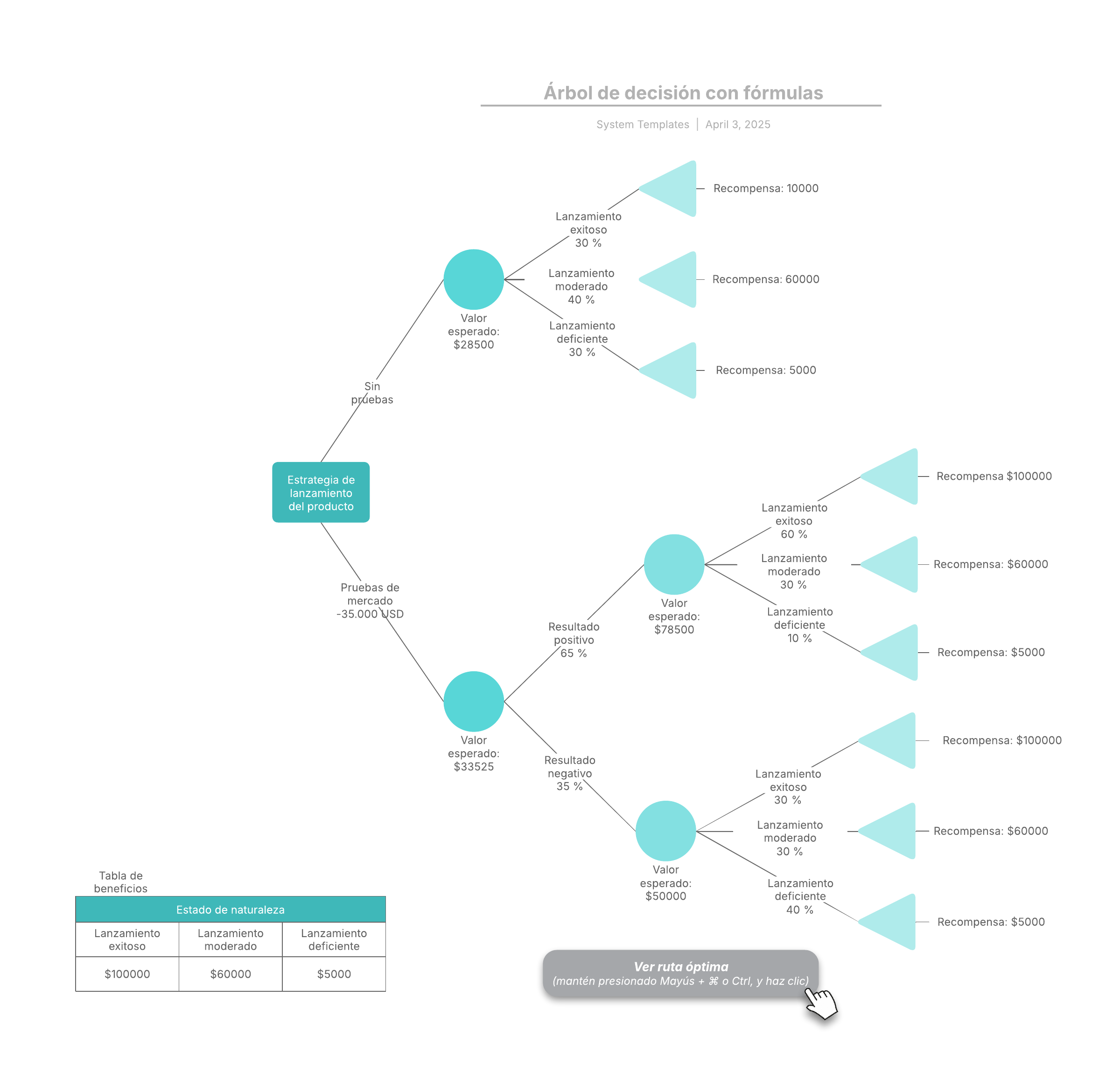
Un árbol de decisión traza los posibles resultados de un conjunto de decisiones relacionadas. Permite que un individuo o una organización comparen posibles acciones entre sí según sus costos, probabilidades y beneficios.
Plantillas relacionadas
Diagrama de Árbol de Decision en Blanco
Utilizado con:

Ir a la plantilla Diagrama de Árbol de Decision en Blanco