Voorbeeld van UI-stroomdiagram
Deze sjabloon werkt op de volgende producten:
*Voor Team- en Enterprise-abonnementen
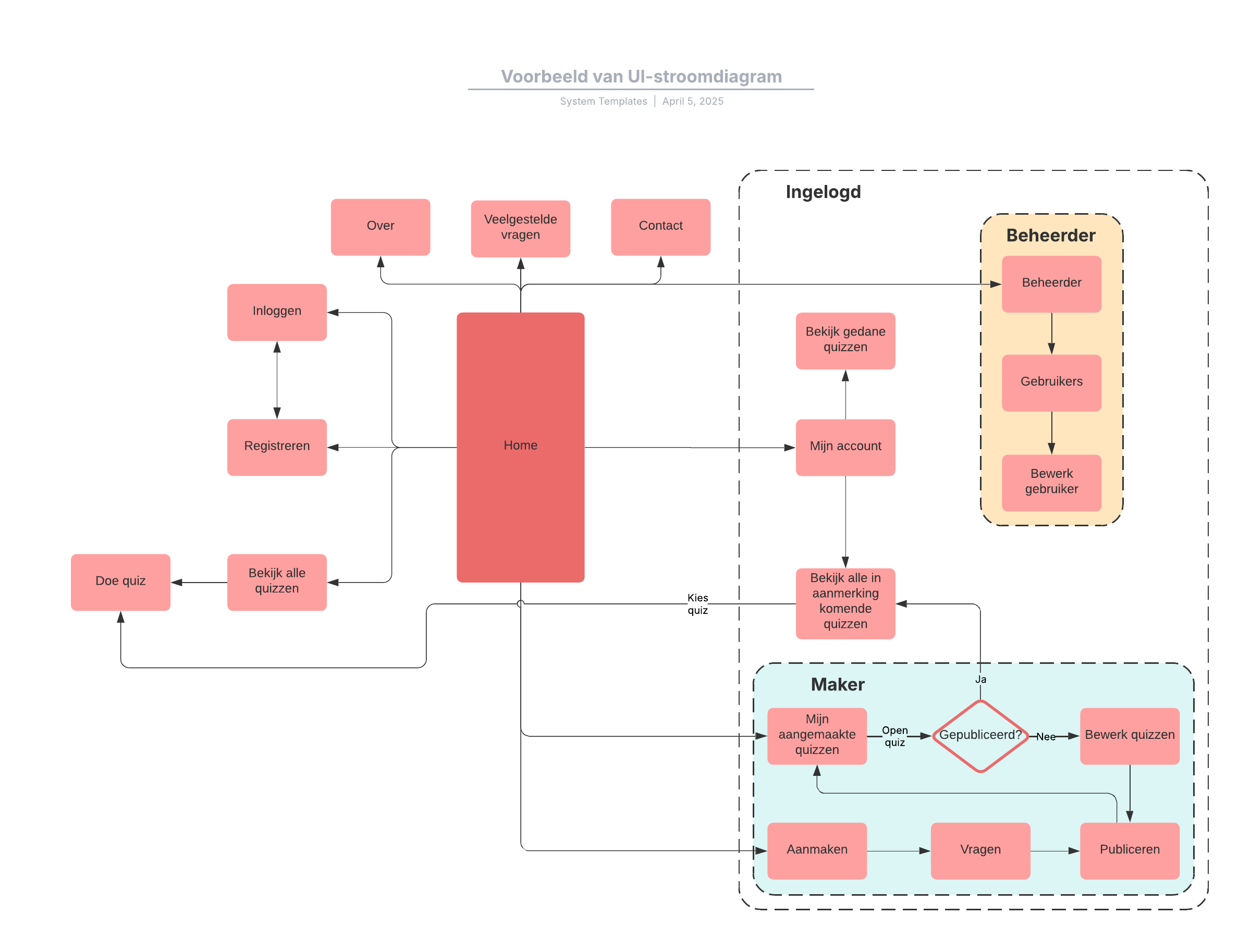
Met deze sjabloon voor een UI-stroomdiagram kunt u:
- De interacties van gebruikers met een product modelleren.
- Laten zien hoe een gebruiker door de interface van software navigeert.
- De stroom van meerdere pagina's van een website of software op hoog niveau visualiseren.
Open deze sjabloon voor een gedetailleerd voorbeeld van een UI-stroomdiagram dat u kunt aanpassen op uw use case.
Gerelateerde sjablonen
Introductie nieuwe klant of gebruiker
Gebruik met:

Ga naar het Introductie nieuwe klant of gebruiker-sjabloon