UI-Flussdiagramm – Beispiel
Diese Vorlage funktioniert mit den folgenden Produkten:
*Für Team- und Enterprise-Pläne
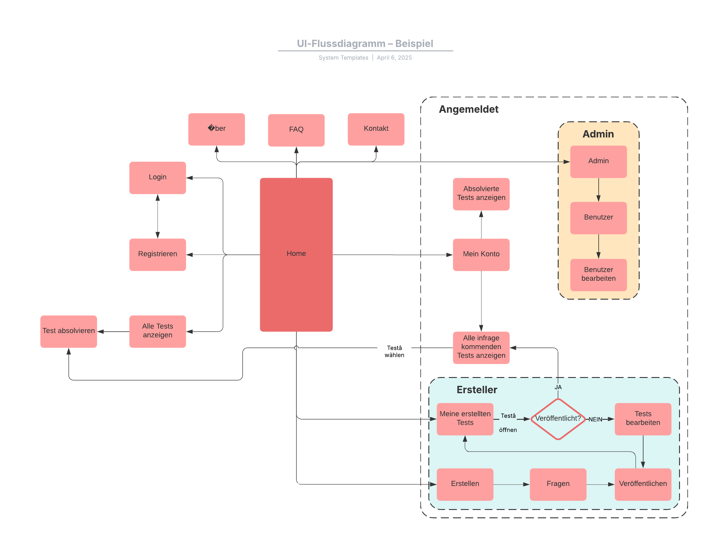
Diese Vorlage für ein UI-Flussdiagramm kann Ihnen folgendermaßen helfen:
– Modellieren der Interaktionen, die Benutzer mit einem Produkt haben.
– Zeigen, wie ein Benutzer durch die Oberfläche einer Software navigieren wird.
– Visualisierung des Flusses mehrerer Seiten für eine Website oder Software als Überblick.
Durch Öffnen dieser Vorlage wird ein detailliertes Beispiel für ein UI-Flussdiagramm angezeigt, das Sie an Ihren Anwendungsfall anpassen können.
Verwandte Vorlagen
E-Commerce-Startseiten mit Anmerkungen – Wireframe
Verwendet mit:

Zur Vorlage E-Commerce-Startseiten mit Anmerkungen – Wireframe gehen