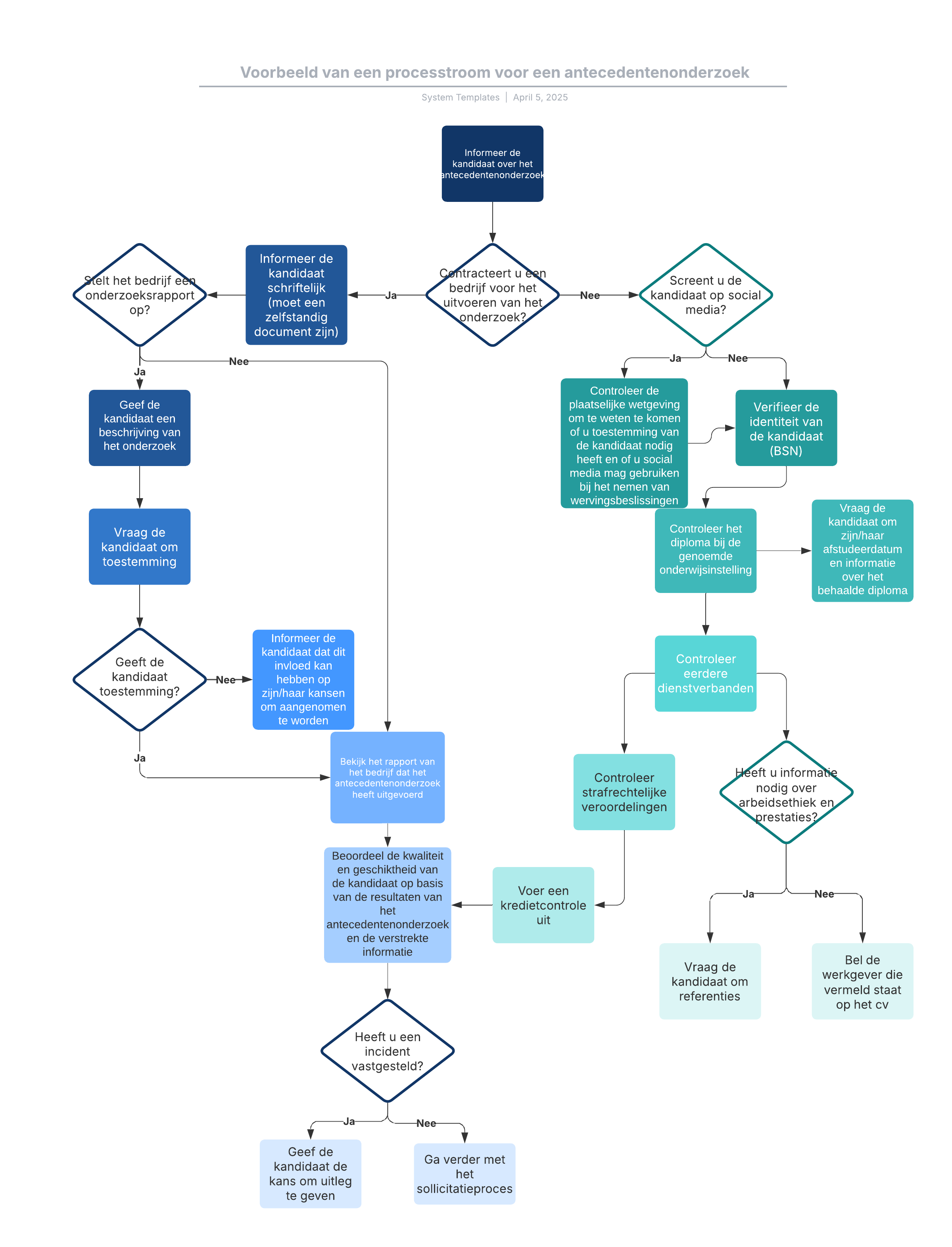
Voorbeeld van een processtroom voor een antecedentenonderzoek
Deze sjabloon werkt op de volgende producten:
*Voor Team- en Enterprise-abonnementen
Met deze sjabloon voor een processtroom voor een antecedentenonderzoek kunt u:
- Standaardstappen volgen bij het uitvoeren van een antecedentenonderzoek.
- Bepalen of uw huidige proces moet worden aangepast.
- Inzicht krijgen in de beste praktijken bij werving.
Open deze sjabloon voor een gedetailleerd voorbeeld van een processtroom voor een antecedentenonderzoek die u kunt aanpassen aan uw eigen use case.
Gerelateerde sjablonen
Voorbeeld van een framework voor rollen/verantwoordelijkheden
Gebruik met:

Ga naar het Voorbeeld van een framework voor rollen/verantwoordelijkheden-sjabloon