Exemplo de fluxo de processo de verificação de antecedentes
Este modelo funciona nos seguintes produtos:
*Para os planos Equipe e Corporativo
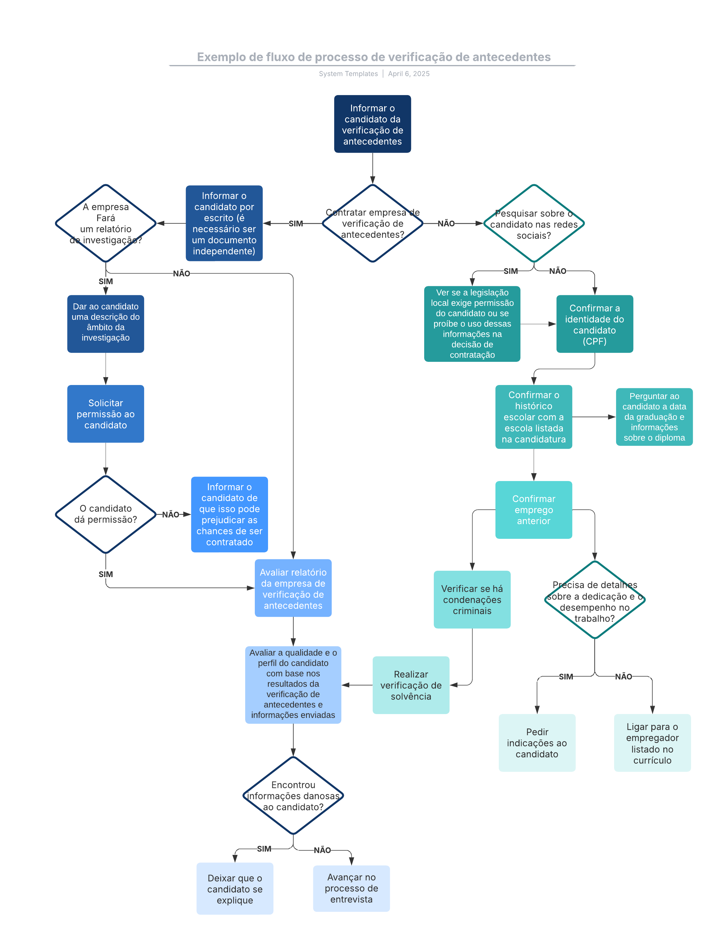
Com este modelo de fluxo de processo de verificação de antecedentes, você:
- Cumpre os passos comuns na verificação de antecedentes de um funcionário.
- Determina se o processo atual precisa ser revisado ou alterado.
- Entende as práticas recomendadas para contratação.
Abra este modelo para ver o exemplo detalhado de um fluxo de processo de verificação de antecedentes, personalizável de acordo com seu caso de uso.
Modelos relacionados
Organograma (nome, função, departamento, foto)
Usado com:

Ir para o modelo Organograma (nome, função, departamento, foto)
Exemplo de plano de carreira (gestão de projetos)
Usado com:

Ir para o modelo Exemplo de plano de carreira (gestão de projetos)