Voorbeeld van een klassediagram voor een geldautomaat
Deze sjabloon werkt op de volgende producten:
*Voor Team- en Enterprise-abonnementen
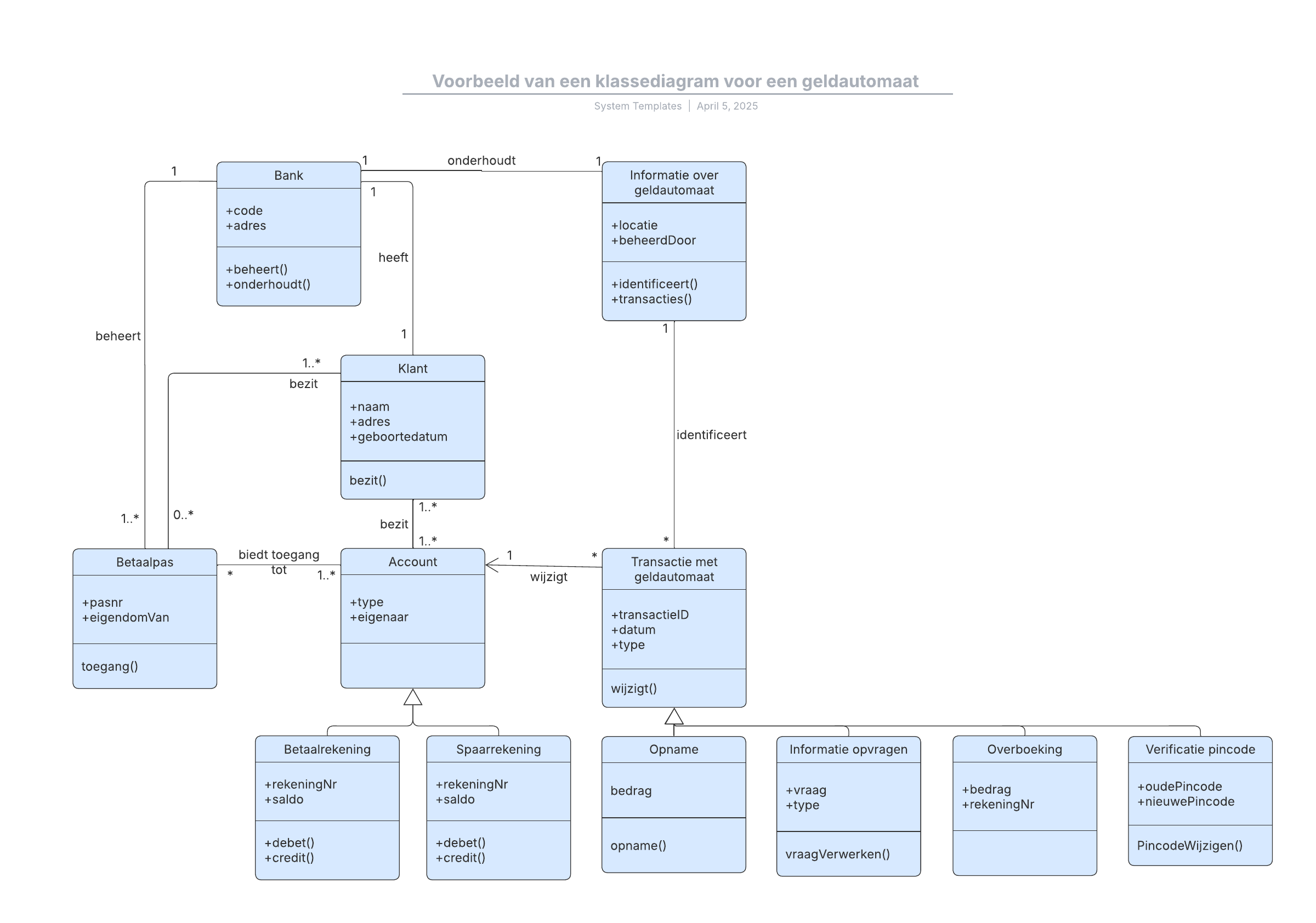
Met deze sjabloon voor een klassediagram voor een geldautomaat kunt u:
- De structuur van een systeem in kaart brengen.
- Relaties tussen objecten aangeven.
- Toegang krijgen tot de UML-vormbibliotheken.
Open deze sjabloon voor een gedetailleerd voorbeeld van een klassediagram voor een geldautomaat dat u kunt aanpassen op uw use case.
Gerelateerde sjablonen
Voorbeeld van een use case-diagram voor kredietbeoordeling
Gebruik met:

Ga naar het Voorbeeld van een use case-diagram voor kredietbeoordeling-sjabloon
Serverloze AWS-chatbot voor toezicht op afbeeldingen
Gebruik met:

Ga naar het Serverloze AWS-chatbot voor toezicht op afbeeldingen-sjabloon