Esempio di diagramma di classe per ATM
Questo modello funziona sui seguenti prodotti:
*Per i piani Team e Aziendale
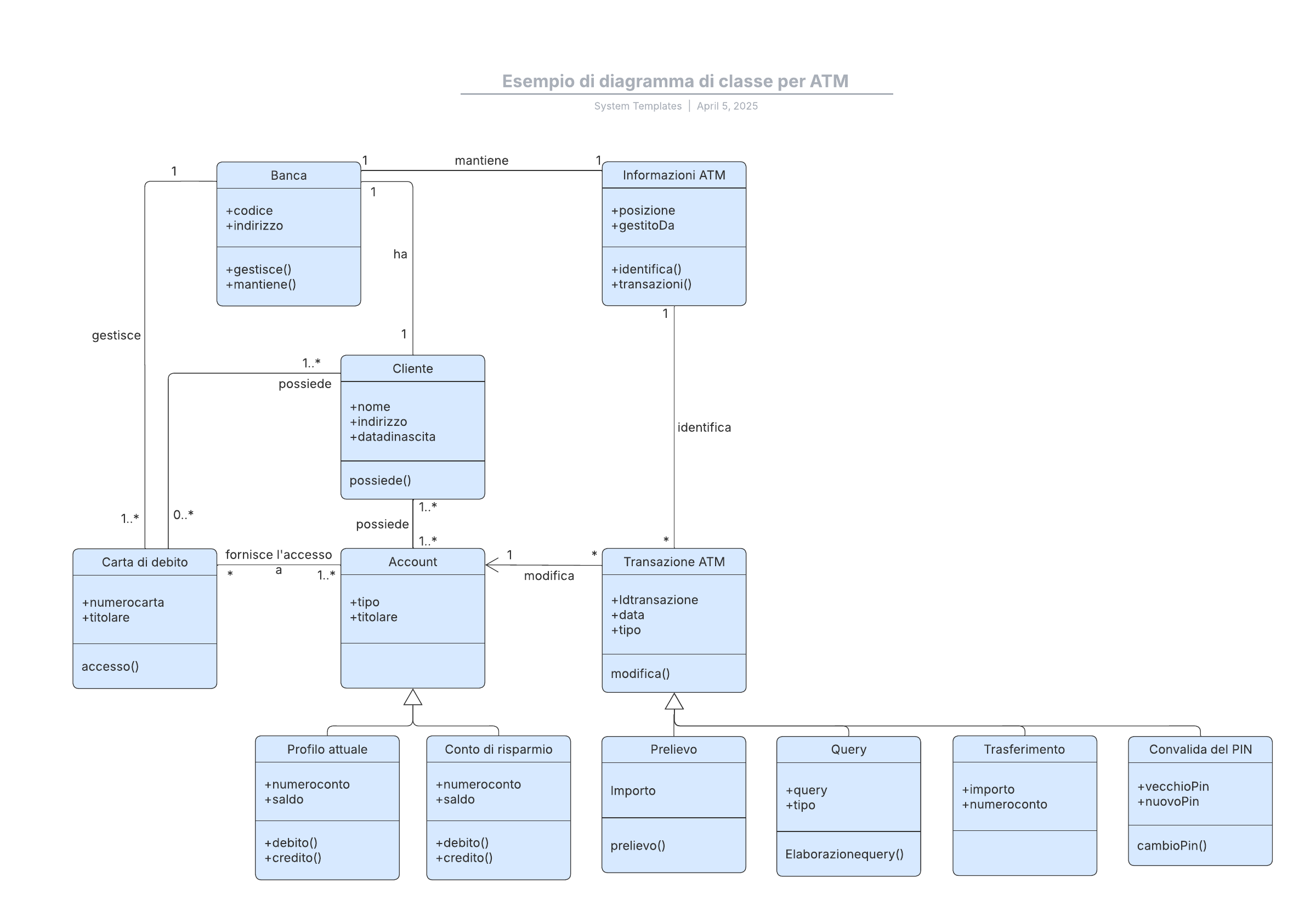
Questo modello di diagramma di classe per ATM può aiutarti a:
- Mappare la struttura di un particolare sistema.
- Mostrare le relazioni tra gli oggetti.
- Accedere alle librerie di forme UML.
Apri questo modello per visualizzare l'esempio dettagliato di un diagramma di classe per ATM, che puoi personalizzare in base al tuo caso d'uso.
Modelli correlati
Esempio di ERD con entità colorate (notazione UML)
Usato con:

Vai al modello Esempio di ERD con entità colorate (notazione UML)
Esempio di diagramma per casi d'uso UML
Usato con:

Vai al modello Esempio di diagramma per casi d'uso UML