Datenflussdiagramm (physisch) Beispiel
Diese Vorlage funktioniert mit den folgenden Produkten:
*Für Team- und Enterprise-Pläne
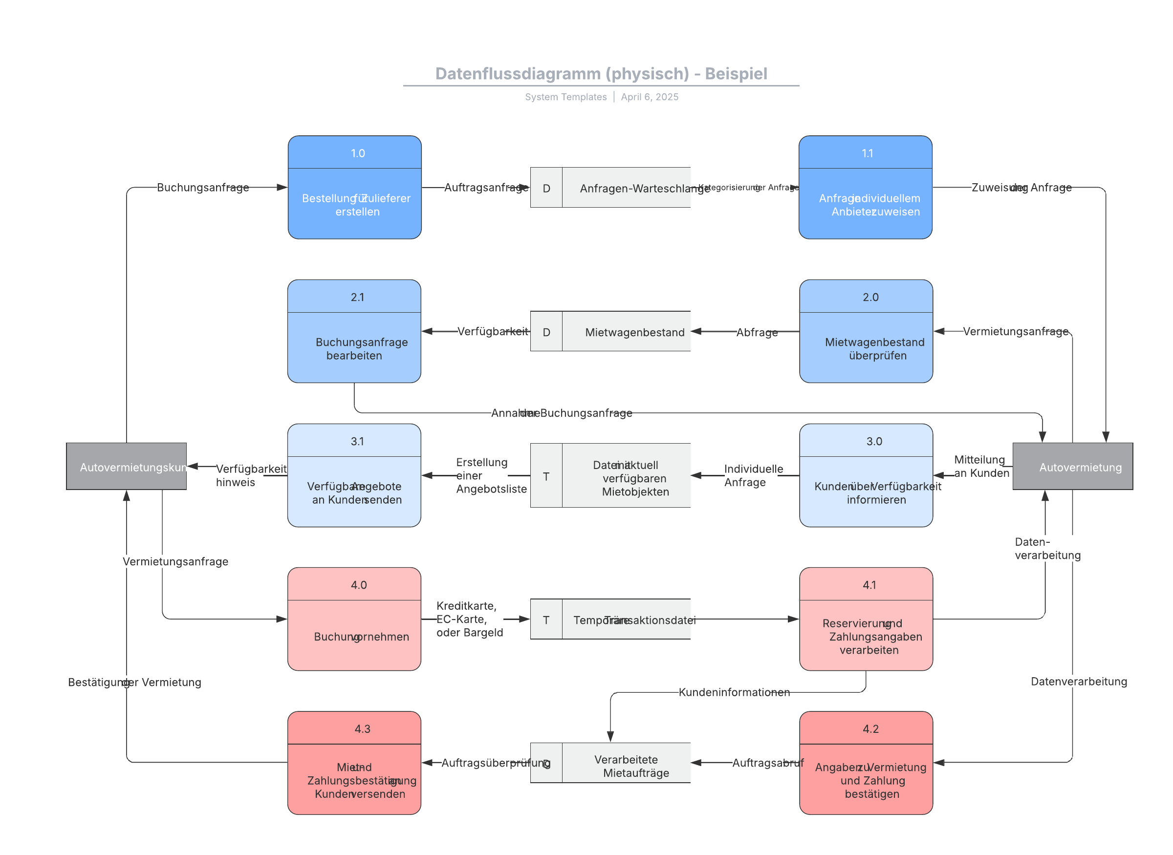
Mit dieser Vorlage für ein physisches Datenflussdiagramm können Sie:
– den Informationsfluss innerhalb eines beliebigen Prozesses/Systems detailliert abbilden;
– Programme und manuelle Vorgänge in diesem System visualisieren;
– temporäre Datenspeicher, Dateinamen und Dateneingabeprozesse identifizieren.
Durch Öffnen dieser Vorlage wird ein detailliertes Beispiel für ein physisches Datenflussdiagramm angezeigt, das Sie an Ihren Anwendungsfall anpassen können.
Verwandte Vorlagen
Cloud-Migrationsarchitektur als Ist- und Soll-Zustand – Beispiel
Verwendet mit:

Zur Vorlage Cloud-Migrationsarchitektur als Ist- und Soll-Zustand – Beispiel gehen