Esempio di diagramma di flusso dei dati (fisico)
Questo modello funziona sui seguenti prodotti:
*Per i piani Team e Aziendale
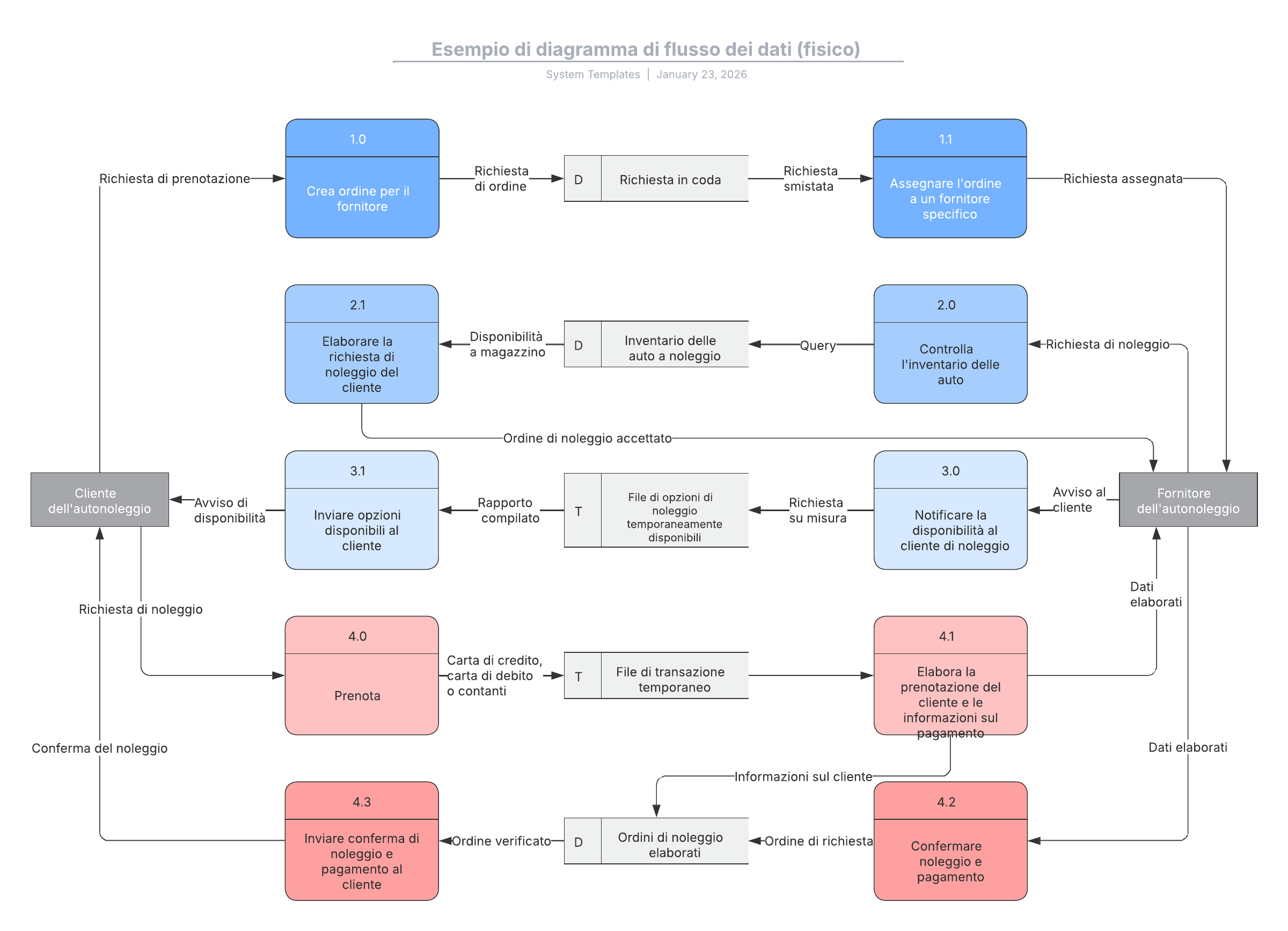
Questo modello di diagramma di flusso dei dati (fisico) può aiutarti a:
- Mappare in modo dettagliato il flusso di informazioni per qualsiasi processo/sistema.
- Visualizzare i programmi e le procedure manuali in quel sistema.
- Identificare gli archivi di dati temporanei, i nomi dei file e i processi di inserimento dati.
Apri questo modello per visualizzare un esempio dettagliato di diagramma di flusso dei dati (fisico), che puoi personalizzare in base al tuo caso d'uso.
