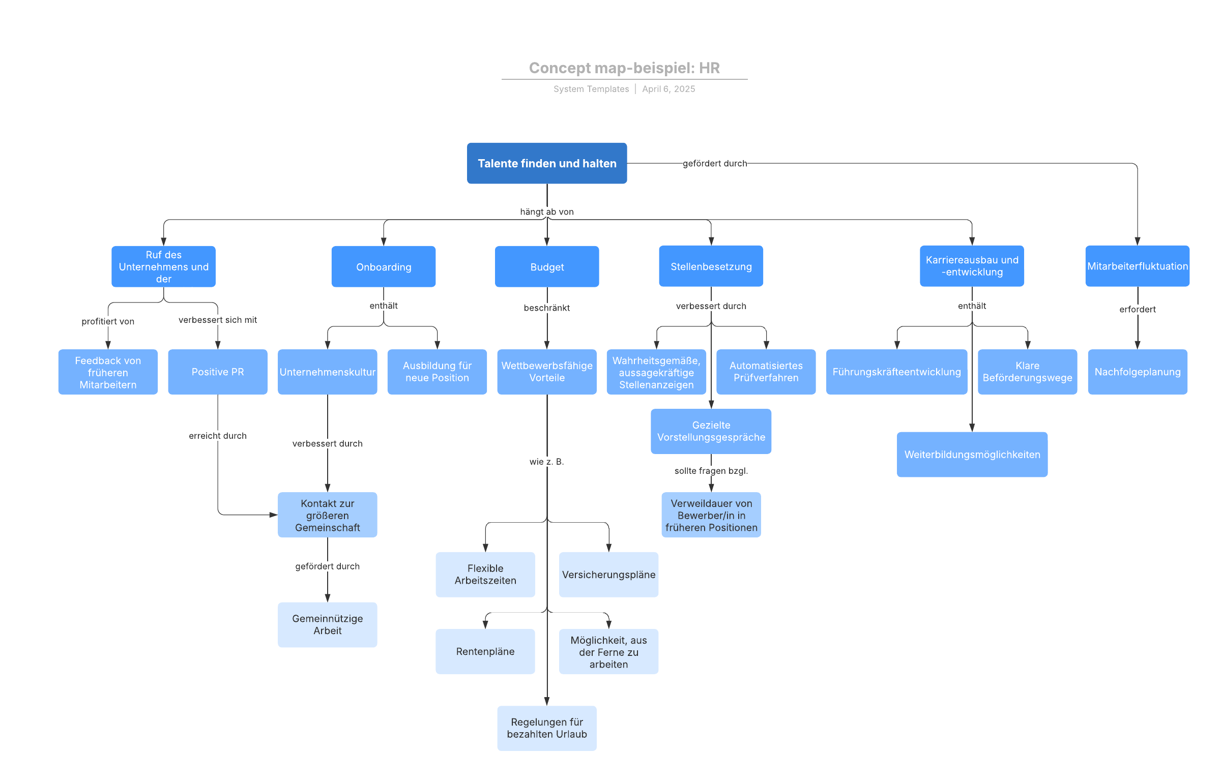
HR Concept Map Beispiel
Diese Vorlage funktioniert mit den folgenden Produkten:
*Für Team- und Enterprise-Pläne
Mit dieser Concept Map für das Personalwesen können Sie Folgendes tun:
Beziehungen zwischen Konzepten und Ideen rund um Personalwesen und Talentmanagement anschaulich darstellen.
– Verbindungen zwischen verschiedenen Konzepten erläutern.
– Ihre Konzepte organisieren, indem Sie Ihr Hauptkonzept oben platzieren und die Unterkonzepte darunter.
Öffnen Sie diese Vorlage, um sich ein detailliertes Beispiel für eine Concept Map für das Personalwesen anzeigen zu lassen, die Sie an Ihren Anwendungsfall anpassen können.
Verwandte Vorlagen
Beispiel für eine Concept Map – Krankenpflege
Verwendet mit:

Zur Vorlage Beispiel für eine Concept Map – Krankenpflege gehen
Concept Map zu Photosynthese – Beispiel
Verwendet mit:

Zur Vorlage Concept Map zu Photosynthese – Beispiel gehen