Exemple de carte conceptuelle RH
Ce modèle fonctionne sur les produits suivants :
*Pour les forfaits Équipe et Entreprise
Utilise ce modèle pour :
- Faire un brainstorming sur les problèmes possible que votre produit ou service peut résoudre.
- Créer une carte mentale Lucidchart pour vous aidez à organiser vos idées.
- Faire un plan en 7 étapes pour vendre votre produit ou service.
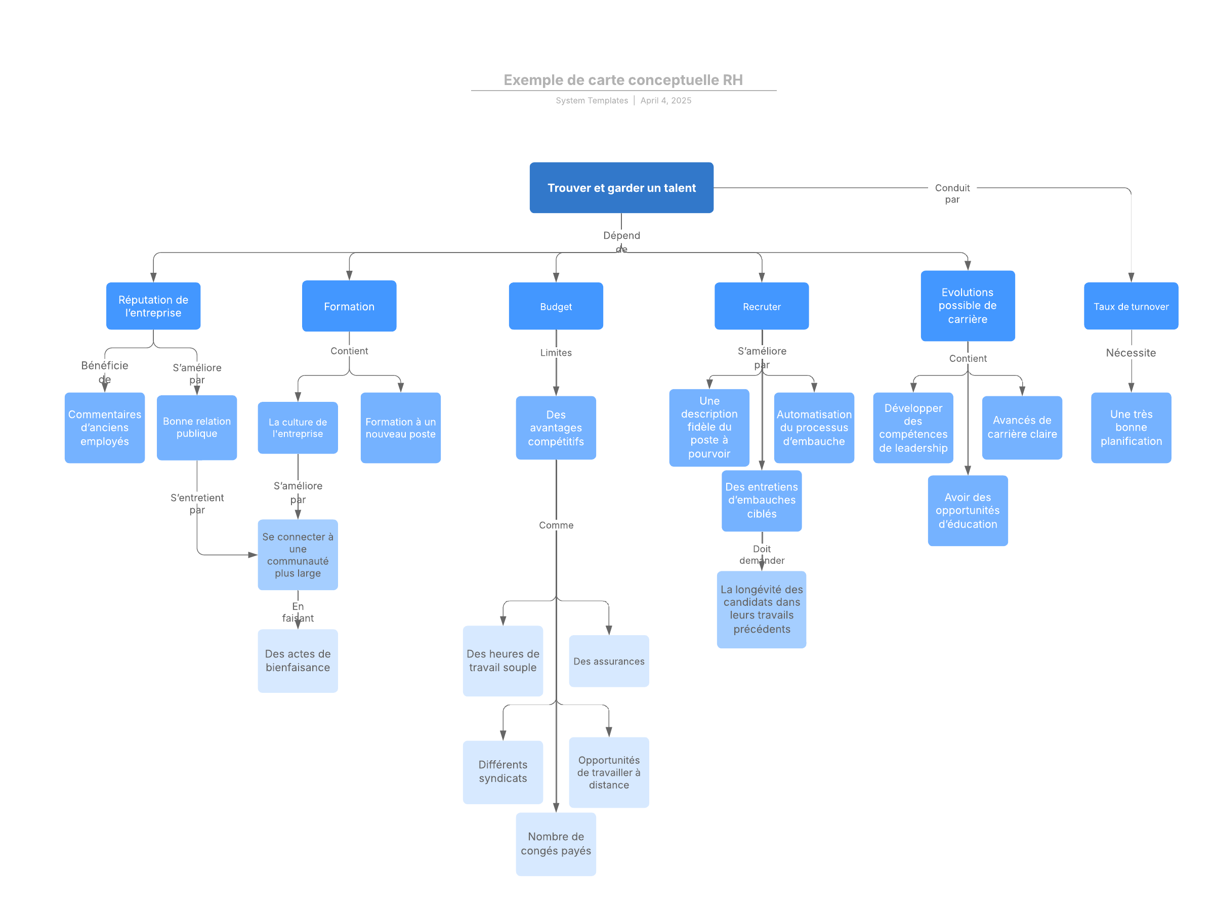
Ouvre ce modèle pour voir un exemple détaillé qui va vous aider à créer votre propre carte conceptuelle.
Modèles connexes
Modèle de carte mentale de plan de vente
Utilisé avec:

Accéder au modèle Modèle de carte mentale de plan de vente
Carte conceptuelle des états financiers
Utilisé avec:

Accéder au modèle Carte conceptuelle des états financiers