
Quality planning: What it is, why it's important, and how to make your own [+ free templates]
Reading time: about 4 min
Topics:
Key takeaways
-
Quality plans proactively mitigate risk and encourage alignment. Establishing a quality plan sets success criteria ahead of time, protecting your budget, stakeholders, and your workforce.
-
Quality planning is a collaborative process. A quality plan is a living document that acts as a single source of truth for the organization. It promotes accuracy, clarity, and efficiency.
-
Lucid templates help streamline the quality planning process. With customizable, shareable, and feature-rich templates, quality planning becomes a collaborative and frictionless process.
Proactively mitigating friction in your business is one of the best ways to keep operations running smoothly and teams at peak productivity. Part of this requires developing a strong quality plan, as it establishes the criteria for success before development begins.
In this article, we’ll share the benefits of creating quality plans and how to make your own. We’ve even included some helpful templates to jump-start your quality processes.
What is a quality plan?
A quality plan is a document or set of documents that specifies the standards, practices, and resources that pertain to your product, service, or other business processes. For engineers, quality managers, operations managers, and facilities managers, a quality plan is the first step in safeguarding the product, budget, and stakeholders from costly rework.
What is quality planning?
Similarly, quality planning is the process of sourcing these documents, meeting with stakeholders to set standards, and defining what success looks like for a project, process, or organization.
Quality management plans should include:
-
Project KPIs and OKRs, both long-term and short-term
-
Clearly mapped processes and procedures for business functions
-
Roles and responsibilities of team members
Quality plan example
Say that you’re a facilities manager for a large company. Your job is to ensure that the workplace is safe, reliable, and in good condition. There are lots of complexities to this job. You must oversee critical systems, such as the HVAC, elevators, and access controls, and employee amenities like restrooms, job-related equipment, and the parking garage. Additionally, you must coordinate with numerous teams to ensure that every part of the facility is operating properly.
Developing a quality control plan will help your teams stay organized and informed on how to handle various situations that may arise on the facilities team.

Benefits of quality planning
An effective quality plan doesn’t just benefit one department; it impacts the entire organization. It ensures compliance, keeps a record, and sets a foundation for training new employees. Here’s how:
-
Clarity: When roles, responsibilities, and processes are defined, teams are better equipped to stay focused and work with purpose.
-
Quality: The primary purpose of a quality plan is to proactively reduce defects and roadblocks. Having a roadmap and a list of requirements will significantly reduce errors and save time spent on rework.
-
Accuracy: Quality planning guarantees precise documentation, data, and processes. It maintains organizational consistency and ensures team members are always using the most up-to-date information.
-
Efficiency: Defined benchmarks and quality gates streamline the review and approval processes. With the success criteria visible to everyone, projects can run more smoothly.
How to design a quality management plan
Quality planning isn’t a solo mission—it’s a collaborative effort. A quality plan is a living, single source of truth that drives efficiency and alignment across your organization. Though every business operates differently, a quality plan will typically outline critical controls, assurance protocols, and management standards. Here’s an overview of how to create a quality management plan.

-
Define what quality means. Discuss the scope of your project, role, or any other aspect where you want to ensure high quality. What will success look like? Develop the criteria to keep in mind throughout.
-
Divide responsibilities accordingly. Determine who owns which activities and outcomes. To clearly visualize this, you can include an org chart or a flowchart with swimlanes in your quality plan that highlights roles and dependencies. Furthermore, consider developing a training plan to outline the important knowledge needed for every team member to fulfill their roles successfully.
-
Set quality controls. Proactively mitigate risks and defects while also focusing on early detection of compromised quality. This could look like getting an alert when a software feature is running slower than normal, or keeping up with routine hardware maintenance checks.
-
Create guidelines. It is critical to clearly map the processes for when things are underperforming. Include reporting guidelines like who, where, and what to report when failures or defects occur. You’ll also want to outline the process for investigating the cause of the issue to identify where things went wrong so it can hopefully be prevented in the future.
-
Perform regular maintenance of your plan. Auditing your plan regularly will help you improve it, and therefore improve your business functions and output.
Quality control plan templates
We’ve included some of our customizable templates to help you design a quality plan collaboratively and efficiently. Once you’ve created your plan, share it with your teams in a place that is easily accessible and visible. We have powerful integrations with communication apps like Slack and Microsoft Teams, so you can be confident your quality plan is getting shared where people will see it.
House of quality

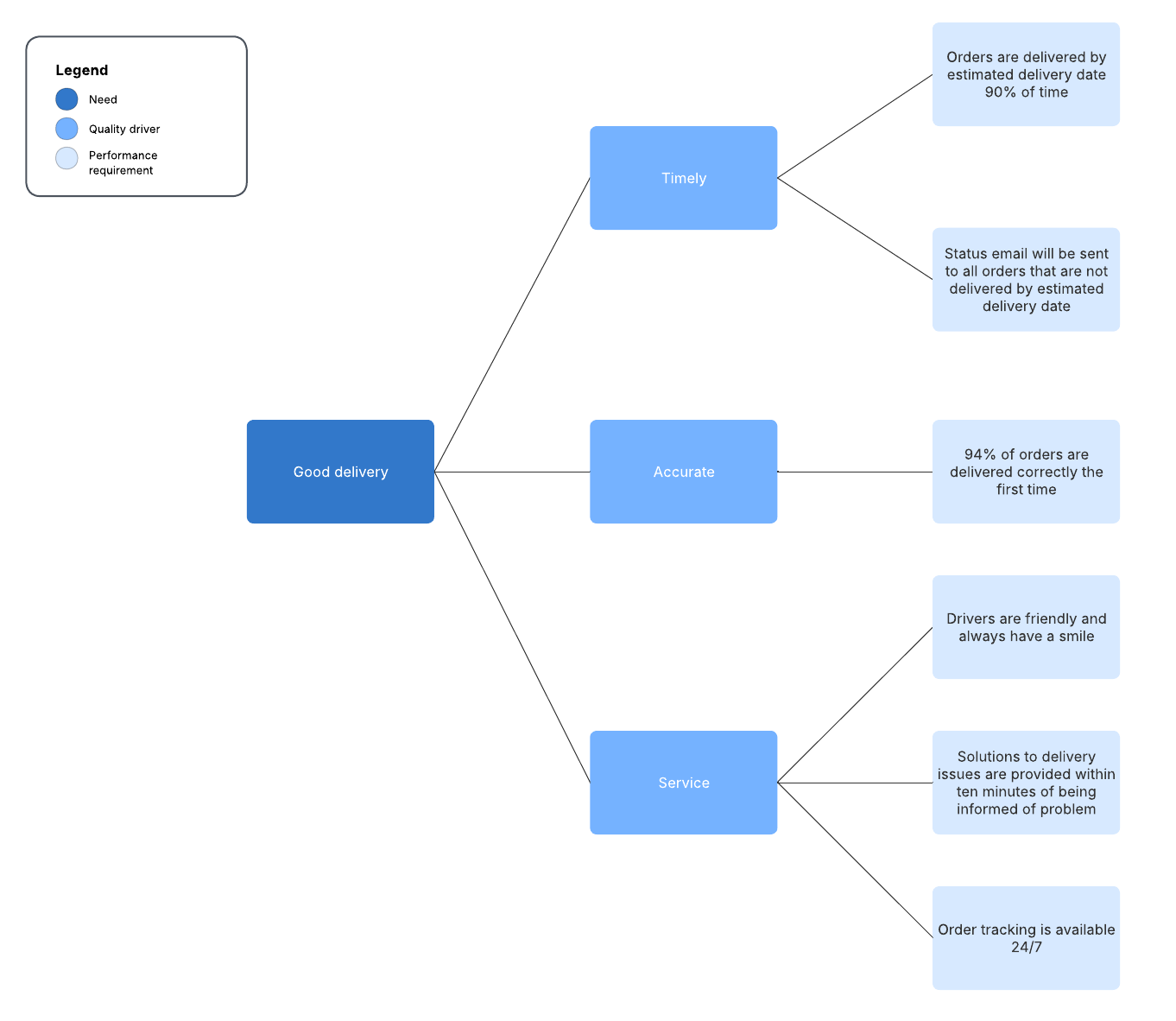
Critical-to-quality tree example

Critical-to-quality tree

Risk data quality assessment summary example

Org chart

Flowchart with swimlanes

A strong quality plan proactively reduces risk, saves company resources, and ensures processes are optimized. Designing your quality plan in Lucid grants you access to collaborative and intuitive features that eliminate the guesswork of quality planning.

Ready to build your quality plan? See how Lucid helps teams create a single source of truth to house quality plans, processes, and more.
Read moreAbout Lucid
Lucid Software is the leader in visual collaboration and work acceleration, helping teams see and build the future by turning ideas into reality. Its products include the Lucid Visual Collaboration Suite (Lucidchart and Lucidspark) and airfocus. The Lucid Visual Collaboration Suite, combined with powerful accelerators for business agility, cloud, and process transformation, empowers organizations to streamline work, foster alignment, and drive business transformation at scale. airfocus, an AI-powered product management and roadmapping platform, extends these capabilities by helping teams prioritize work, define product strategy, and align execution with business goals. The most used work acceleration platform by the Fortune 500, Lucid's solutions are trusted by more than 100 million users across enterprises worldwide, including Google, GE, and NBC Universal. Lucid partners with leaders such as Google, Atlassian, and Microsoft, and has received numerous awards for its products, growth, and workplace culture.
Related articles
Setting the right OKRs
In this article, we’ll dig into the importance of OKRs and best practices to determine, set, and track your own OKRs.
5 steps for creating project KPIs to align team goals and objectives
In this post, we’ll uncover what KPIs are and how to create them for yourself.
Using metrics in business: Measuring for success
Metrics can help you set realistic goals, track progress, and make informed decisions about business direction and strategy.
A step-by-step strategic planning guide
Tired of theoretical planning resources? You’re in the right place. Here’s our actionable strategic planning guide.
Bring your bright ideas to life.
By registering, you agree to our Terms of Service and you acknowledge that you have read and understand our Privacy Policy.