Key takeaways
-
Centralized documentation is the foundation for efficient processes. When documentation is stored in an accessible, cloud-based platform, everyone has access to the most up-to-date information whenever they need it.
-
Visualizing your organization and the people within it drives accountability and efficiency. By making organizational information (like roles, teams, and reporting structures) readily available, you ensure everyone knows who to contact, eliminating frustrating back-and-forth and boosting efficiency. Plus, tracking crucial employee data from the moment they're hired ensures a smooth, consistent experience for every new hire.
-
Leveraging templates combats the pains of documentation. Rather than starting from scratch, templates streamline the documentation process, providing you with a proven framework to create consistent visualizations, diagrams, and more.
As organizations grow and teams evolve, information can get lost in the shuffle. This lack of visibility causes lost hours and wasted resources across general and administrative (G&A) functions.
This nightmare can be prevented by documenting and housing processes and other important information in a central, cloud-based platform to ensure every team member has access to the most up-to-date versions of documents, regardless of where they’re working from.
But creating this documentation can be a daunting initiative. That’s why we’ve put together a toolkit to help you map and visualize your processes so your teams can work more efficiently.
Lucid empowers G&A teams to move past documentation fatigue and achieve organizational alignment. Dynamic tools like customizable templates, data linking, and powerful org chart functionality make documentation effortless. When all important information is housed in Lucid, it's easy for team members to get the context they need, maximizing time, streamlining onboarding, and making documentation more effective.
Say goodbye to the holding pattern of inefficient processes. This toolkit includes templates for processes and systems across G&A functions.
Templates for new hire processes
A significant amount of preparation goes into hiring new employees. These templates are designed to make the onboarding experience as seamless as possible and set everyone up for success right from the start.
Full-cycle recruiting timeline example
Streamline your company’s hiring process with our full-cycle recruiting timeline example. This template helps keep stakeholders accountable and ensures candidates have a seamless hiring experience. You can even leverage swimlanes to keep tasks organized and clear.

Onboarding process flow example
The onboarding process flow example helps you visually map your organization's onboarding process. Complete with milestones and timelines, this template keeps every stakeholder aligned and on track to complete onboarding steps efficiently.
Not sure where to start? This template includes an example flow that is customizable to fit your specific new hire process.

Employee training plan (preboarding and onboarding)
We created this employee training plan in partnership with Pyn, an automated employee communication application, to help streamline documentation and communication. Quickly map out the full onboarding process for any specific employee from preboarding through final sign-offs, ensuring you don’t miss a beat. Share this template with anyone involved in the process to stay aligned and create a seamless experience for your new hire.

Pyn onboarding checklist
The Pyn onboarding checklist empowers HR professionals and hiring managers to deliver a comprehensive onboarding experience from offer acceptance to the first 90 days for new hires.

High-level IT work order process for employee setup example
Keep stakeholders in the loop and hire new employees with ease using this high-level IT work order process for employee setup. Divide up responsibilities between HR and IT to improve collaboration.

Templates for employee processes
Improve HR processes and take control of the entire employee life cycle. These templates will help you confidently track, manage, and maintain employee affairs.
Performance review process example
Streamline the performance review process for your entire organization with this comprehensive template. Use swimlanes to clearly define who is responsible for each step, eliminating bottlenecks and making it easy for managers to track the review process.

Managing company leave
Simplify the employee leave process with this customizable company leave template. Instantly improve HR processes by documenting different leave types, defining eligibility requirements, and outlining pay details in one location. Maintaining clarity and keeping stakeholders informed has never been easier.

Employee resignation/termination flow example
When team members leave, it can be stressful, but it doesn’t have to be chaotic. The employee resignation/termination flow example will help you clearly document the leave process from the initial notice to the final offboarding steps. By centralizing this information, managers and people operations can be aligned and efficient.

Employee record management example
As your company grows, standardize how you keep track of important employee information with this employee record management example. Document compensation, benefit elections, and more.
Pro tip: Use embedded links to attach other important employee information directly into this template and keep relevant data easily accessible.

Templates for accounting and finance processes
Because time is money in finance, here are several finance and accounting process optimization templates. Fully customizable and easy to share, these tools will align your teams and accelerate how you plan and track work.
Annual financial planning timeline
Stay ahead of the game with our annual financial planning timeline. Plan your upcoming spending so everyone is on the same page for the year to come. Leverage the Timelines feature to show past events and future plans. Create Lucid Cards to add detailed information and integrate workflows by connecting to Jira, Azure DevOps, Smartsheet, or Asana.

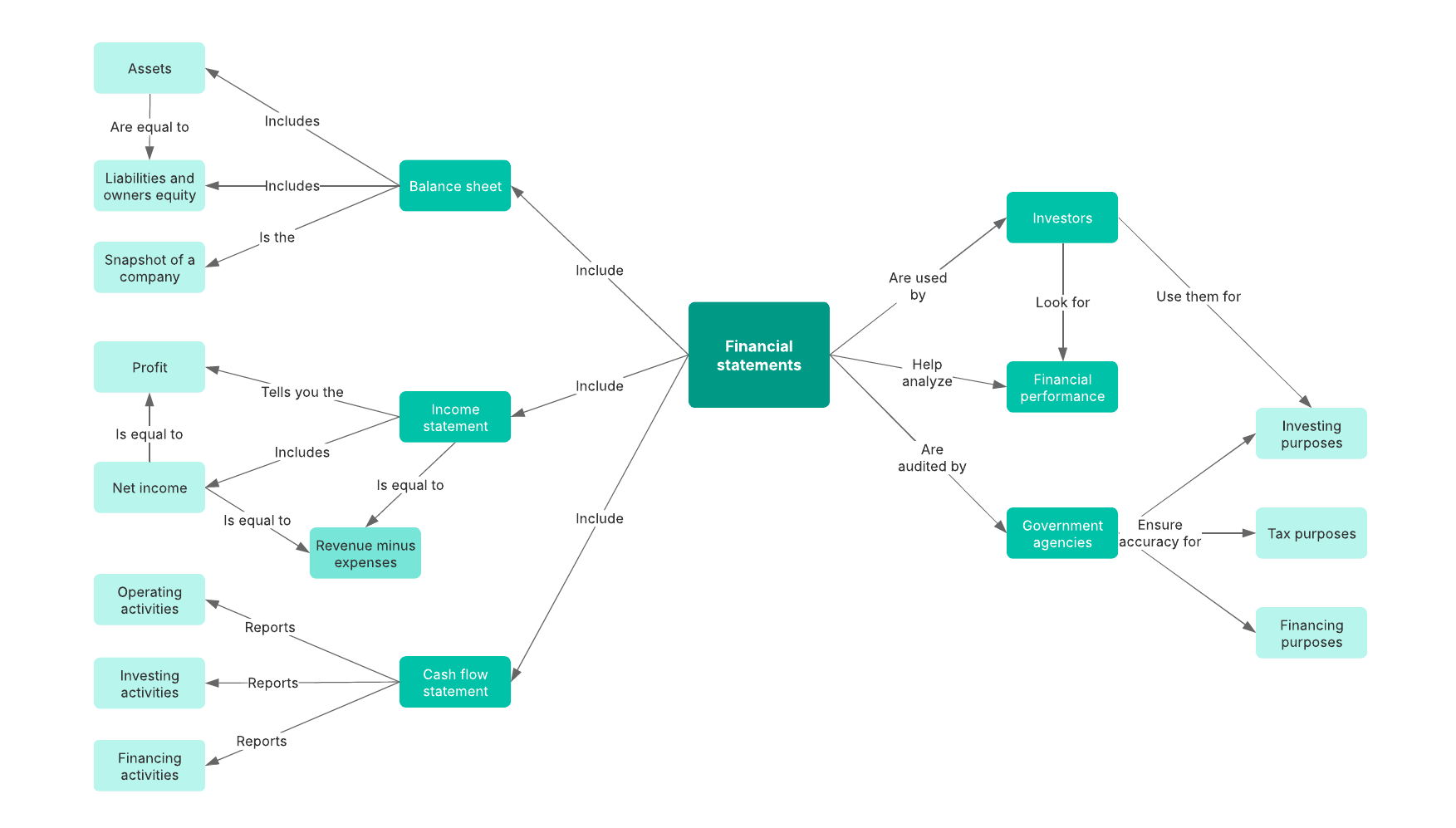
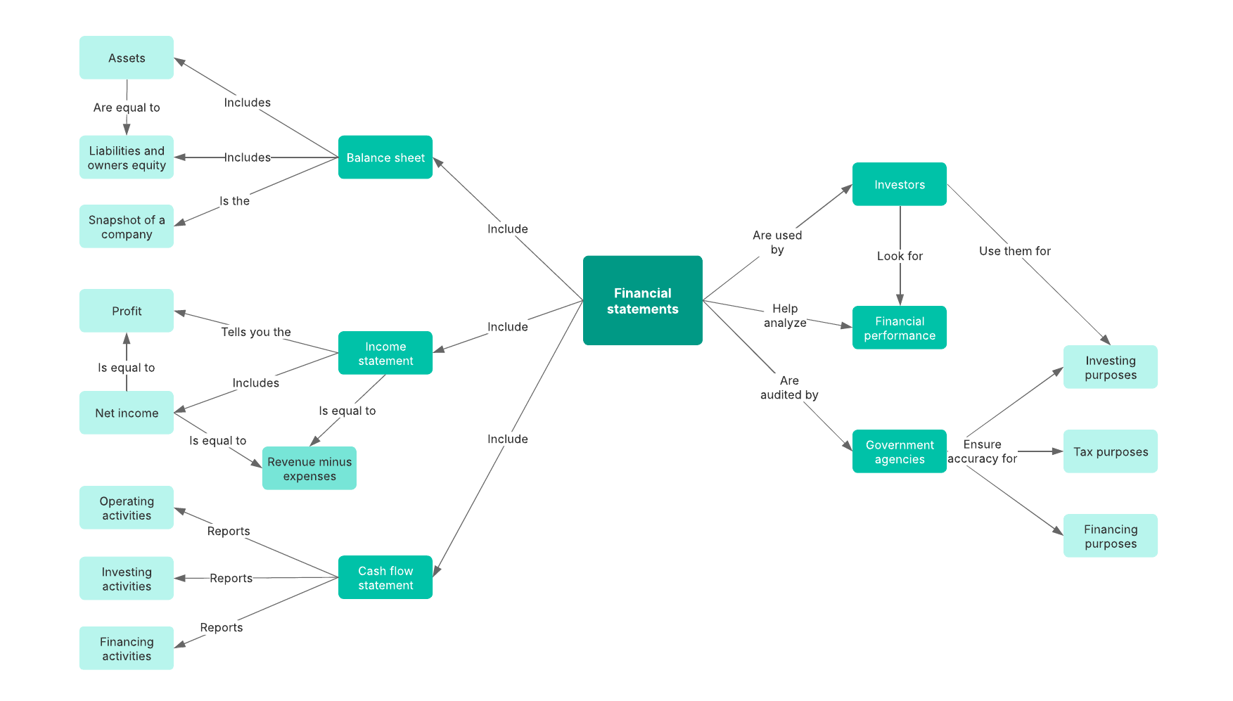
Financial statements concept map example
Finance professionals spend a significant amount of time navigating complex statements and numbers. Our financial statements concept map example is a visual tool designed to help you and your teams instantly understand how key financial concepts are connected. Use this template to prioritize tasks and drive finance and accounting process improvement.

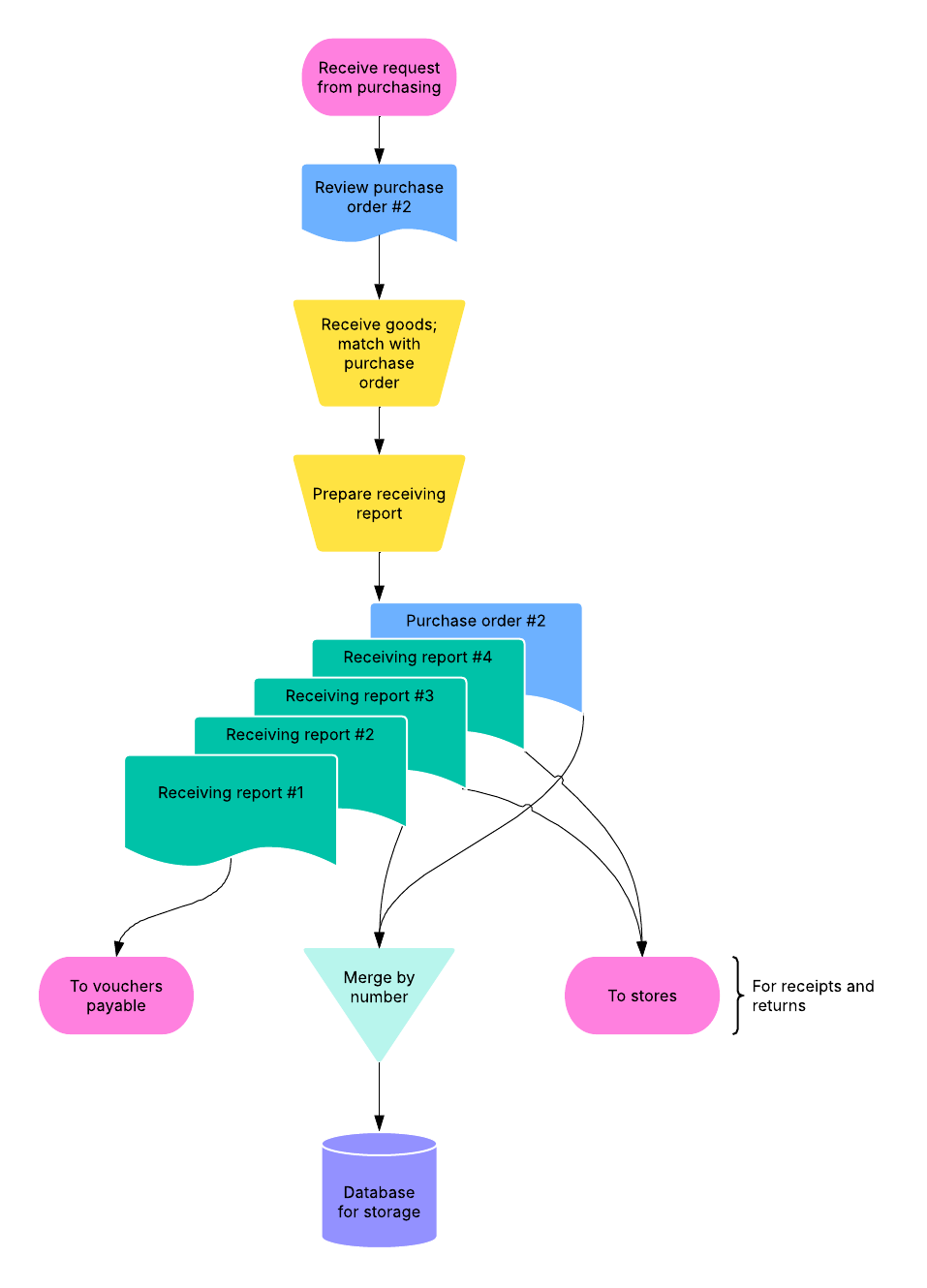
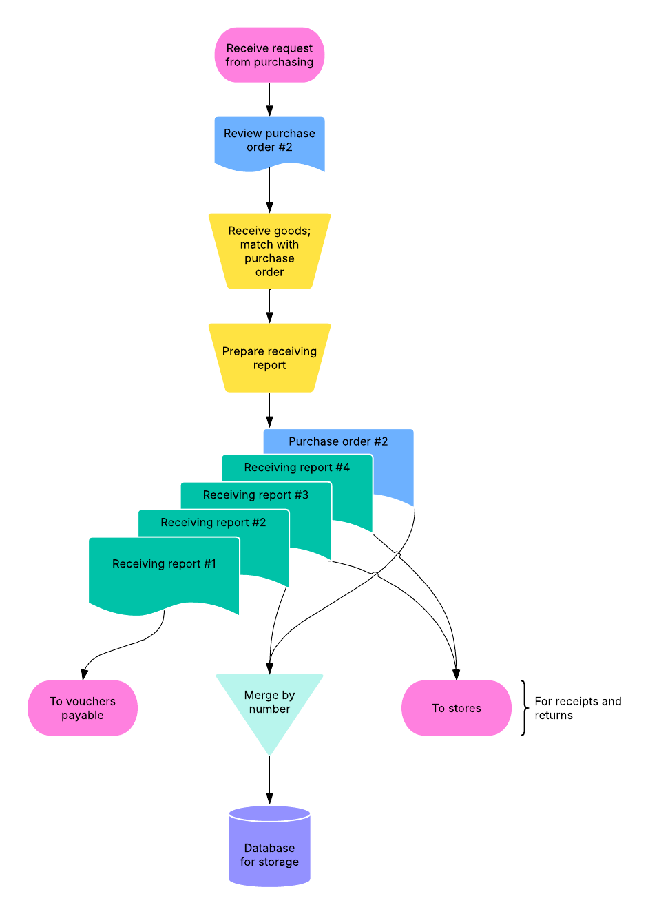
Accounting flowchart example
Gain clarity and insight into your accounting workflow with the accounting process flowchart template. Add, rearrange, and format shapes to map your specific process. Visualize the relationships between receiving and purchasing orders.

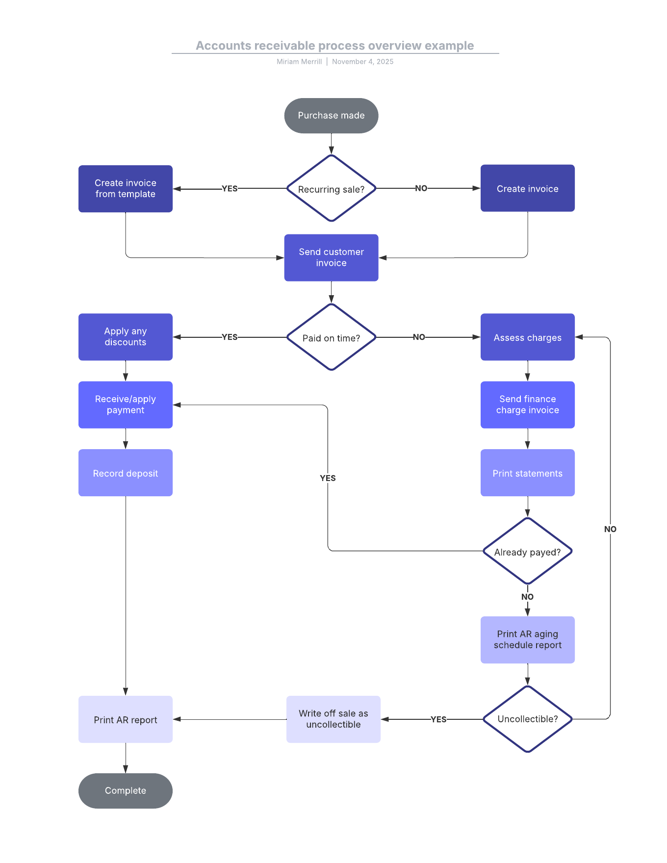
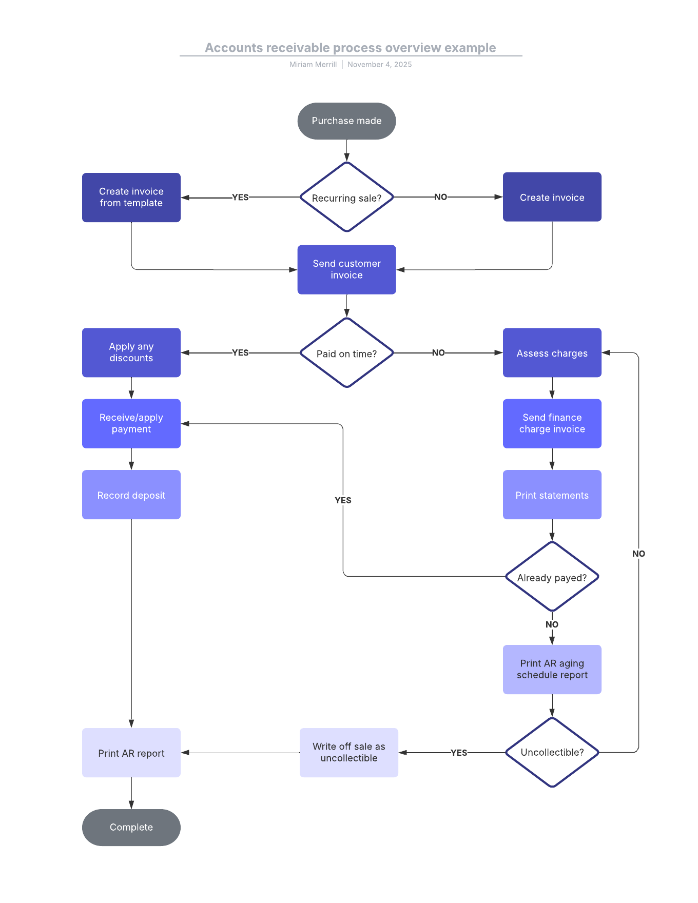
Accounts receivable process overview example
Achieve alignment and reduce training time with the accounts receivable process overview example. This template allows you to quickly identify blockers in your AR process and identify areas to optimize your workflow. By centralizing this information, new team members can quickly be brought up to speed. Be sure to select sharing permissions and send this document to your team so everyone is aligned.

Templates for visualizing your organization
Processes become inefficient when people waste time searching for a point of contact or other critical information. An organizational chart helps eliminate this frustrating search by instantly providing information such as role, team, time zone, and more. Here are some org chart templates to help improve processes and increase clarity.
Basic org chart
This basic org chart template makes visualizing your organization’s structure effortless. Easily add photos, names, and roles to easily map reporting relationships across all teams. Be sure to share this with everyone in your organization for added clarity and alignment.

Location-based org chart
For dispersed and global teams, the location-based org chart provides a holistic view of your workforce. Easily add the working time zones of each employee, import org chart data from your own data source, and use conditional formatting to visually highlight key regions like EMEA, APAC, the U.S., and more.

Data-driven org chart example
When you need to move beyond names and titles, use our data-driven org chart example. This detailed diagram is perfect for directors and executives who need a high-level overview of their teams. Easily view additional employee details like compensation, performance, and more.

Pay equity org chart
Use our pay equity org chart to quickly compare gender and pay data to proactively identify patterns within your organization. Use group view to easily analyze similar employees and conditional formatting to highlight areas that require immediate attention.


Want to explore more customizable org chart templates? View our gallery.
Go nowEffective processes are ones that are well-documented and accessible. Once you’ve mapped out your processes, the next step is to centralize them. Lucid’s Process Accelerator allows teams to easily manage and optimize their processes.


Explore how you can standardize, store, and manage processes with the Process Accelerator.
Learn moreAbout Lucid
Lucid Software is the leader in visual collaboration and work acceleration, helping teams see and build the future by turning ideas into reality. Its products include the Lucid Visual Collaboration Suite (Lucidchart and Lucidspark) and airfocus. The Lucid Visual Collaboration Suite, combined with powerful accelerators for business agility, cloud, and process transformation, empowers organizations to streamline work, foster alignment, and drive business transformation at scale. airfocus, an AI-powered product management and roadmapping platform, extends these capabilities by helping teams prioritize work, define product strategy, and align execution with business goals. The most used work acceleration platform by the Fortune 500, Lucid's solutions are trusted by more than 100 million users across enterprises worldwide, including Google, GE, and NBC Universal. Lucid partners with leaders such as Google, Atlassian, and Microsoft, and has received numerous awards for its products, growth, and workplace culture.
Related articles
How Lucid’s HR teams use Lucid to evolve the organization
Ready to elevate your HR processes? Get an insight into how Lucid’s HR teams use Lucid to cultivate our company culture.
A step-by-step guide to business process improvement
How do you go beyond the methodologies and create real change? It’s time to learn the process of process improvement.
How 7 Lucid employees use Lucid for process improvement
Learn from seven Lucidites how they use Lucid for process improvement.
3 ways general and administrative teams use Lucid to optimize their organizations
Here are 3 ways Lucid helps general and administrative (G&A) teams (operations, finance, HR, and executive management) become more efficient.
Bring your bright ideas to life.
By registering, you agree to our Terms of Service and you acknowledge that you have read and understand our Privacy Policy.
