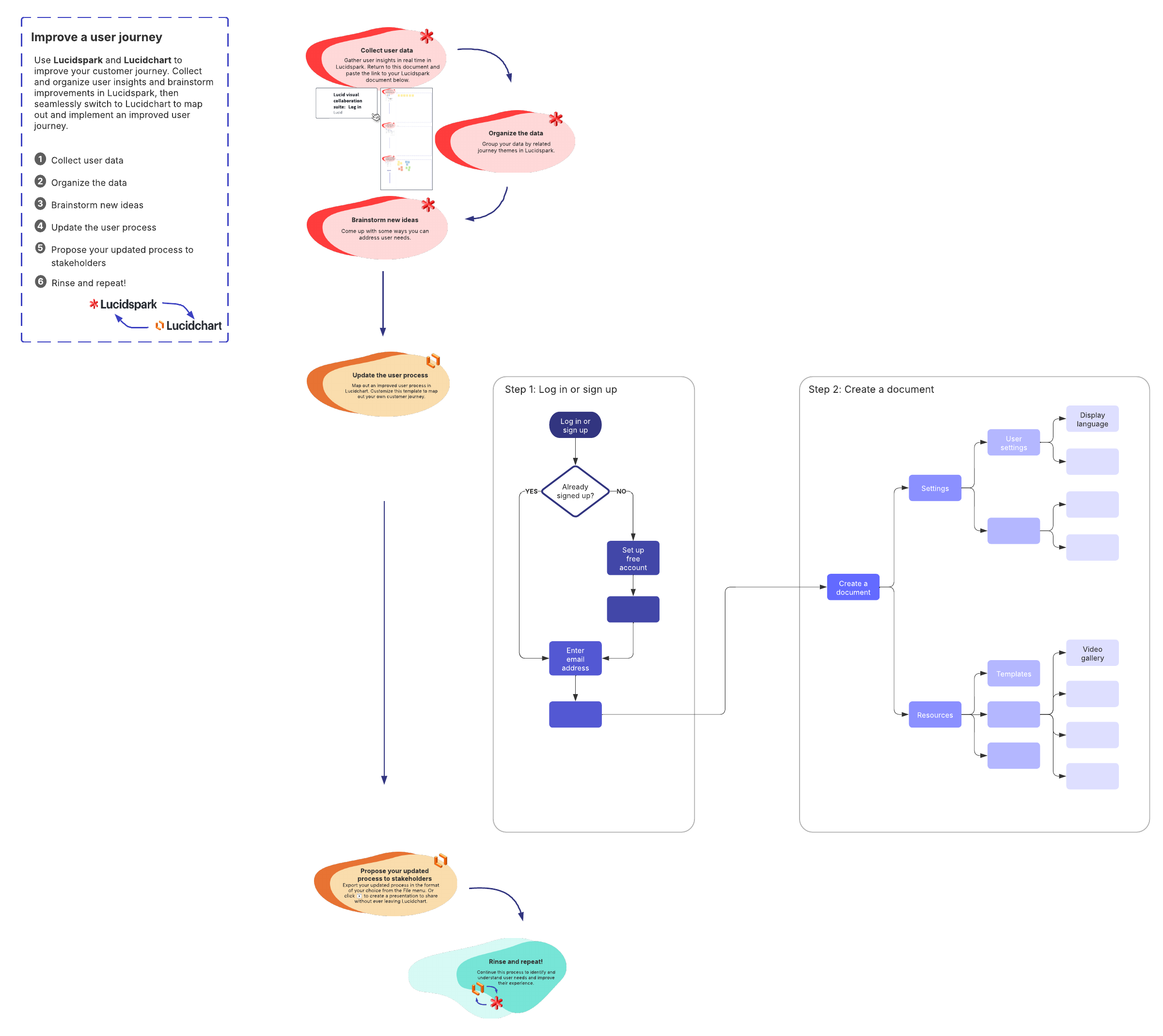
User research and journey mapping in Lucid
This template works on the following products:
*For Team and Enterprise plans
This User research and journey mapping template can help you improve your customer journey by using the Lucid Suite (Lucidspark and Lucidchart) to:
- Collect and organize user insights.
-Brainstorm improvements.
-Map out and implement an improved user journey.
Open this template and add content to customize this User research and journey mapping in Lucid template to your use case.
Related templates
Collaborative games: Gather requirements
Used with:

Go to Collaborative games: Gather requirements template