Exemplo de fluxograma de controles internos
Este modelo funciona nos seguintes produtos:
*Para os planos Equipe e Corporativo
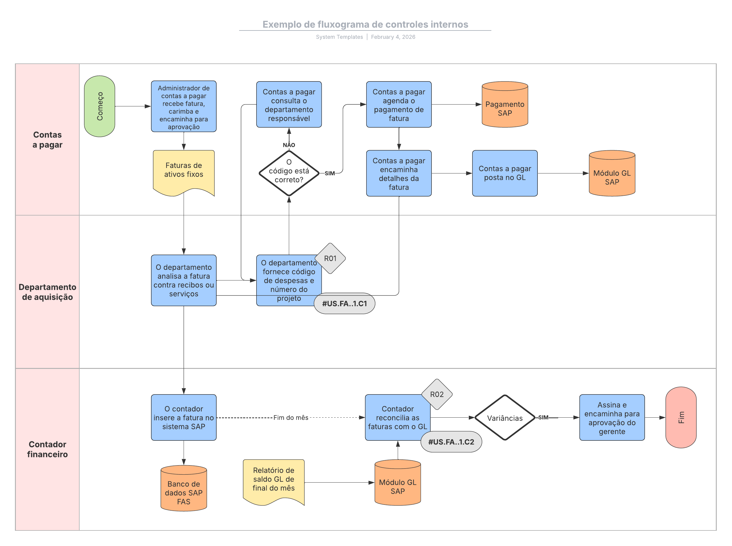
Este exemplo de modelo de fluxograma de controles internos pode ajudá-lo a:
- Mapear os controles internos da sua organização.
- Fornecer um exemplo de uma narrativa de ativo fixo.
- Aprender mais sobre a lei Sarbanes-Oxley (SOX).
Abra este modelo para exibir um exemplo detalhado de um fluxograma de controles internos, personalizável de acordo com seu caso de uso.
