Ejemplo de diagrama de flujo para controles internos
Esta plantilla funciona en los siguientes productos:
*Para los planes Team y Enterprise
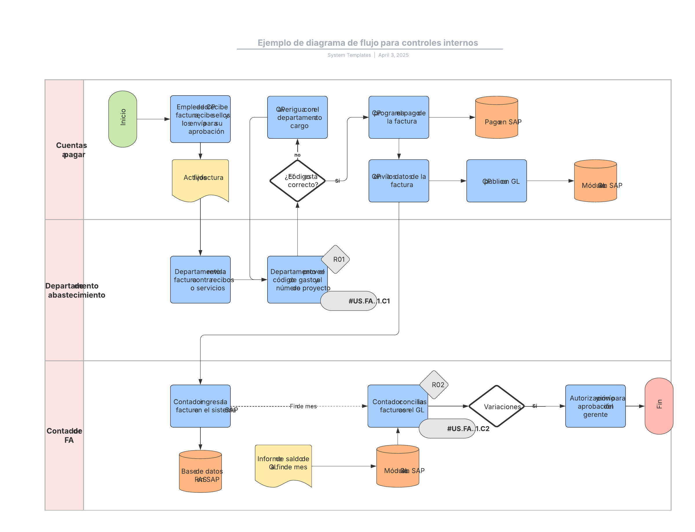
Esta plantilla de ejemplo de diagrama de flujo para controles internos puede ayudarte a lograr lo siguiente:
- Trazar un mapa de los controles internos dentro de tu organización.
- Brindar un ejemplo de narrativa de los activos fijos.
- Aprender los detalles sobre Sarbanes-Oxley (SOX).
Abre esta plantilla para ver un ejemplo detallado de un diagrama de flujo para controles internos que puedes personalizar según tu caso de uso.
Plantillas relacionadas
Ejemplo de mapa conceptual de enfermería
Utilizado con:

Ir a la plantilla Ejemplo de mapa conceptual de enfermería
Mapa conceptual de estados financieros
Utilizado con:

Ir a la plantilla Mapa conceptual de estados financieros