Exemplo de fluxo de trabalho de marketing de conteúdo
Este modelo funciona nos seguintes produtos:
*Para os planos Equipe e Corporativo
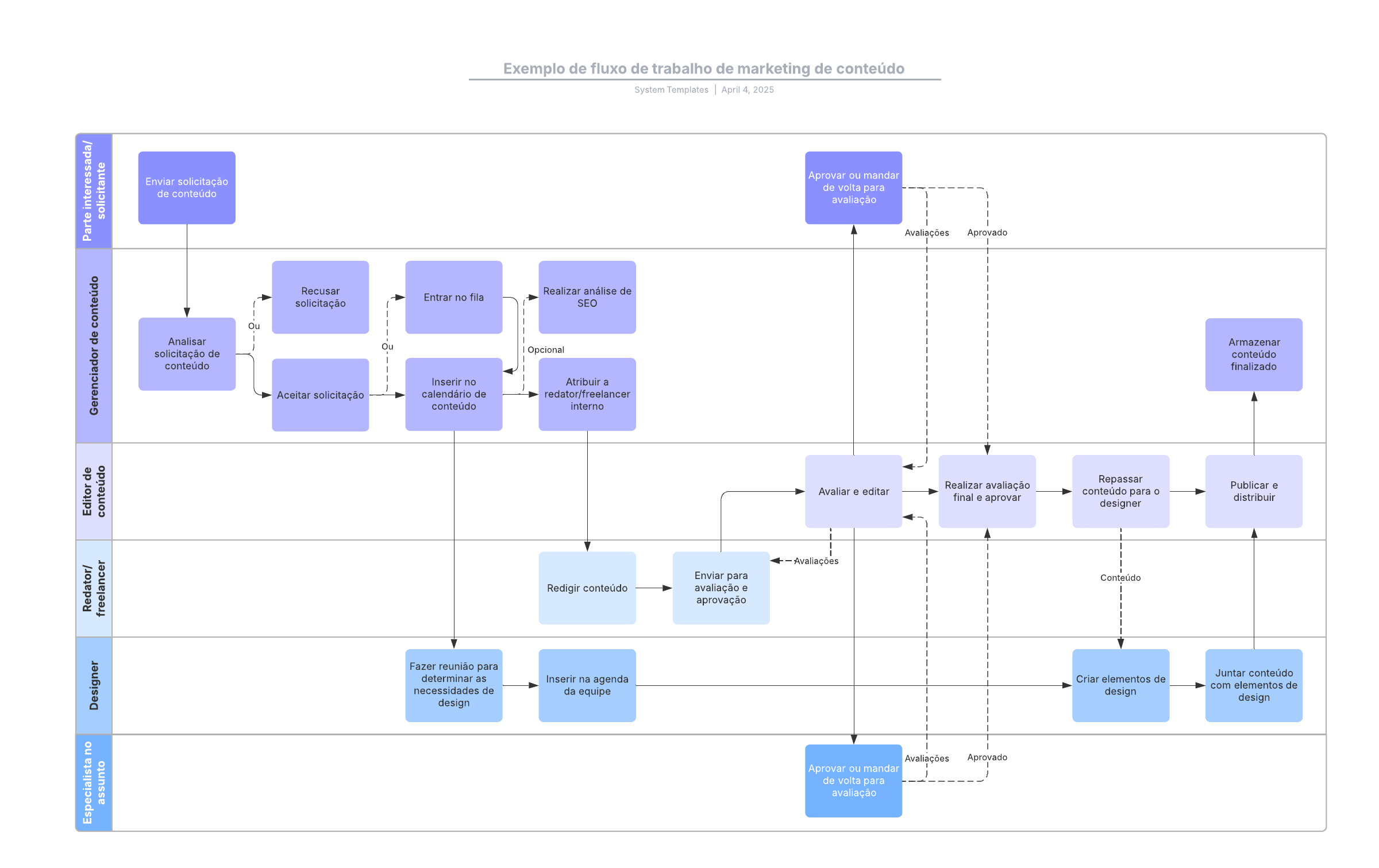
Este modelo de fluxo de trabalho de marketing de conteúdo pode ajudá-lo a:
- Organizar e simplificar seu fluxo de trabalho de criação de conteúdo.
- Usar faixas para definir responsabilidades de equipe/individuais.
- Documentar cada passo do processo.
Abra este modelo para exibir um exemplo detalhado de um diagrama de fluxo de trabalho de marketing de conteúdo, personalizável de acordo com seu caso de uso.
Modelos relacionados
Exemplo de mapa de fluxo de valor atual/futuro
Usado com:

Ir para o modelo Exemplo de mapa de fluxo de valor atual/futuro
10.0 exemplo de propriedade, monitoramento, rastreamento e comunicações
Usado com:

Ir para o modelo 10.0 exemplo de propriedade, monitoramento, rastreamento e comunicações