Exemplo de mapa de fluxo de valor atual/futuro
Este modelo funciona nos seguintes produtos:
*Para os planos Equipe e Corporativo
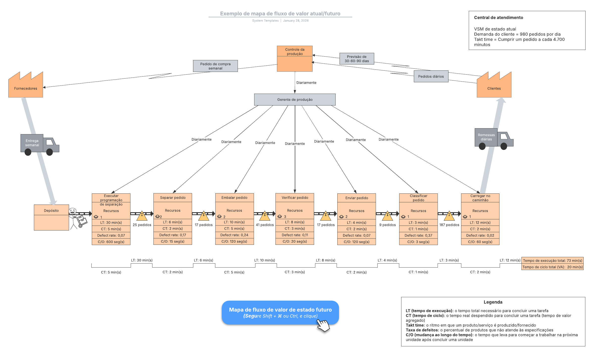
Este modelo de mapeamento de fluxo de valor (sistema push) pode ajudá-lo a:
- Exibir e analisar os passos envolvidos na produção de um produto ou prestação de um serviço.
- Focar na redução do tempo gasto em atividades que não agregam valor, visando aumentar a eficiência.
- Alternar entre o estado atual e futuro do fluxo de valor do seu sistema push.
Abra este modelo para exibir um exemplo detalhado de um mapa de fluxo de valor (sistema push), personalizável de acordo com seu caso de uso.
Modelos relacionados
10.0 exemplo de propriedade, monitoramento, rastreamento e comunicações
Usado com:

Ir para o modelo 10.0 exemplo de propriedade, monitoramento, rastreamento e comunicações
Diagrama de Venn-Euler com três conjuntos
Usado com:

Ir para o modelo Diagrama de Venn-Euler com três conjuntos