Voorbeeld waardestroomkaart dienstensector
Deze sjabloon werkt op de volgende producten:
*Voor Team- en Enterprise-abonnementen
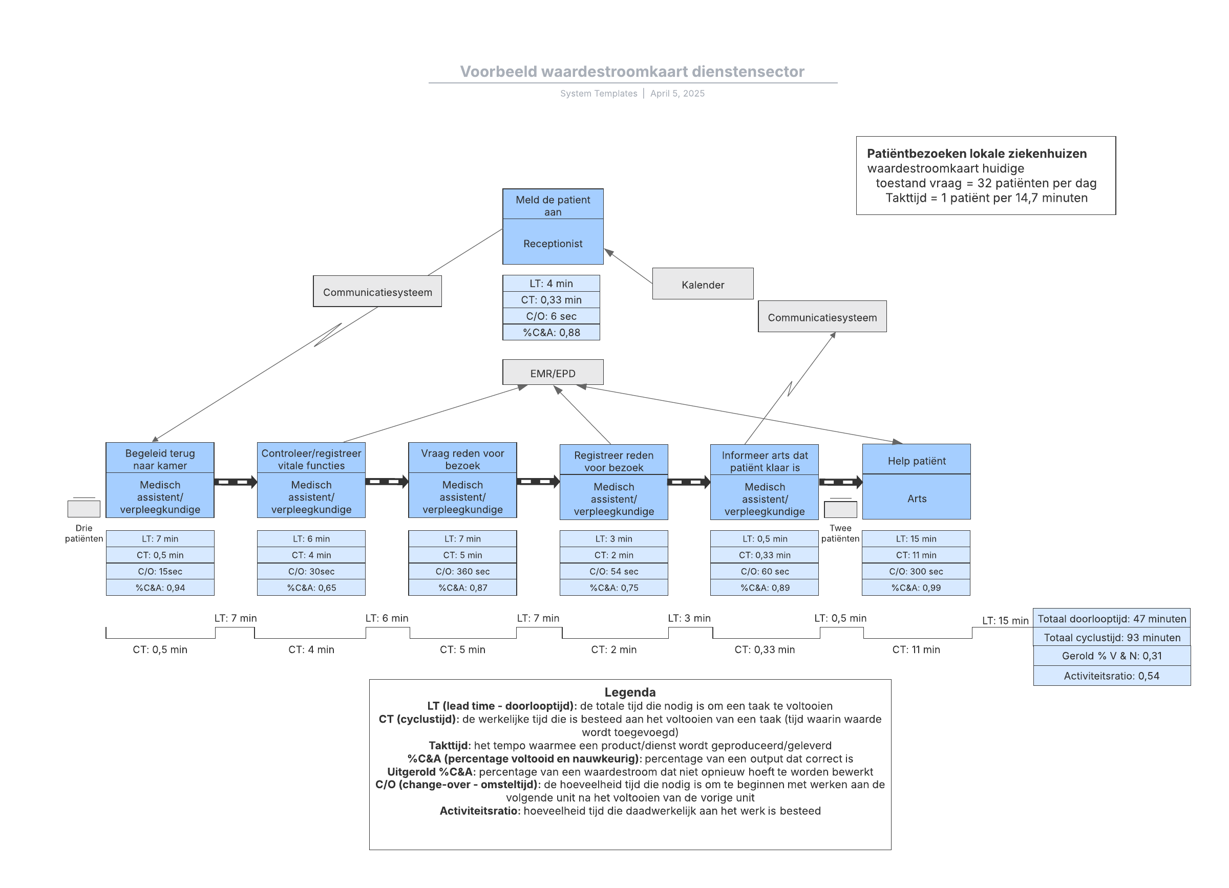
Met deze sjabloon van een waardestroomkaart (dienstensector) kunt u:
- De vereiste stappen om een product te maken of diensten te leveren illustreren en analyseren.
- Zich richten op het verminderen van de tijd die wordt besteed aan activiteiten die geen waarde toevoegen, om zo de efficiëntie te verbeteren.
- Toegang krijgen tot de vormbibliotheek voor waardestroomkaarten.
Open deze sjabloon voor een gedetailleerd voorbeeld van een waardestroomkaart (dienstensector) die u aan uw use case kunt aanpassen.
Gerelateerde sjablonen
Voorbeeld van Eulerdiagram met meerdere verzamelingen
Gebruik met:

Ga naar het Voorbeeld van Eulerdiagram met meerdere verzamelingen-sjabloon