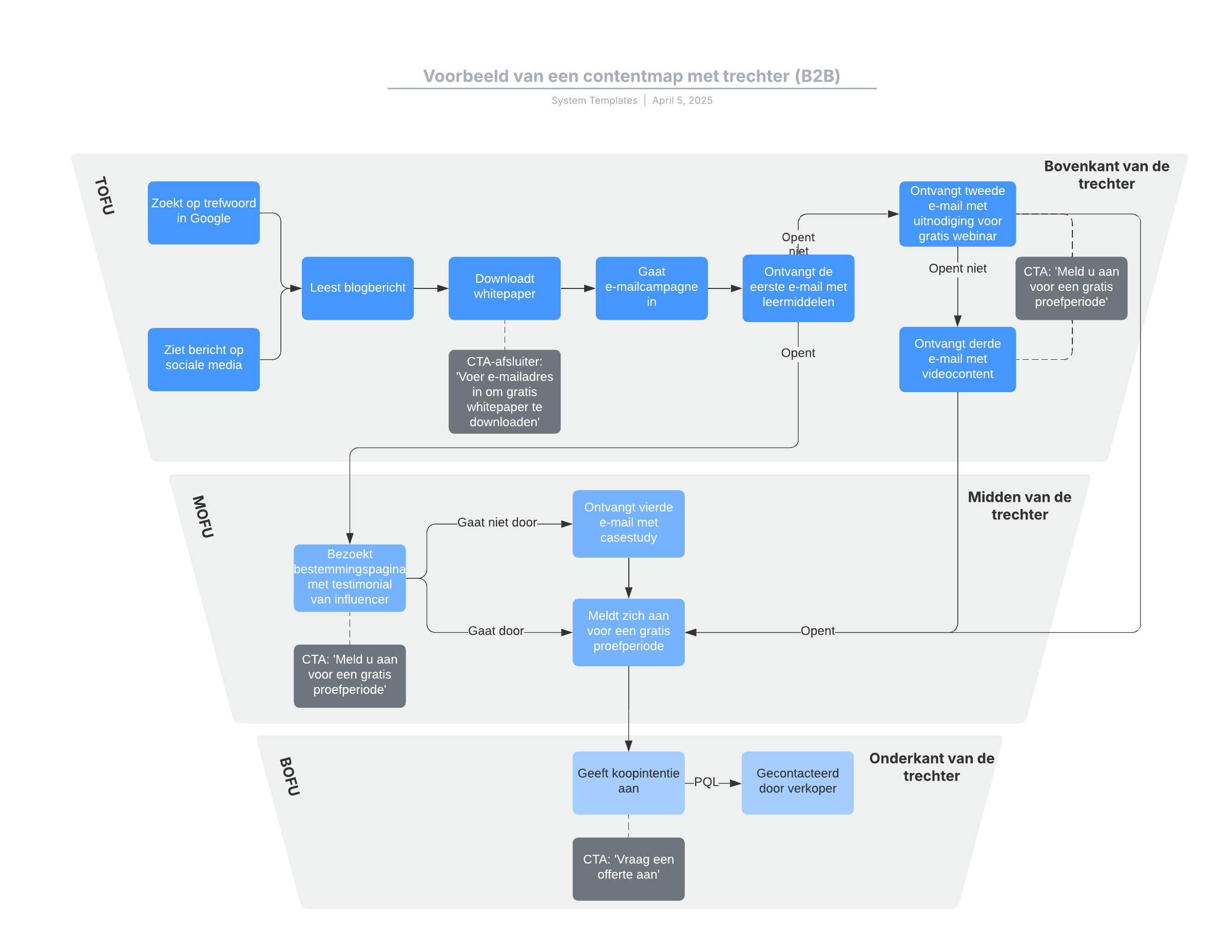
Voorbeeld van een contentmap met trechter (B2B)
Deze sjabloon werkt op de volgende producten:
*Voor Team- en Enterprise-abonnementen
Met deze sjabloon voor een contentmap met trechter (B2B) kunt u:
- Eventuele hiaten of inefficiënties in uw contentreis ontdekken.
- De stappen in het proces en de betreffende marketingcontent uitlichten.
- Inzicht krijgen in de beste manier om leads te koesteren via de marketingtrechter.
Open deze sjabloon voor een gedetailleerd voorbeeld van een contentmap dat u kunt aanpassen op uw use case.
Gerelateerde sjablonen
Voorbeeld serviceblauwdruk logistiek
Gebruik met:

Ga naar het Voorbeeld serviceblauwdruk logistiek-sjabloon