Voorbeeld spinconceptmap
Deze sjabloon werkt op de volgende producten:
*Voor Team- en Enterprise-abonnementen
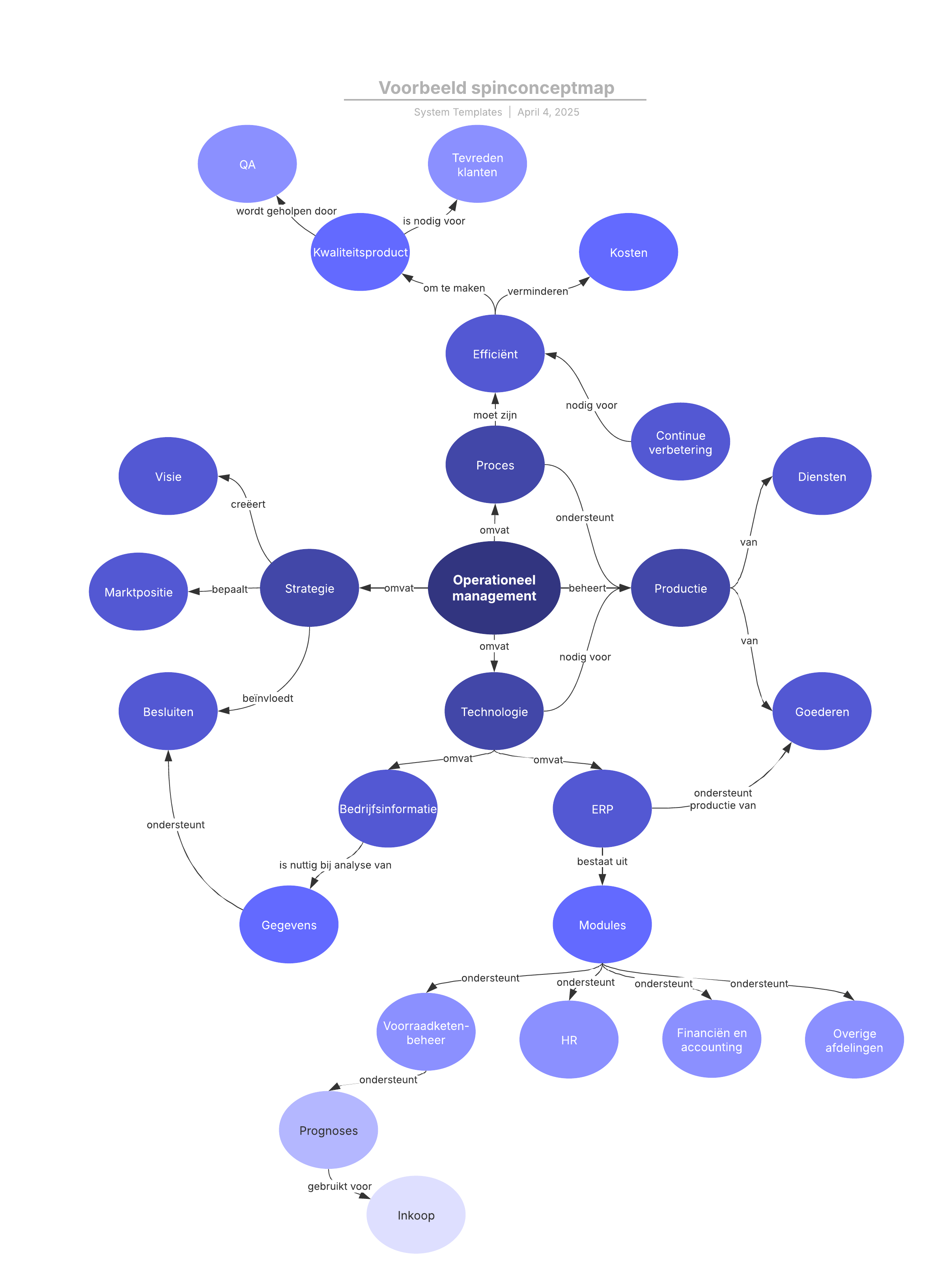
Deze spinconceptmap helpt u om:
- Verbanden tussen concepten en ideeën met betrekking tot operationeel management visueel weer te geven.
- Verbindingen tussen concepten uit te leggen.
- Uw concepten te organiseren door uw hoofdconcept in het midden te plaatsen en uw subconcepten daar omheen.
Open deze sjabloon voor een gedetailleerd voorbeeld van een spinconceptmap die u kunt aanpassen aan uw eigen gebruiksvoorbeeld.
Gerelateerde sjablonen
Voorbeeld conceptmap verpleegkunde
Gebruik met:

Ga naar het Voorbeeld conceptmap verpleegkunde-sjabloon