営業活動を見える化したフローチャート

このテンプレートは、以下の製品で動作します。

Lucidchart logo
このテンプレートを使用

*すべての Lucid プランタイプ向け

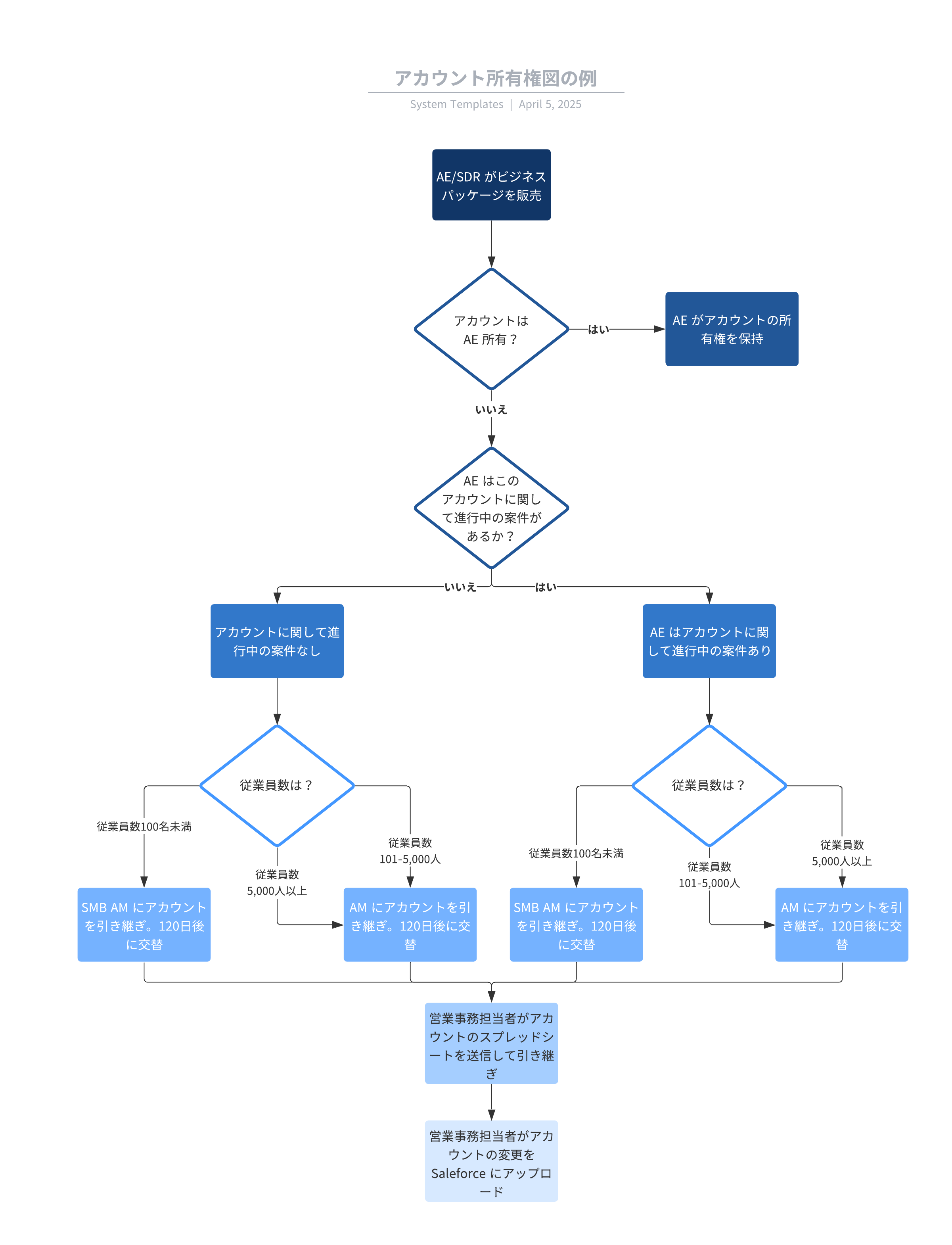
このアカウント所有権テンプレートは以下のような用途に役立ちます。

- アカウントに所有権を割り当てる過程を説明する。
- アカウント割り当てのプロセスをわかりやすく確認する。
- 会社の規模や業界別にアカウントの所有権を分類する。

このテンプレートを開き、ユースケースに合わせてカスタマイズ可能なアカウント所有権図の例を詳しく確認してみましょう。

このアカウント所有権テンプレートは以下のような用途に役立ちます。

  • アカウントに所有権を割り当てる過程を説明する。
  • アカウント割り当てのプロセスをわかりやすく確認する。
  • 会社の規模や業界別にアカウントの所有権を分類する。

このテンプレートを開き、ユースケースに合わせてカスタマイズ可能なアカウント所有権図の例を詳しく確認してみましょう。

関連テンプレート

コンセプトマップ テンプレートに移動

コンセプトマップ

次と併用:

コンセプトマップ テンプレートに移動

集合 オイラー図 テンプレート テンプレートに移動

集合 オイラー図 テンプレート

次と併用:

集合 オイラー図 テンプレート テンプレートに移動

アジャイル方法論フローテンプレート テンプレートに移動

アジャイル方法論フローテンプレート

次と併用:

アジャイル方法論フローテンプレート テンプレートに移動

ソリューション

  • デジタル変革
  • クラウド移行
  • 新製品の開発
  • すべて表示

はじめに

製品

  • Lucidspark
  • Lucidchart
プライバシー法的事項Cookie のプライバシーに関する選択クッキーポリシー
  • linkedin
  • twitter
  • instagram
  • facebook
  • youtube
  • glassdoor
  • tiktok

© 2025 Lucid Software Inc.