Ejemplo de diagrama de posesión de cuenta
Esta plantilla funciona en los siguientes productos:
*Para todos los tipos de planes de Lucid
Esta plantilla de posesión de cuentas puede permitirte:
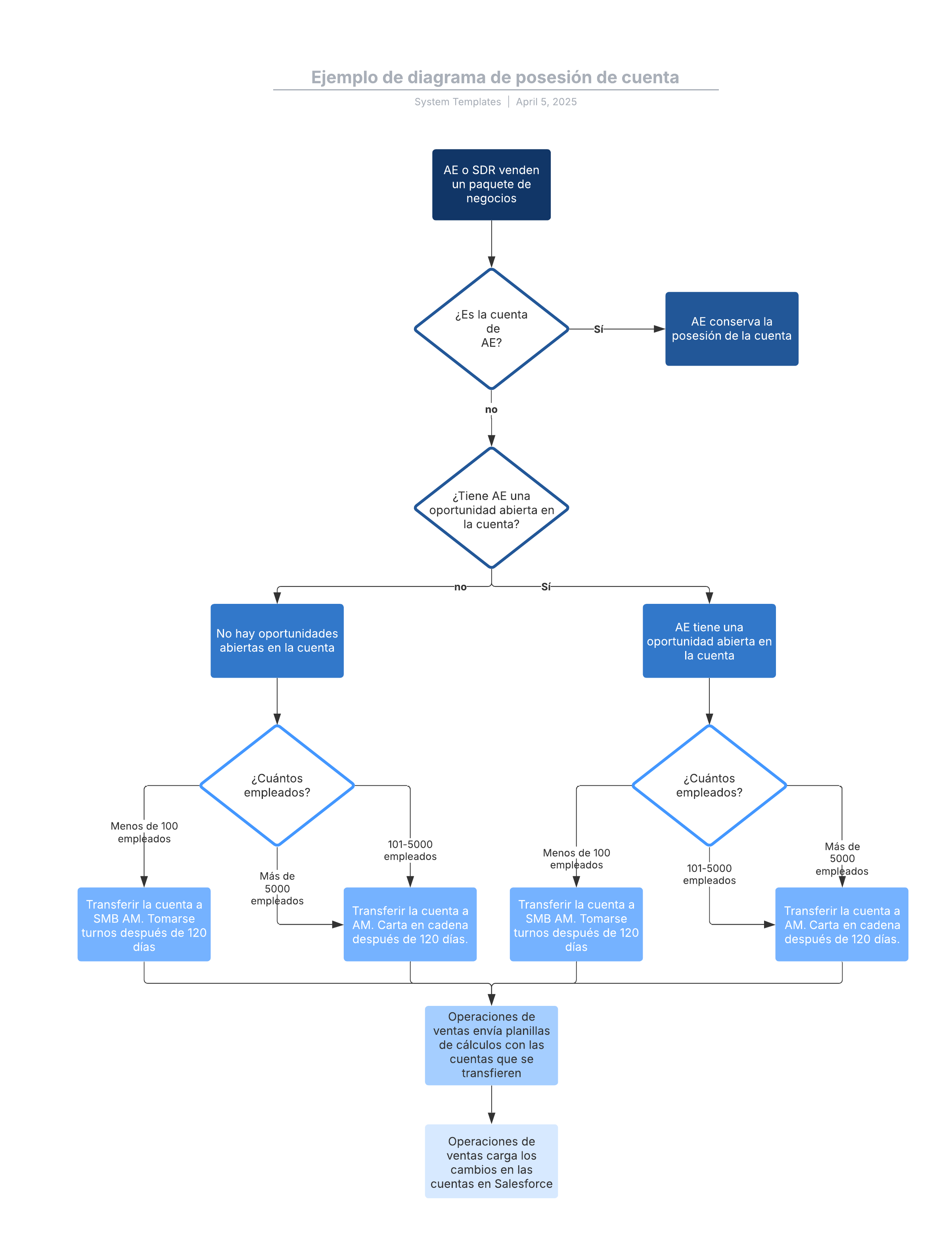
- Ilustrar el proceso para asignar la posesión de una cuenta.
- Navegar fácilmente el proceso para asignar cuentas.
- Categorizar la posesión de la cuenta según la envergadura de la compañía o de la industria.
Abre esta plantilla para ver un ejemplo detallado de un diagrama de posesión de cuentas que puedes personalizar según tu caso de uso.
Plantillas relacionadas
Ejemplo de mapa mental de clasificación
Utilizado con:

Ir a la plantilla Ejemplo de mapa mental de clasificación