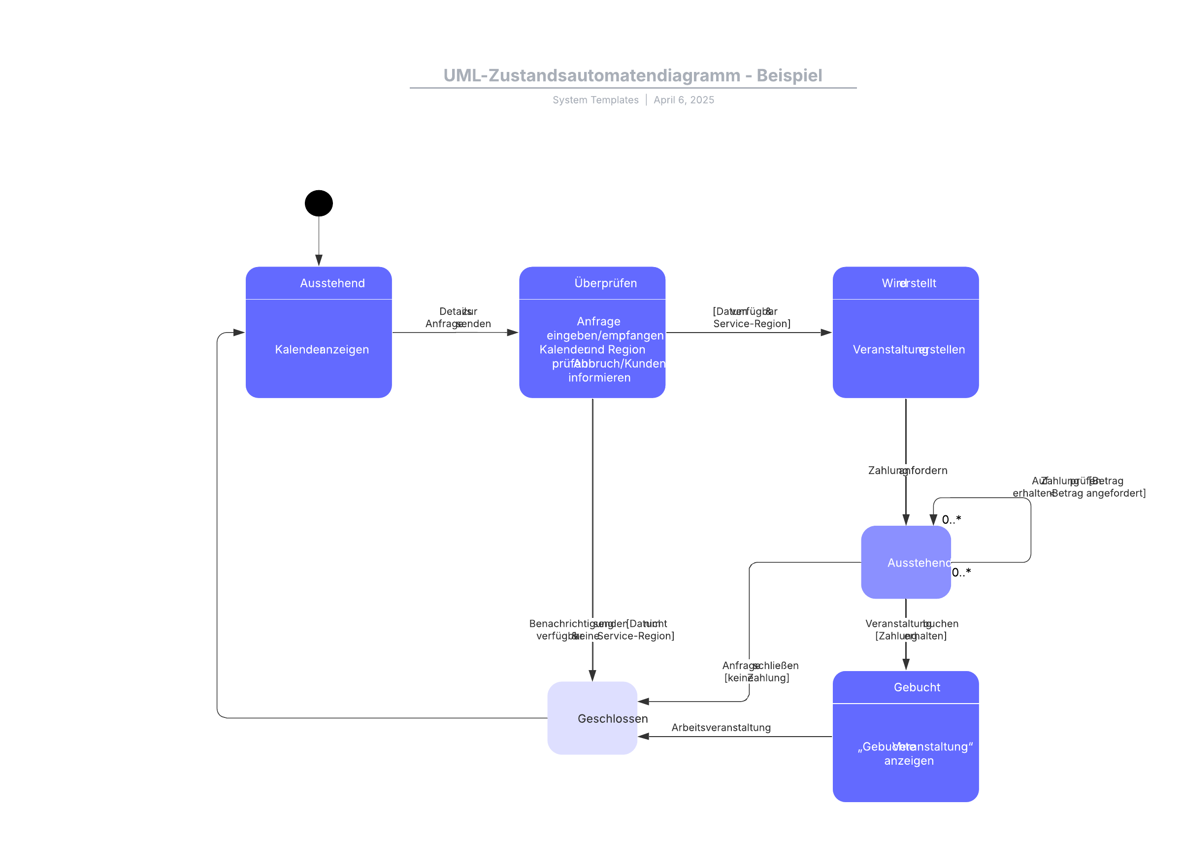
UML-Zustandsautomatendiagramm - Beispiel
Diese Vorlage funktioniert mit den folgenden Produkten:
*Für Team- und Enterprise-Pläne
Mit dieser Vorlage für ein UML-Zustandsautomatendiagramm können Sie:
– die möglichen Zustände von Objekten darstellen;
– Ereignisse visualisieren, die eine Veränderung am Zustand von Objekten auslösen können;
– mit Kollegen zusammenarbeiten.
Durch Öffnen dieser Vorlage wird ein detailliertes Beispiel für ein UML-Zustandsautomatendiagramm angezeigt, das Sie an Ihren Anwendungsfall anpassen können.
Verwandte Vorlagen
Entity-Relationship-Diagramm (UML-Notation) - Beispiel
Verwendet mit:

Zur Vorlage Entity-Relationship-Diagramm (UML-Notation) - Beispiel gehen