Exemplo de mapa conceitual de respiração celular
Este modelo funciona nos seguintes produtos:
*Para os planos Equipe e Corporativo
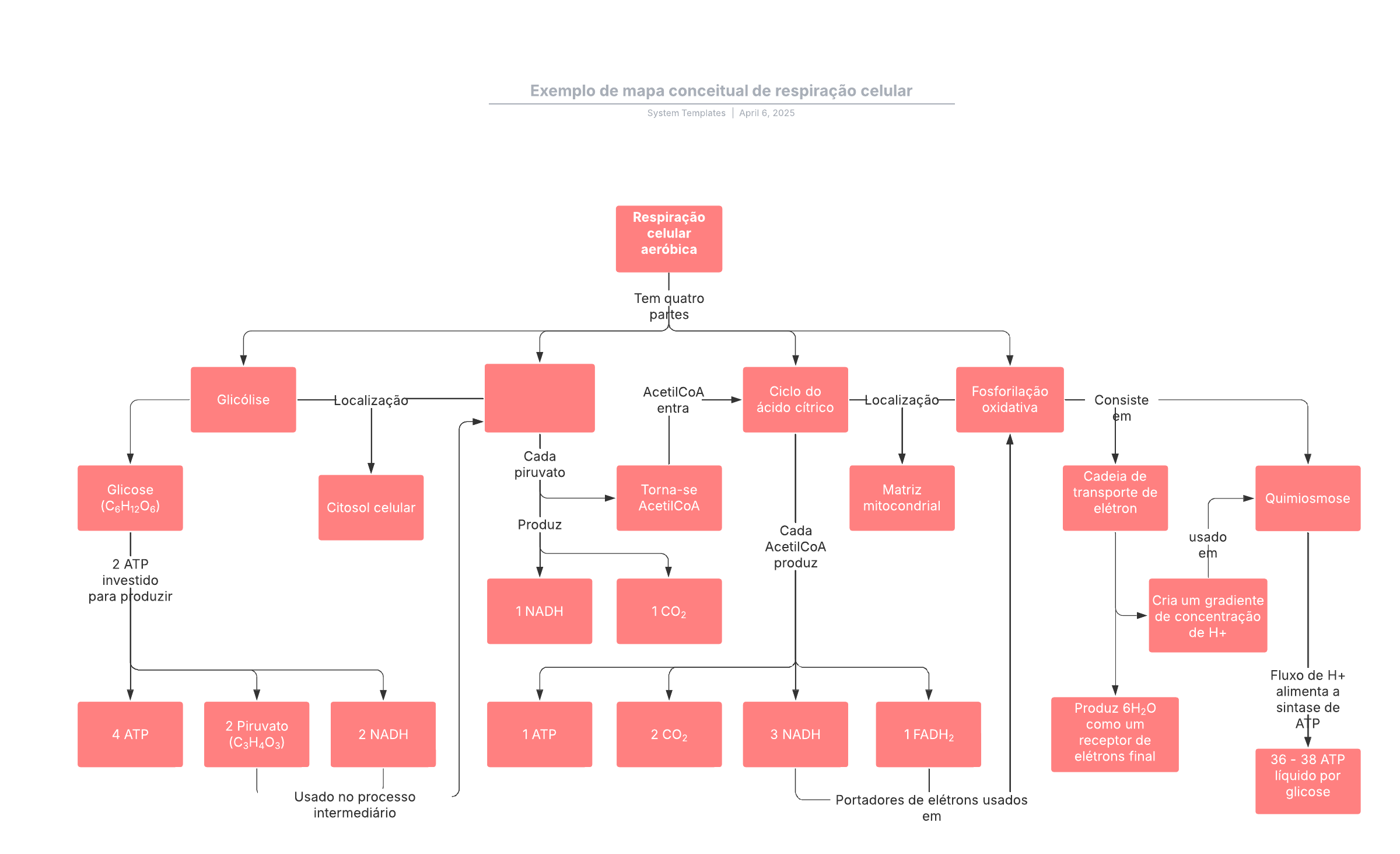
Este modelo de mapa conceitual de respiração celular pode ajudá-lo a:
- Representar as relações entre conceitos e ideias associadas à respiração celular de forma visual.
- Organizar seus conceitos posicionando o conceito/problema/pergunta principal no topo dos seus subconceitos.
- Colaborar e compartilhar seu mapa conceitual com facilidade.
Abra este modelo para ver um exemplo detalhado de um mapa conceitual de respiração celular, personalizável de acordo com seu caso de uso.
Modelos relacionados
Exemplo de BSC (balanced scorecard) de 30-60-90 dias
Usado com:

Ir para o modelo Exemplo de BSC (balanced scorecard) de 30-60-90 dias
Exemplo de moodboard (painel semântico)
Usado com:

Ir para o modelo Exemplo de moodboard (painel semântico)