Mappa del flusso di valore del settore dei servizi
Questo modello funziona sui seguenti prodotti:
*Per i piani Team e Aziendale
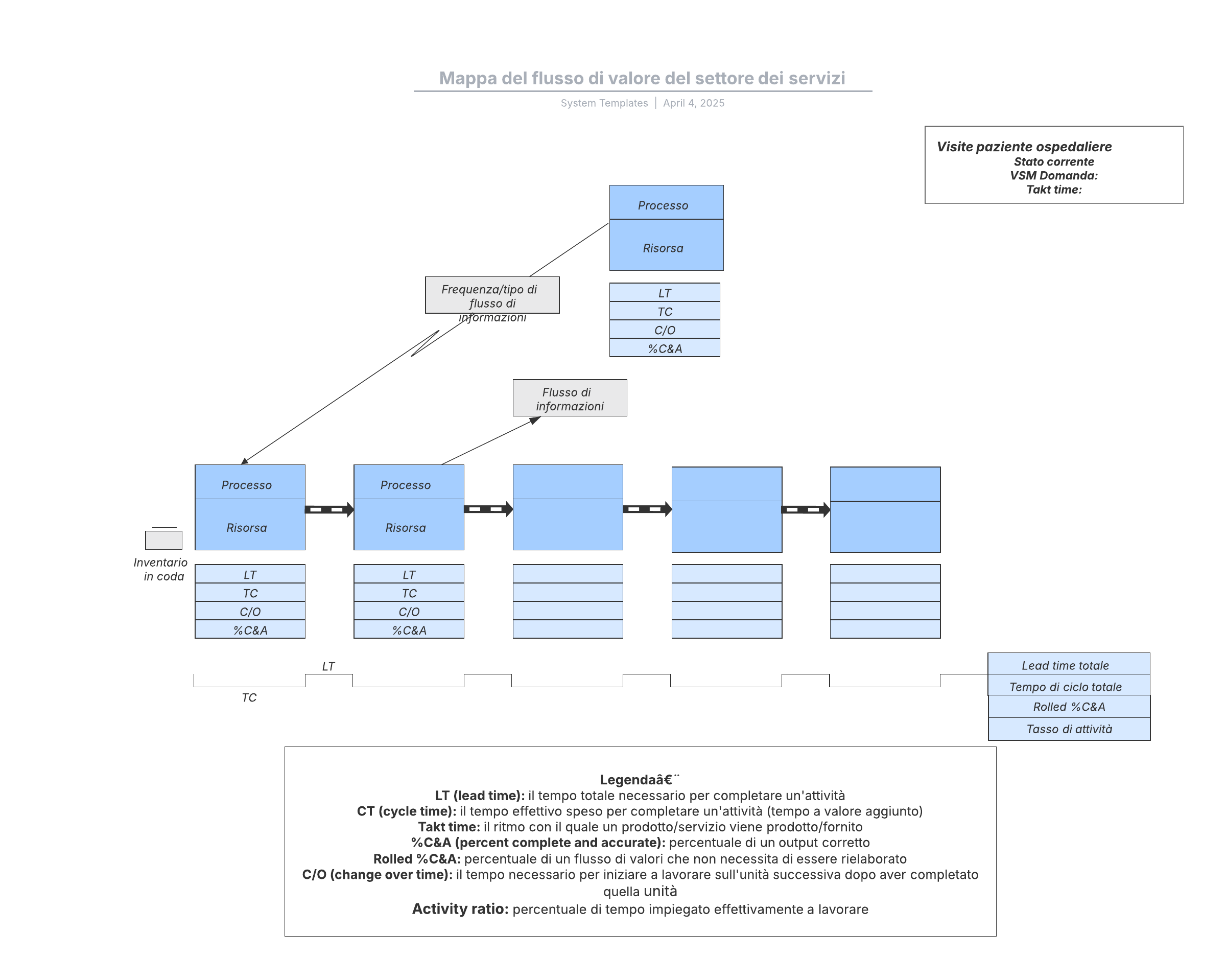
Questo modello di mappa del flusso di valore (settore dei servizi) può aiutarti a:
- Illustrare e analizzare i passaggi necessari per la produzione di un prodotto o la fornitura di un servizio.
- Puntare l'attenzione sulla riduzione del tempo dedicato alle attività senza valore aggiunto al fine di aumentare l'efficienza.
- Accedere alle librerie di forme delle mappe del flusso di valori.
Apri questo modello e aggiungi contenuto per personalizzare questa mappa del flusso di valore (settore dei servizi) in base al tuo caso d'uso.
Modelli correlati
Foglio di lavoro di diagramma di flusso
Usato con:

Vai al modello Foglio di lavoro di diagramma di flusso