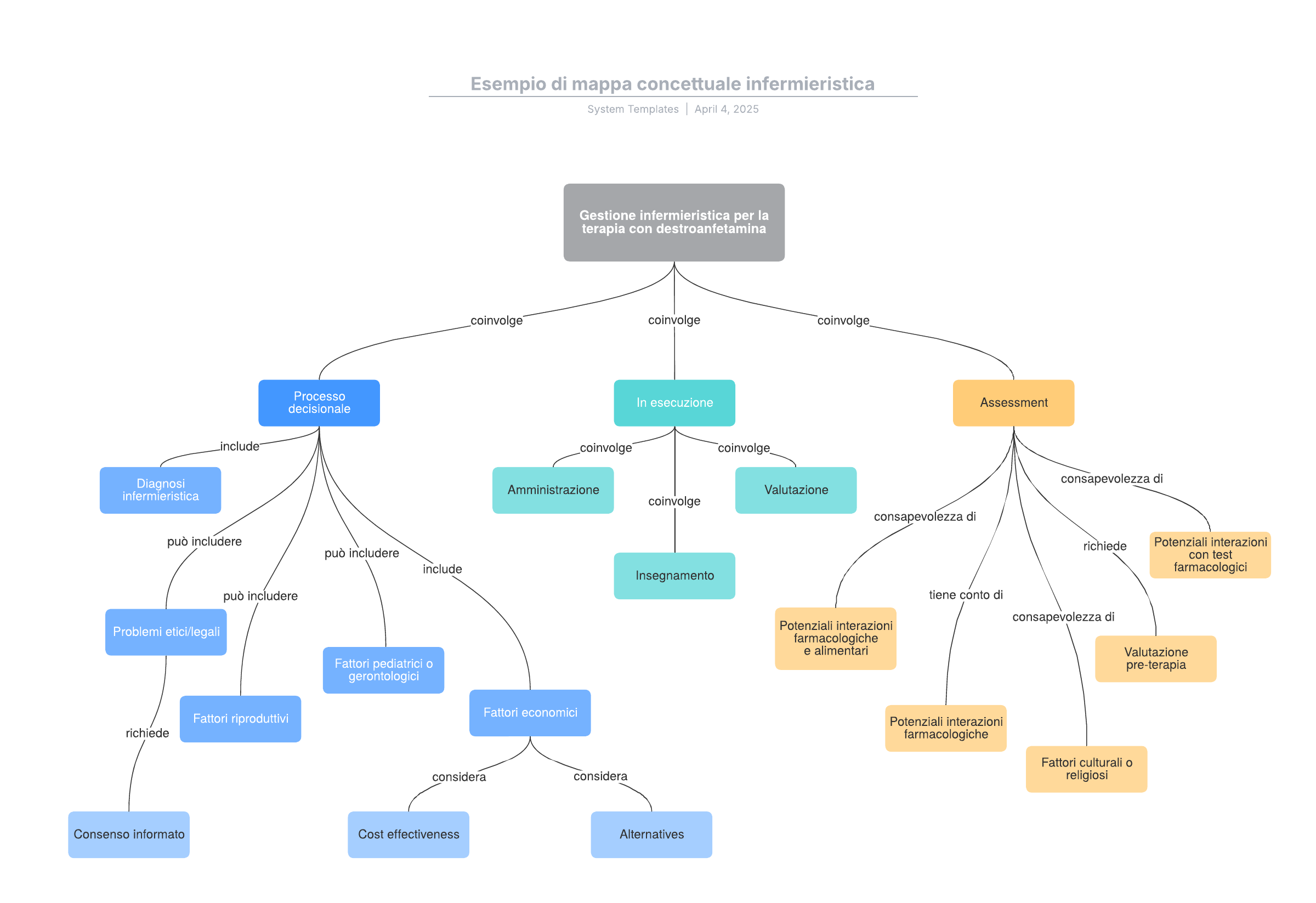
Esempio di mappa concettuale infermieristica
Questo modello funziona sui seguenti prodotti:
*Per i piani Team e Aziendale
Questo modello di mappa concettuale infermieristica può aiutarti a:
- Rappresentare visivamente le relazioni tra concetti e idee relative alla gestione infermieristica.
- Usare i colori per differenziare concetti secondari e idee.
- Collaborare facilmente e condividere la tua mappa concettuale con altri.
Apri questo modello per visualizzare l'esempio dettagliato di una mappa concettuale infermieristica da personalizzare in base al tuo caso d'uso.
