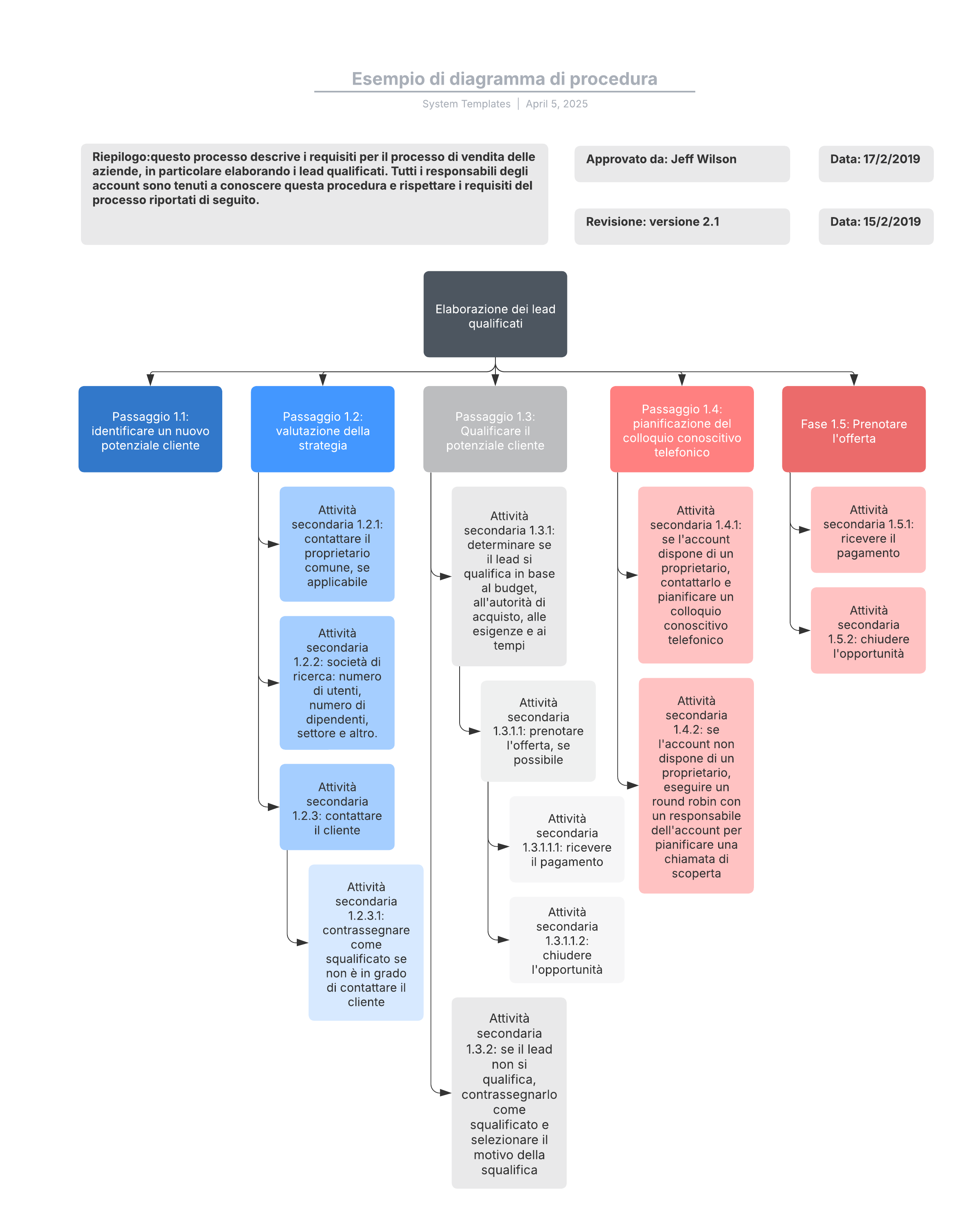
Esempio di diagramma di procedura
Questo modello funziona sui seguenti prodotti:
*Per i piani Team e Aziendale
Questo modello di diagramma di procedura può aiutarti a:
- Delineare procedure dettagliate da seguire.
- Standardizzare processi specifici.
- Risparmiare tempo nella formazione dei dipendenti nuovi o attuali.
Apri questo modello per visualizzare l'esempio dettagliato di un diagramma di procedura, che puoi personalizzare in base al tuo caso d'uso.
