Esempio di diagramma di flusso di contabilità
Questo modello funziona sui seguenti prodotti:
*Per i piani Team e Aziendale
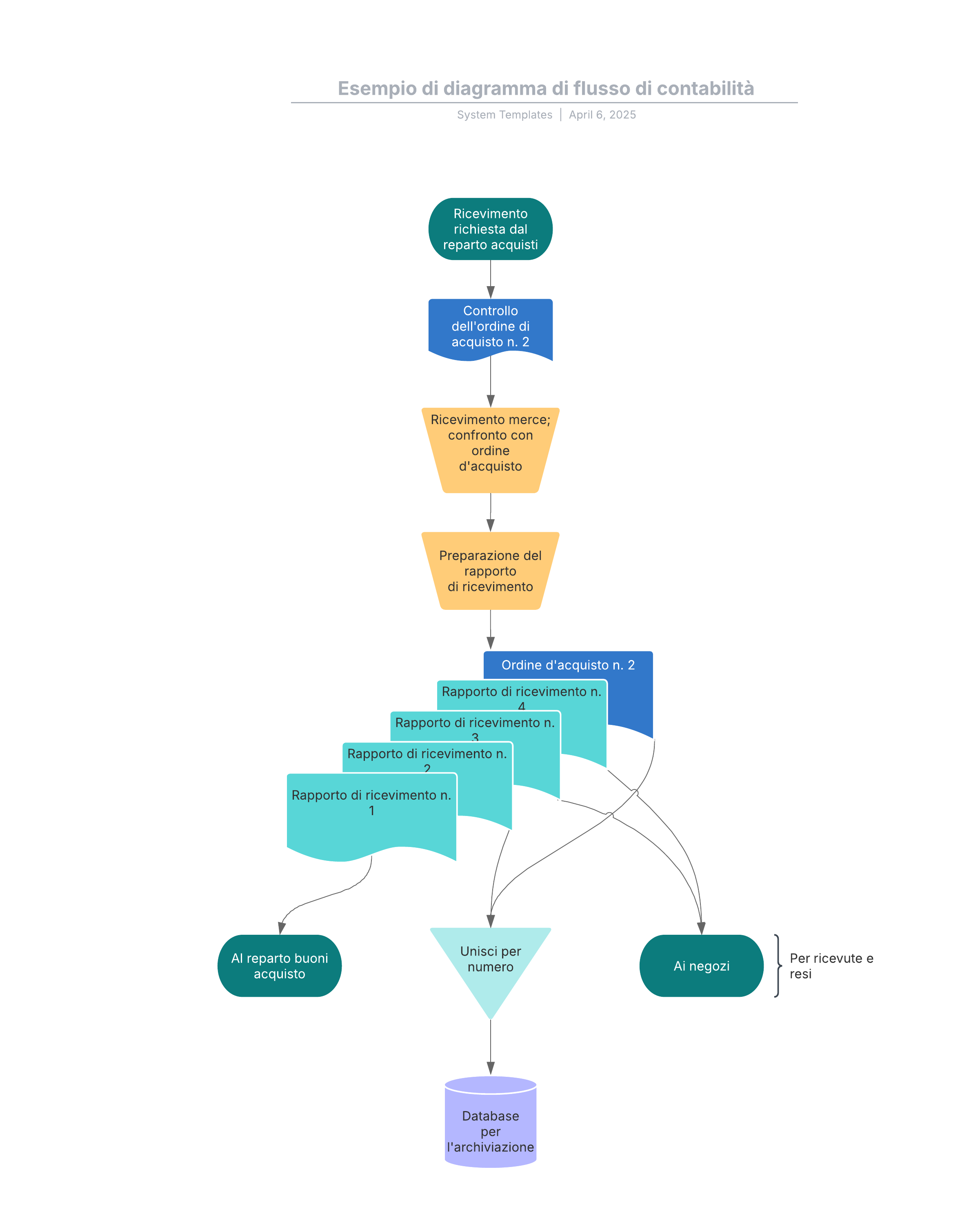
Questo modello di diagramma di flusso di contabilità può aiutarti a:
- Mostrare il processo di rendicontazione delle informazioni finanziarie.
- Delineare la relazione tra ordini di ricevimento e di acquisto.
- Accedere alla libreria delle forme per diagrammi di flusso.
Apri questo modello per visualizzare un esempio dettagliato di un diagramma di flusso di contabilità, che puoi personalizzare in base al tuo caso d'uso.
